Найти в Дзене
КВ аппаратура

Стабилизатор напряжения на микросхеме ST1S12

Одним из главных узлов любой радиоэлектронной аппаратуры является система электропитания. Как правило в качестве вторичных источников питания применяют стабилизаторы напряжения. Для маломощных устройств вполне подходят простые параметрические стабилизаторы на стабилитронах. При больших выходных токах необходимы уже параметрические стабилизаторы с так называемым регулирующем элементом.

Одним из главных узлов любой радиоэлектронной аппаратуры является система электропитания. Как правило в качестве вторичных источников питания применяют стабилизаторы напряжения. Для маломощных устройств вполне подходят простые параметрические стабилизаторы на стабилитронах. При больших выходных токах необходимы уже параметрические стабилизаторы с так называемым регулирующем элементом. Регулирующий элемент выполняет роль усилителя тока. Не секрет, что сегодня в качестве таких стабилизаторов применяют интегральные схемы линейных стабилизаторов. Пожалуй наибольшее распространение получили регуляторы серии 78хх, которые появились еще в начале 70-х годов прошлого века с легкой руки легендарной Fairchild Semiconductor. До сих пор серия этих линейных стабилизаторов пользуется популярностью. Но все же, в последнее десятилетие, в связи с развитием импульсных источников питания и необходимостью повышения КПД, все чаще в роли интегральных стабилизаторов напряжения применяют импульсные регуляторы. Ниже рассмотрим схему модуля стабилизатора напряжения предназначенного для применения в радиоаппаратуре с напряжением питания 3,3 и\или 1,2В.

Модуль построен на основе понижающего (step-down) преобразователя напряжения ST1S12. Схема стабилизатора приведена на рисунке 1.

Рисунок 1 – Стабилизатор на микросхеме ST1S12. Схема электрическая принципиальная
Рисунок 1 – Стабилизатор на микросхеме ST1S12. Схема электрическая принципиальная

Микросхема преобразователя работает на частоте 1,7МГц и позволяет получить выходной ток до 0,7А. Входное напряжение схемы не должно превышать 5,5 Вольт.

Выходное напряжение зависит от параметров делителя R1, R2. Для напряжение 1,2 Вольта: R1,R2=68кОм. Для выходного напряжения 3,3 В: R1=15кОм, R2=68кОм.

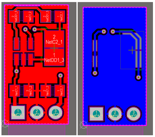
Устройство собрано на двухсторонней печатной плате (рисунок 2).

Рисунок 2 – Плата печатная
Рисунок 2 – Плата печатная

Полный перечень элементов представлен ниже.

Перечень элементов
Перечень элементов

Общий вид модулей можно увидеть на рисунке 3.

Общий вид модулей
Общий вид модулей

Проект данного стабилизатора напряжения на микросхеме ST1S12GR является открытым и его можно скачать по адресу: https://www.pcbway.com/project/shareproject/DC_DC_converter_ST1S12GR.html