Найти в Дзене
Radio-любитель

Модуль усилителя мощностью на 150 Вт на транзисторах Sanken

Всем здравствуйте. После доминирования силовых транзисторов Motorola серий MJ и MJL, и 2SA1943 / 2SC5200, есть еще транзисторы Sanken. Хотя их характеристики попадают в вышеупомянутую категорию 2SA/2SC, они значительно отличается от большинства других. При разработке низкочастотных-усилителей класса AB очень важно поддерживать как можно более постоянный ток покоя оконечных транзисторов при различных температурах перехода. Это обеспечивается схемой температурной компенсации для подавляющего большинства усилителей. Стандартно он расположен в оконечном каскаде и, в зависимости от температуры радиатора (где он размещен), уменьшает или увеличивает смещение оконечных транзисторов и, таким образом, компенсирует снижение U-BE при более высокой температуре перехода. Помимо того, схема внешней температурной компенсации усложняет всю схемотехнику, есть также недостаток использования подстроечного резистора. Который не совсем надежный компонент, а также тот факт, что транзистор расположен на радиа

Всем здравствуйте. После доминирования силовых транзисторов Motorola серий MJ и MJL, и 2SA1943 / 2SC5200, есть еще транзисторы Sanken. Хотя их характеристики попадают в вышеупомянутую категорию 2SA/2SC, они значительно отличается от большинства других. При разработке низкочастотных-усилителей класса AB очень важно поддерживать как можно более постоянный ток покоя оконечных транзисторов при различных температурах перехода.

Это обеспечивается схемой температурной компенсации для подавляющего большинства усилителей. Стандартно он расположен в оконечном каскаде и, в зависимости от температуры радиатора (где он размещен), уменьшает или увеличивает смещение оконечных транзисторов и, таким образом, компенсирует снижение U-BE при более высокой температуре перехода.

Помимо того, схема внешней температурной компенсации усложняет всю схемотехнику, есть также недостаток использования подстроечного резистора. Который не совсем надежный компонент, а также тот факт, что транзистор расположен на радиаторе (в лучшем случае), но это не обязательно означает, что он также имеет ту же температуру, что и переход оконечного транзистора.

Короче говоря, обеспечить нормальную работу температурной компенсации совсем не просто. Поэтому в свое время фирмой Sanken была выпущена пара силовых транзисторов Дарлингтона, в которых схеме температурной компенсации уже встроена непосредственно в корпус транзистора.

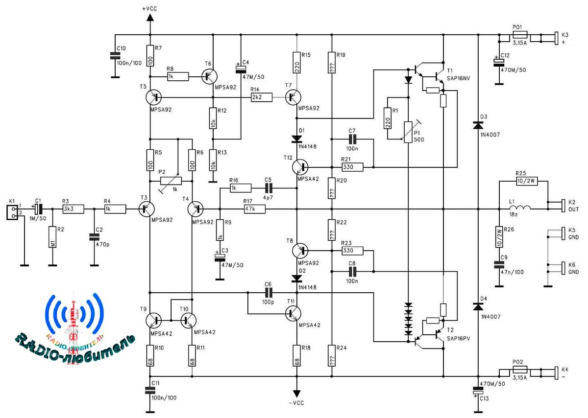
И что еще, существуют эмиттерные резисторы 0,22 Ом, которые обычно используются для параллельного подключения транзисторов, а также служат для цепи ограничения тока. В качестве выполнения можно отметить симметричные (зеркальные) выводы транзисторов NPN и PNP для максимально простой конструкции печатной платы. Принципиальная схема усилителя представлена на рисунке. Схема представлена для обзора представления о использовании транзисторов.

Принципиальная схема для ознакомления
Принципиальная схема для ознакомления

Усилитель смакетирован с учетом наиболее простой конструкции. Это одно из основных преимуществ используемых оконечных транзисторов. Из-за их более высокой цены преимущество более сложных схемных решений частично размывается. На входе усилителя — классический фильтр R3, C2.

Входной сигнал поступает на дифференциальный каскад на транзисторах Т3 и Т4. Опять же, было использовано асимметричное включение, чтобы сделать схему максимально простой. Транзистор Т5 образует источник тока для входного дифференциального каскада, управляемого транзистором Т6. При этом напряжение для второго источника тока транзистор Т7 снимается с коллектора Т6.

Оконечные транзисторы SAP16P и SAP16N у них ток 2,5 мА между своими базами. При этом токе температурная компенсация, встроенная в корпуса, оптимально сбалансирована. Требуемый ток 2,5 мА обеспечивает транзистор Т7.

Сигнал с коллектора входного транзистора Т3 усиливается транзистором Т11. Как уже упоминалось, через резисторы P1, R1 должен протекать ток 2,5 мА. Подстроечным резистором P1 устанавливает ток покоя оконечных транзисторов на 40 мА. Токовая защита состоит из классической пары транзисторов Т12 и Т8, которая в случае превышения (безопасная рабочая зона) ограничит возбуждение оконечных транзисторов.

Диоды D3 и D4 защищают выводы транзисторов от возможных скачков напряжения на индуктивных нагрузках. Выход усилителя — классический RC-элемент R26, C9 и катушка с резистором 10 Ом, включенные параллельно. Катушка имеет 16 витков провода 1 мм диаметром 18 мм.

Усилитель защищен предохранителями, это более важно в случае полного выхода из строя, в случае какой-либо неисправности оконечные транзисторы сгорают намного быстрее, чем предохранитель. В схеме усилителя добавлены блокирующие конденсаторы, размещены более или менее на стандартных местах. Конечно можно рассматривать множество схем, но также можно ознакомится с готовой продукцией усилителей модности низкой частоты.

Сам усилитель выполнен на двухсторонней печатной плате размерами 85х55 мм. Расположение компонентов на печатной плате, а также разводка показано на рисунке.

Расположение компонентов
Расположение компонентов

Разводка печатной платы верх
Разводка печатной платы верх

Разводка печатной платы низ
Разводка печатной платы низ

Силовые транзисторы расположены на задней стороне платы. Позволяют легко установить на радиатор. Силовые транзисторы Sanken значительно упрощают конструкцию усилителей мощности от 100 до нескольких сотен Вт.