Добавить в корзинуПозвонить
Найти в Дзене
Электронные схемы .

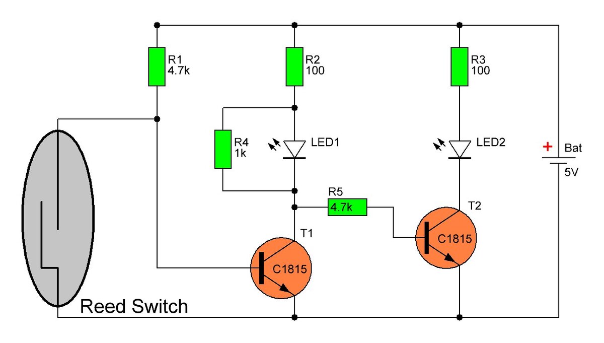
Индикатор занятости на герконе - схема на транзисторах С1815

Простая схема индикатора занятости.
Схема.
Индикатор занятости на герконе.
вместо светодиодов можно установить реле и управлять переключением мощной активной нагрузкой.

Простая схема индикатора занятости.

Группа VK: https://vk.com/club126145973 Заходим не стесняемся, в группе публикуется много интересных схем.

Схема.

Индикатор занятости на герконе.
Индикатор занятости на герконе.

вместо светодиодов можно установить реле и управлять переключением мощной активной нагрузкой.

-2