Найти в Дзене
Рома Васильивич

Умный вентилятор

Простому блоку питания нужен “умный вентилятор”, который охлаждает радиатор 317-й микросхемы. Причем не «тупой», который крутится постоянно, создавая лишний шум и пожирая лишнюю энергию, а такой, который работает ровно столько, сколько нужно, включаясь тогда, когда нужно. Вентилятор позволяет сэкономить на радиаторе – а стало быть, на размерах корпуса блока питания. В наш век компьютеров,

Простому блоку питания нужен “умный вентилятор”, который охлаждает радиатор 317-й микросхемы. Причем не «тупой», который крутится постоянно, создавая лишний шум и пожирая лишнюю энергию, а такой, который работает ровно столько, сколько нужно, включаясь тогда, когда нужно. Вентилятор позволяет сэкономить на радиаторе – а стало быть, на размерах корпуса блока питания. В наш век компьютеров, вентилятор подходящих размеров добыть не проблема

А вот управлять его работой – другой вопрос, с которым я и столкнулся.
Можно соорудить схему управления вентилятором на микроконтроллере. Нужен датчик температуры, ШИМ и программа управления. Казалось бы: что может быть проще с точки зрения схемотехники?

Но тут в дело вступает простая экономика. Самый дешевый из распространенных микроконтроллеров, нужный для этих целей – это ATTiny13. Он стоит недорого, но стОит. И где его взять колхознику? Далее: его ШИМ нужно усилить полевиком, который тоже стоит денег на рынке, недоступном для замкадовца… И самое главное: микроконтроллеру на вход, чтоб все было безупречно, надо подключить датчик температуры 1wire типа DS18B20. А он тоже стоит денег. И крепить на радиатор его неудобно. Если все эти «стоит» просуммировать, получится приличная сумма.

И тут я вспомнил о своем «аналоговом» прошлом, и помог мне в этом мой старый товарищ по радиолюбительству. Простой усилитель на составном транзисторе обеспечит мои нужды в управлении мотором вентилятора. Составной транзистор можно собрать из двух биполярных советских транзисторов, коих масса в старой теле- аудиоаппаратуре.

А вот где взять аналоговый датчик температуры, да такой, за которым не надо ехать на радиорынок и платить за него деньги? Причем, этот датчик (в отличие от DS18B20 и простых термосопротивлений) должен обеспечивать БЕСПРОБЛЕМНОЕ крепление к радиатору микросхем БП, при этом имея максимальный тепловой контакт с этим самым радиатором. Тут пришлось «покумекать» самому.

Поиски в Интернете привели к использованию в этом качестве советских транзисторов серии КТ81… Эксперименты с ними дали неутешительные результаты. И тут мой взгляд упал на выпаянные из дохлых компьютерных БП сборки диодов Шоттки. Тип, оказавшийся у меня – PHOTRON PSR10C40CT. Я замерил сопротивление двух встречно включенных диодов, и оказалось, что оно крайне зависимо от температуры.

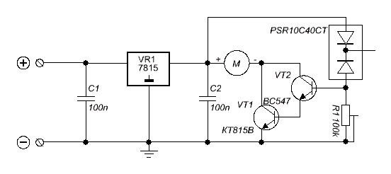
В результате, я построил такую схему:

Вход схемы подключается к выпрямительному мосту БП. В зависимости от настройки, вентилятор может включаться даже при изменении температуры корпуса диодной сборки от комнатной до температуры пальцев человека. Прикрутить такой «датчик» к радитору БП не представляет проблем: сборка имеет отверстие для крепежа под винт М3 и нехилую площадь теплового контакта с радиатором.

Напряжение на входе схемы не должно превышать максимально допустимое напряжение микросхемы-стабилизатора. Настройка сводится к изменению сопротивления подстроечного резистора при выбранной температуре так, чтобы вентилятор начал вращаться. При повышении температуры, частота вращения будет увеличиваться.

Вот из этих радиоэлементов я собирал свою схему:

-2

Слева направо:

– подстроечный резистор

трехвыводный стабилизатор напряжения LM7815

– диодная сборка PSR10C40CT

– транзистор КТ815В

– транзистор BC547

На макетной плате все это выглядит вот так:

-3

Удачи!