Найти в Дзене
Рома Васильивич

Индикатор разряда для аккумуляторной батареи

Очередная поделка выходного дня – индикатор разряда для аккумуляторной батареи.
Батарея боится переразряда, от этого зависит срок её службы и надо контролировать её напряжение, чтоб вовремя ставить на зарядку; а мамка в ближайшее время денег на новые «батарейки» не даст.
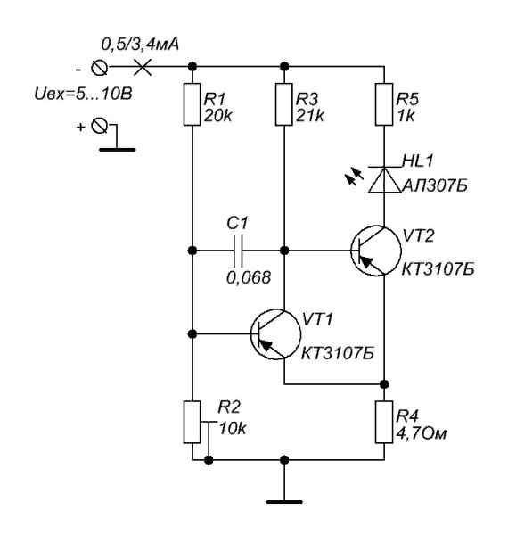
Собираем индикатор разряда АКБ, специально для начинающих: простой, из «мусора». Вариантов в интернете миллион, я выбрал вот

Очередная поделка выходного дня – индикатор разряда для аккумуляторной батареи.
Батарея боится переразряда, от этого зависит срок её службы и надо контролировать её напряжение, чтоб вовремя ставить на зарядку; а мамка в ближайшее время денег на новые «батарейки» не даст.

Собираем индикатор разряда АКБ, специально для начинающих: простой, из «мусора». Вариантов в интернете миллион, я выбрал вот такую схему. Собрал на макетке, поэкспериментировал с ней – работает. Может, кому пригодится. А вот собственно и схемка:

При таких номиналах деталей я настраивал подстроечником R2 (нашел в хламе многооборотный ELECTRON на 10кОм) порог срабатывания на 8 и на 5 вольт. Гистерезис в первом случае составляет 0,4 В, во втором – 0,15 В. Кстати, подстроечник действительно лучше взять многооборотный, но только килоома на 3, ибо при уставке 8В его сопротивление равно примерно 1,6кОм, а для 5В — примерно 2,6кОм.

Изменить гистерезис можно подбором резистора R4, но если его сопротивление будет слишком малым, страдает пороговость включения: светодиод будет загораться плавно, что не есть гут; а если большим (десятки Ом) – гистерезис будет огромным, до нескольких вольт, что тоже паршиво. Ещё у меня есть сомнения по поводу термостабильности данной схемы, но в условиях комнаты работает неплохо. На схеме обозначен ток потребления при погасшем/зажженном светодиоде и напряжении на входе 5 В.
«Отака, малята, фигня…»

Ниже на фото на Макетной плате собрана и показана работа этой схемки.  Итак, при напряжении 8,25 Вольт у нас светодиод не  загорается.

-2

Но как только напряжение упало до 8 Вольт, то у нас светодиод сразу же сигнализирует о малом напряжении.

-3

Применение этой схемы можно найти в различной радиоаппаратуре, которая питается электрохимическими элементами. Можно также доработать этот каскад и вместо светодиода поставить другую цепь, которая бы включала или выключала резервное питание или зарядку на АКБ.