Найти в Дзене
oldfiz.ru

Задача 3.49. Решебник "Сборника задач по медицинской и биологической физике" Ремизова А.Н. 2001 г.

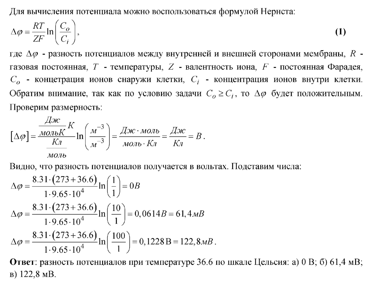
Определите равновесный мембранный потенциал на мембране при отношении концентраций натрия снаружи и внутри клетки: а) 1:1; б) 10:1; в) 100:1.// Ремизов А.Н., Максина А.Г. "Сборник задач...", 2001 г. https://bookmix.ru/bookprice.phtml?id=84492 Список решённых на данный момент задач из сборника Ремизова находится тут Данную задачу с дополнительными комментариями можно посмотреть тут. Примечание. В условии задачи не сказано, при какой температуре нужно было подсчитать равновесный потенциал, поэтому мы выбрали 36.6 по Цельсию.
Определите равновесный мембранный потенциал на мембране при отношении концентраций натрия снаружи и внутри клетки: а) 1:1; б) 10:1; в) 100:1.// Ремизов А.Н., Максина А.Г. "Сборник задач...", 2001 г. https://bookmix.ru/bookprice.phtml?id=84492

Список решённых на данный момент задач из сборника Ремизова находится тут

Рисунок. Потенциал фиi внутри клетки больше, чем потенциал фио снаружи за счёт работы мембранных насосов, которые постоянно удаляют из клетки ионы натрия. Отметим, что вопрос о знаке заряда на мембранах - сложный, и на самом деле неизвестно, какой заряд "сидит" на мембранах. В данной ситуации видно, что снаружи и внутри на мембране заряд одного и того же знака, хотя потенциал разный.
Рисунок. Потенциал фиi внутри клетки больше, чем потенциал фио снаружи за счёт работы мембранных насосов, которые постоянно удаляют из клетки ионы натрия. Отметим, что вопрос о знаке заряда на мембранах - сложный, и на самом деле неизвестно, какой заряд "сидит" на мембранах. В данной ситуации видно, что снаружи и внутри на мембране заряд одного и того же знака, хотя потенциал разный.

Данную задачу с дополнительными комментариями можно посмотреть тут.

-2

Примечание. В условии задачи не сказано, при какой температуре нужно было подсчитать равновесный потенциал, поэтому мы выбрали 36.6 по Цельсию.