Добавить в корзинуПозвонить
Найти в Дзене

Кто рискует остаться без работы из-за оцифровки⁉️🤔

Так ли страшна оцифровка, как о ней все больше и больше говорят?! И кому уже пора перестраиваться?
Оглавление

Прежде, чем ответить на вопрос, кто больше рискует остаться без работы в ходе оцифровки?! нужно понять, что такое #оцифровка и что она нам в целом несёт?

В моем понимании оцифровка - это дублирование реального мира в #виртуальный мир (цифровой формат). Т.е. мир там не создаётся, туда будут перенесены какие-то отдельные моменты нашей жизни, которые можно автоматизировать, улучшить обработку данных или для общения со своей аудиторией, показывая как и чем ты живешь для привлечения единомышленников (в цифровом мире общаться с млн. человек стало реально, а попробуйте в реальности собрать млн. людей! Про общение я уж молчу🙊)

А теперь по существу!

Отрасли и профессии, которые на мой взгляд, наиболее изменит цифровизация:

📚Образование - эта сфера максимально, возможно, уйдёт в цифровой формат. Курсы, лекции достаточно один раз записать и все, кому необходимы знания по тому или иному направлению, будут покупать образовательную программу и изучать самостоятельно. Для обсуждений и проведения дискуссий можно проводить групповые занятия по видеосвязи. Конечно, останется очный формат какое-то время или даже постоянно, но наверняка он будет значительно отличаться от нынешнего, скорей всего очно будут проходить групповые обсуждения, а само изучение будет все больше дистанционно в удобном графике и с более гибкими возможностями составления программы курса под личные потребности студента. Исследовательская деятельность, которая требует работы в лабораториях, останется, т.к. это работа с физическими объектами, а не просто с данными.
Следовательно, преподавательский состав и в целом число работников в сфере образования, наверняка, уменьшится, а те, кто останется все больше будут переходить на работу в цифровом формате.

🗂 Офисные работники, кто занимается сбором, обработкой данных - все больше общество будет унифицировать данные, чтобы максимально автоматизировать процесс их обработки.
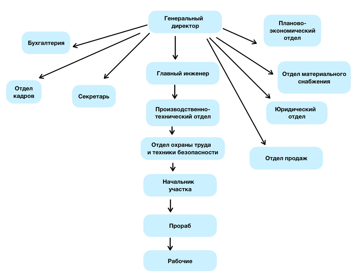
Приведу пример из хорошо знакомой мне строительной отрасли⤵️
Организация работы в строительной компании: покупка земельного участка➡️составление проекта➡️расчёт бюджета и вывод о рентабельности объекта➡️непосредственно строительство объекта➡️сдача объекта в эксплуатацию, параллельно продажа и передача объекта УК (управляющей компании), при необходимости.

организационная структура строительной компании #строительство
организационная структура строительной компании #строительство

Сейчас в каждом отделе минимум нужно по 2 сотрудника: один занимается операторской работой (сбор данных, расчёт и занесение их в программу), второй организаторской (контроль и обработка/аналитика данных), если объектов несколько, то и сотрудников нужно больше, но логика ясна: один для сбора, другой для обработки данных.
Что же изменит оцифровка⁉️
Главное -это подведение формата файлов разных отделов под унифицированную форму, чтобы программа могла собирать данные в один общий массив данных и выдавать информацию в целом по работе компании, т.е. о взаимодействии всех ее отделов.
Например: проектировщики дают унифицированную форму ведомостей объёмов работ➡️сметная программа их обрабатывает и выдаёт цену того или иного участка работ и в целом по объекту➡️выборка материалов выгружается и уходит в мат. отдел для закупки мат-ов➡️мат. отдел по также унифицированной форме сдаёт отчеты по закупкам в экономический отдел для фиксирования расхода материалов по ходу выполнения работ, так и в бухгалтерию для списания материалов➡️бухгалтерия даёт данные в экономический отдел, чтобы программа своевременно показала корректность списаний, согласно выполненных работ и расхода материалов.
Итак, когда все это произойдёт, как будет выглядеть штат компании⁉️
Операторская работа (сбор данных, расчёт и занесение их в программу) будет все более автоматизироваться, следовательно достаточно будет по одному сотруднику на отдел для аналитики данных и контроля работы программы! Вся монотонная работа уйдёт программе.
В зоне риска потерять работу: бухгалтера, сметчики, сотрудники отделов- производственного, мат. снабжения, охраны труда (т.к. подрядчики могут сами подавать унифицированные формы по выполненным работам сразу в программу заказчика, утверждённые подписью гл.инженера, что работы действительно выполнены), секретари/архиваторы/делопроизводители (кроме физических функций сделать кофе и прочую физическую работу в офисе, поддержание порядка, например, или встреча партнеров и организация переговоров), отдел кадров (сотрудники могут сразу в программу передавать свои данные и также через программу устраиваться на работу, как и увольняться, только физические переговоры, контроль и поддержание корректной работы отдела могут оставить одного сотрудника на отдел), юристы и отдел продаж также достаточно будет по одному сотруднику (при унифицировании формы договоров и документооборота с судебными инстанциями; а отделу продаж при продажам удаленно, в формате видео-экскурсий по объектам и автоматизированном оформлении сделок)
Кто останется востребованным: рабочие, прорабы, начальники участка, архитекторы, проектировщики и лица, кто анализирует информацию (в основном начальники отделов и директора направлений, а подчинёнными их будут в основном программы) - т.е. те, кто выполняет непосредственно реальную физическую работу и те, кто анализирует данные и контролирует работу программ, занимается творческой работой, разработкой нестандартных объектов

💵Финансы, банковское дело и страхование - может 100% уйти в цифровой формат (пример: работа Московской биржи и банка Тиньков).

🏢Операции с недвижимостью - максимально уйдут в цифровой формат, кроме непосредственного физического посещения объектов, но потребность в сотрудниках явно будет уменьшаться, а переход на цифровые платформы увеличиваться.

🏪Торговля - некоторые бренды перейдут постепенно только на онлайн формат с несколькими демонстрационными шоу-румами и в целом #торговля будет двух форматов: дистанционная и физическое посещение магазинов, что сократит количество работников и самих физических точек продаж.

Отрасли и профессии, которые частично изменит цифровизация, но в целом они останутся в реальном мире:

🎭Культура, спорт - частично уйдёт в цифровой формат, но создание предметов культуры все-равно будет происходить в реальном мире с последующей оцифровкой для зрителей (но будут и чисто цифровые аналоги: киберспорт и цифровое искусство)

🚛Транспорт, логистика, склады - это все останется в реальном мире, т.к. человечеству всегда нужны будут физические товары и доставка их (не совсем верю в полный переход на беспилотное водительство)

🩺Медицина - нас в любом случае всегда будут лечить физически, но цифровизация и здесь внесет свои коррективы, особенно роботизация процессов, но я далека от медицины, поэтому здесь кратко, но лечить нас всегда будут реально, а вот диагностика (кроме физических анализов) и консультирование будет все более уходить в дистанционный и автоматизированный формат.

🏞Гостиничная сфера, туризм, общепиты - это все тоже реальный мир, нам нужно физически есть и физически находиться в том или ином месте, как и проживать временно в жилище, конечно, бронирование и возможно даже заезды/выезды будут автоматизированы, через программу (как каршеринг, например), но вот горничные, официанты и повара, да и живые гиды - они, думаю останутся однозначно (хотя я не исключаю цифровой туризм, очки дополненной реальности и ты раз и отдыхаешь на мальдивах за пару сотен рублей, эмоции получил, а ощущения домечтаешь)

🏗Строительство и ЖКХ - стройка - это реально, никакая цифровизация не сможет в действительности построить дом (разве, что когда изобретут строительных роботов!) и обеспечение объекта водой, электричеством, газом, теплом - это также реальные физические процессы (хотя они будут больше автоматизироваться оборудованием, это факт)

🏭Производство товаров, обработка сырья - оборудование со временем будет только совершенствоваться и автоматизироваться, но полностью без человека завод работать не сможет, в любом случае нужен контроль и своевременное снабжение, наладка сбившихся процессов, новых линий производства, модернизация производства.

Добыча полезных ископаемых- не верю, что возможно в этой отрасли все 100% автоматизировать, это физическая работа с физическими материалами, поэтому люди здесь всегда будут нужны, как бы оборудование не было автоматизированным.

🌽Аграрий - мы всегда будем есть реальные #продукты питания - это наше топливо! А продукты нужно выращивать, собирать, хранить - не думаю, что в этой отрасли когда-то дойдёт до такого уровня автоматизации, что не нужно будет участие человека, это самый что ни на есть реальный сектор труда.

🏛Оборона государства, политика, космос - государственные органы власти будут автоматизироваться и оцифровываться в части документооборота, но реальный мир и реальные задачи будут всегда, такие как: физическая охрана и контроль за границами, встречи, переговоры, реальный контроль и поддержания порядка в стране, да и в мире в целом. Также и космос (считаю эту сферу гос. важной) он реальный, его не перенести в цифровой формат и работа с ним невозможна без человека

Какой можно сделать вывод⁉️

у нас будет два мира: реальный и цифровой🌐

В цифровом мире будут все данные и визуальный дубляж наших взаимосвязей друг с другом, коммуникации.

В реальном останется то, что физически существует и чем мы живем, мы никогда не перестанем есть физические продукты, нам нужно жить в жилье и тем самым защищать себя от погодных условий, мы лишь физически можем перемещаться и обрабатывать те или иные предметы!

Т.е, те кто работает руками с реальными предметами и людьми - такие специалисты всегда будут востребованы и с работой (единственный момент, что потребность в количестве людей занятых определенным видом работы при развитии цифровизации будет меньше, следовательно желательно работать не в массе, а заниматься уникальной работой, не типичной), также как и творческие люди, занимающиеся не стандартными видами деятельности, новаторы, кто изобретает новое, и кто способен анализировать информацию и контролировать, корректировать работу программ и оборудования.

Кто занимается интеллектуальной, однотипной работой, которую можно подвести под единый формат, унифицировать и передать в обработку программам - такие специалисты наиболее почувствуют автоматизацию и наверняка, потеряют работу, т.к. компьютер куда быстрей и чётче может работать с данными (особенно сбор, анализ и обработка данных).

И что теперь, всем идти в программисты⁉️😳


... об этом мы поговорим в следующей статье

Подписывайтесь на канал, ставьте лайки, пишите комментарии - обратная связь очень ценна для меня😊
В случае, если есть что добавить или внести уточнения - прошу написать в комментарии или в личные сообщения 📧
Всем читателям успехов и максимальной реализации потенциала✨