Найти в Дзене
Рома Васильивич

Схема усилителя на TDA2030A

Схема усилителя на TDA2030A является самым простым и качественным усилителем, который может повторить даже школьник.
Микросхема TDA2030A
В роли микросхемы усилителя в этой статье мы возьмем микросхему TDA2030A, которую можно купить абсолютно в любом радиомагазине по цене не дороже, чем буханка черного хлеба.
TDA2030А – это микросхема, которая исполняется в корпусе  Pentawatt (корпус с пятью
Оглавление

Схема усилителя на TDA2030A является самым простым и качественным усилителем, который может повторить даже школьник.

Микросхема TDA2030A

В роли микросхемы усилителя в этой статье мы возьмем микросхему TDA2030A, которую можно купить абсолютно в любом радиомагазине по цене не дороже, чем буханка черного хлеба.

TDA2030А – это микросхема, которая исполняется в корпусе  Pentawatt (корпус с пятью выводами для мощных линейных интегральных схем). Используется в основном как усилитель низкой частоты (УНЧ) в классе усиления AB. Максимальное напряжение однополярного питания составляет 44 Вольта. Вряд ли вы найдете такое напряжение в своей домашней лаборатории. Поэтому, использование этой микросхемы вполне подойдет для ваших электронных безделушек без вреда спалить микросхему.

Также TDA2030A имеет большой выходной ток вплоть до пикового 3,5 Ампер и имеет низкие гармонические и перекрестные искажения. Это значит, что усилитель, собранный на этой микросхеме, будет иметь очень даже неплохое звучание. Кроме того, микросхема включает в себя защиту от короткого замыкания и автоматически ограничивает рассеиваемую мощность. Также включена защита от перегрева, при которой микросхема автоматически отключается при высоком нагреве корпуса.

P.S. Так как в основном рынок захлестнули китайские TDAшки, не исключено, что эти защиты могут сработать не так, как надо, а могут не сработать вообще. Поэтому, не рекомендую проверять их на КЗ и на перегрев.

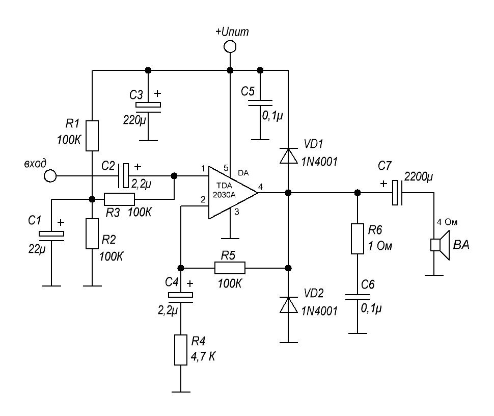
Простая схема усилителя

-2

Как вы видите, ничего сложного здесь нет. При сборке схемы не забывайте про электролитические конденсаторы, которые имеют полярность и максимальное напряжение. Как вы помните, оно не должно превышать +Uпит. +Uпит в этой схеме можно брать от 12 и до 44 Вольт.

Мощная схема усилителя

Если есть желание, то можно собрать схему с парой комплементарных транзисторов, тем самым увеличив выходную мощность. Другими словами, ваш динамик будет орать еще громче, если он, конечно, будет рассчитан на такую мощность. Схема ничуть не сложнее, чем предыдущая:

-3

Если не найдете зарубежные транзисторы BD907 и BD908, то их можно заменить на отечественные аналоги КТ819 и КТ818 соответственно.

Все выше предложенные схемы усиливают только один канал. Для усиления стереосигнала нам потребуется сделать еще один такой же усилитель. Также не забывайте про радиаторы, так как на высокой мощности микросхема сильно греется.

Где купить усилитель

На Алиэкспрессе есть даже готовый упрощенный простой схемы усилителя

-4

Его можете посмотреть по этой ссылке.

Если вообще не желаете заморачиваться по поводу пайки усилителей, то можно приобрести готовые модули, которые будут в разы дешевле, чем готовые усилители в корпусе

Выбирайте на ваш вкус и цвет!

Я уже давненько собирал эти схемы и убедился в их работоспособности. Хотя мне наступил медведь на ухо, но могу точно сказать, что по качеству звучания такие усилители нисколько не уступают каким-нибудь Hi-Fi навороченным усилителям. Вполне пойдет для какой-либо комнатушки, либо среднего размера гаража, чтобы потанцевать под любимые песни.

Все эти схемы вы можете найти также в даташите на микросхему. Даташит можете скачать по этой ссылке, либо без проблем найти в интернете.