Найти в Дзене
Найти призвание

Формула гениальности

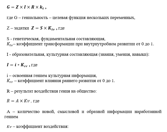
Раскроем понятие гениальности через формулу - образное представление для людей с математическим складом ума. Формула здесь математический образ, метафора, чтобы отразить закономерности и связи между элементами.
Общий смысл формулы в отражении закономерности - все составляющие должны иметь такие значения, чтобы G (гениальность) стремилась к максимуму. Важны все компоненты – если хотя бы один

Раскроем понятие гениальности через формулу - образное представление для людей с математическим складом ума. Формула здесь математический образ, метафора, чтобы отразить закономерности и связи между элементами.

-2

Общий смысл формулы в отражении закономерности - все составляющие должны иметь такие значения, чтобы G (гениальность) стремилась к максимуму. Важны все компоненты – если хотя бы один равен нулю, то и в результате будет ноль.

Поэтому применена операция умножения.

Особенно важным является сочетание и согласование двух составляющих генетической Z и образовательной I.

Генетическая программа может быть повержена воздействию при внутриутробном развитии и раннем развитии – коэффициенты

Ktv и Krr

Развитие задатков и приобретение знаний, умений должно оптимальным образом сочетаться, и этот процесс должен поддерживаться обществом.

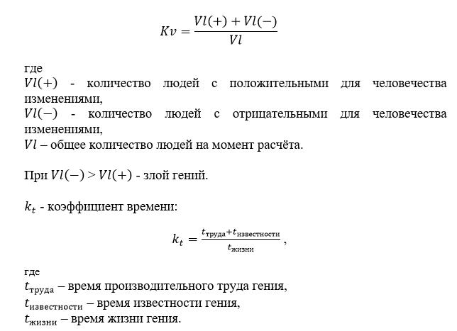
Результат влияния гения может быть и отрицательным для общества. Когда гений блокирует или тормозит решение задач человечества.

Общий же смысл математической метафоры таков:

чем больше результат влияния на общество, чем большим людям творчество гения приносит пользу (или вред), чем дольше известен гений после смерти – тем выше его гениальность.

Но гениальность может быть не раскрыта полностью, а может не состояться или даже быть равна нулю.

У каждого родившегося человека есть свой уникальный, обусловленный родовой генетикой потенциал.

Если не развивать человека, если он останется на уровне задатков (на уровне фундамента, потенциала), то ни о какой гениальности не может быть и речи.

Каждый желающий может попробовать дополнить, развить или опровергнуть данную математическую метафору.

Как это связано с призванием человека подробнее описано в книге " Найти призвание. Влияние наследственности "