Найти в Дзене
Radio-любитель

Аналоговый термостат от -20 до + 35 С

Вид платы простого термостата
Всем здравствуйте. Вот простой аналоговый термостат, который показал хорошую эффективность. Он ведет себя как переключатель, который включается или выключается при определенной температуре, пересекающей определенный нижний или верхний порог. Это будет идеально во всех случаях, когда нужно контролировать температуру в помещении, управляя системой отопления или
Вид платы простого термостата
Вид платы простого термостата

Всем здравствуйте. Вот простой аналоговый термостат, который показал хорошую эффективность. Он ведет себя как переключатель, который включается или выключается при определенной температуре, пересекающей определенный нижний или верхний порог. Это будет идеально во всех случаях, когда нужно контролировать температуру в помещении, управляя системой отопления или кондиционированием воздуха.

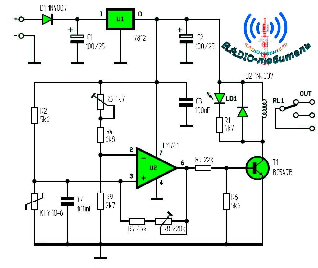
Схема очень простая, ее понимание является непосредственным, и устройство использует в качестве датчика полупроводниковый датчик KTY10. Схема — это то, что можно сделать из классической, но вы согласитесь, что безусловно, может быть полезно и сегодня, как было скажем 20 лет назад, когда микроконтроллеры еще не существовали. Принципиальная схема представлена на рисунке.

Схема простого термостата
Схема простого термостата

В устройстве используется операционный усилитель LM741, включенный как не инвертирующий компаратор напряжения. Быстрый взгляд на схему на рисунке позволяет заметить, что он получает опорное напряжение на инвертирующем входе, для сравнения (входной сигнал) подается на контакт 3 (не инверсный) и от делителя напряжения, который включает также и датчик температуры.

Гистерезис применяется к компаратору, он состоит в дифференциации порога переключения в соответствии с логическим состоянием выхода. KTY10 ведет себя как его сопротивление увеличивается с увеличением температуры, в котором датчик находится. Если предположить, что в состоянии покоя выходной сигнал цепи находится на низком уровне, поскольку напряжение на клеммах датчика ниже, чем у опорного операционный усилитель получает на контакте 2, мы можем проанализировать, что происходит, когда температура начинает расти.

Затем мы видим, что в определенной точке напряжение на клеммах датчика становится больше, чем на R9, и компаратор переключает, пропуская выходной высокий логический уровень, позволяя реле сработать. В это время резисторная цепь R7 / R8 подает ток на делитель напряжения, включая пробник, с небольшого увеличения не инвертирующее входное напряжение.

Это усиливает установленное условие, чтобы обеспечить переключение, даже если небольшое изменение условий работы датчика имело тенденцию к понижению этого напряжение (например, небольшой поток воздуха). Теперь, чтобы он вернулся к низкому логическому уровню (чтобы термостат вернулся в состояние холостого хода), температура должна опуститься до значения ниже, чем то, которое определило триггер, это возможно благодаря обратной связи.

Следует отметить, что при выходе на высоком уровне дополнительный ток направляется на датчик, значение, обратно пропорциональное значению суммы R7 + R8. При использовании потенциометра более важным является ток, передаваемый с выхода операционного усилителя на датчик температуры и наоборот. Если ток выше, то напряжение на датчике также выше после переключения.

Элементом, используемым в качестве датчика температуры, является датчик KTY10, который электрически ведет себя как термистор. Он состоит из полупроводникового слоя, чувствительного к тепловым изменениям. Его проводимость связана с температурой нелинейной зависимостью. Фактически, его характеристическая кривая похожа на параболу. есть еще и готовые решения таких термостаты на современном уровне которые можно просто купить.

Другими словами, чтобы увеличить порог, необходимо уменьшить сопротивление, вводимое потенциометром, и это сопротивление необходимо увеличить, чтобы уменьшить порог. Таким образом, гистерезис конкретно представляет собой расстояние между порогом переключения, присутствующим, когда выходной сигнал находится на высоком уровне и соответствует состоянию, при котором тот же выходной сигнал находится на низком уровне, следовательно, на нуле. Возможная печатная плата представлена на рисунке.

Печатная плата термостата
Печатная плата термостата

Компонент, модифицирующий обратную связь операционного усилителя, является потенциометром, ширина гистерезиса зависит от положения его установки. В нашем случае гистерезис может быть установлен минимум от 2C (R8 максимальное сопротивление) и максимум до 10C (потенциометр при минимальном сопротивлении).

Другое регулирование, доступное для термостата, касается температуры срабатывания, которая обычно соответствует нижнему порогу. Температура срабатывания устанавливается с помощью потенциометра R3. Этот компонент включен в делитель напряжения, который определяет опорное напряжение компаратора, таким образом, косвенно, температурный порог будет превышен, чтобы довести выход большого уровня LM741. Чем больше введенное сопротивление, тем меньше температура и наоборот.

Таким образом, при использовании потенциометра, установленного на его максимальное значение, мы получаем порог 20C ниже нуля. С другой стороны, при минимальном сопротивлении R3 срабатывание реле достигается при значении 35C. Что касается источника питания, термостат требует постоянного напряжения от 15 до 22 вольт, приложенного к точкам +/- и потребляет ток, не превышающий 40 миллиампер. Операционный усилитель, реле и диод LD1 работают с 12 стабилизированными напряжениями, подаваемыми регулятором U1.

-4