Найти в Дзене

ОГЭ и ЕГЭ. Действия со степенями.

При подготовке к сдаче ОГЭ и ЕГЭ каждый ученик обязательно должен уметь работать со степенями. Для этого достаточно знать их свойства и уметь их применять. Скопируйте эту таблицу себе и пользуйтесь! Пример Сперва необходимо избавиться от лишних оснований. Для этого нужно вспомнить, что 100 можно представить в виде произведения 5² и 4. Преобразуем числитель дроби по 7-му свойству. Преобразуем первый множитель числителя по 6-му свойству. В знаменателе у каждого множителя в степени разность. Согласно 4-му свойству разность можно получить делением двух чисел с одинаковым основанием, но разными степенями. Преобразуем каждый множитель числителя дроби по 4-му свойству. В знаменателе получилось произведение двух дробей. Чтобы умножить дробь на дробь, нужно перемножить числители и знаменатели этих дробей. Иначе эту трехэтажную дробь можно записать так: Можно сократить 5 в степени 2n, а также 4 в степени n в числителе и знаменателе. Останется: Ответ: 2000 Если остались вопросы, можно задать их в
Оглавление

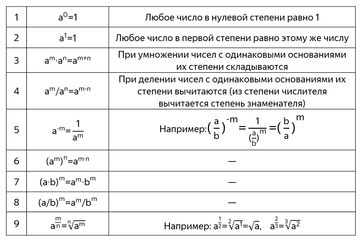
При подготовке к сдаче ОГЭ и ЕГЭ каждый ученик обязательно должен уметь работать со степенями. Для этого достаточно знать их свойства и уметь их применять.

Основные свойства степеней (с комментариями)
Основные свойства степеней (с комментариями)

Скопируйте эту таблицу себе и пользуйтесь!

Пример

-3

Сперва необходимо избавиться от лишних оснований. Для этого нужно вспомнить, что 100 можно представить в виде произведения 5² и 4. Преобразуем числитель дроби по 7-му свойству.

-4

Преобразуем первый множитель числителя по 6-му свойству.

-5

В знаменателе у каждого множителя в степени разность. Согласно 4-му свойству разность можно получить делением двух чисел с одинаковым основанием, но разными степенями. Преобразуем каждый множитель числителя дроби по 4-му свойству.

-6

В знаменателе получилось произведение двух дробей. Чтобы умножить дробь на дробь, нужно перемножить числители и знаменатели этих дробей.

-7

Иначе эту трехэтажную дробь можно записать так:

-8

Можно сократить 5 в степени 2n, а также 4 в степени n в числителе и знаменателе. Останется:

-9

Ответ: 2000

Если остались вопросы, можно задать их в комментариях.

Записаться на занятия можно по телефону или через почту. Все контакты в профиле канала.

Предыдущие материалы

Как решать квадратные уравнения

Как решать биквадратные уравнения

Как решать кубические уравнения

Как решать квадратные неравенства

Как решать системы уравнений

Понравилась статья? Ставь лайк и подписывайся!