Найти в Дзене
mr. Ueff

Посетил пару радиолюбительских сайтов. А ведь не всё так печально в нашем деле.

Фото с Яндекс Картинок.
Пока мы тут, размазывая по небритым щекам сопли и слёзы умиления вспоминаем давно ушедшую молодость и радиолюбительское детство, дело наше, несмотря ни на что, продолжает процветать. Вот уж не думал, что в наше время есть энтузиасты, которые собирают свои конструкции из дискретных деталей. Я побывал на сайте http://www.texnic.ru/ и все фотографии взяты с этого сайта. В
Фото с Яндекс Картинок.
Фото с Яндекс Картинок.

Пока мы тут, размазывая по небритым щекам сопли и слёзы умиления вспоминаем давно ушедшую молодость и радиолюбительское детство, дело наше, несмотря ни на что, продолжает процветать. Вот уж не думал, что в наше время есть энтузиасты, которые собирают свои конструкции из дискретных деталей. Я побывал на сайте http://www.texnic.ru/ и все фотографии взяты с этого сайта. В принципе, если бы не импортные комплектующие в схемах, я подумал бы, что попал в свою молодость. В можете не поверить, но там к повторению предлагается даже схема Агеева.

-2

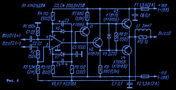
Разумеется, много схем на контроллерах, это понятно, веяние времени. Да и то, чем городить схему на куче деталей, гораздо проще овладеть программированием, собрать программатор и сделать ту же схему на одной микросхеме. Однако, те же радиолюбители, конструируют схемы и на транзисторах, пример ниже:

-3

Особенно меня поразило то, что дух радиолюбительства сохранён молодым поколением. Так, например, на сайте есть совет не выбрасывать неисправные БП от компьютеров и предлагается использовать многие детали из него в своей деятельности. Речь идёт не только о радиодеталях, но и о радиаторах и самом корпусе БП, в котором, как пишется на сайте, можно собрать какую нибудь свою конструкцию. Ну как в молодость вернулся. И вообще, тема усилителей, которую я считал заглохшей в современных реалиях, на самом деле до сих пор актуальна.

-4

Народ по прежнему увлечён самодельными усилителями. Не отстают и любители радиоприёма. Правда большинство приёмников представленных на сайте работают в ЧМ, что поделать таковы реалии нашего времени, но встречаются и истинно радиолюбительские конструкции и очень даже не плохие.

-5

Ниже схема КВ любительского приёмника на диапазон 40 метров. Лично меня схема впечатлила.

-6

Не перевелись ещё умельцы на родной земле и это бесконечно радует. На сайте много схем различной домашней автоматики, электроники для автомобиля, схем сигнализации и контроля. В общем всего того, чем мы и занимались в своё время, только на более высоком уровне. Клятвенно обещаю больше не ныть на Дзене о якобы позабытом радиолюбительстве и впредь прислушиваться к советам молодёжи. Похоже, что кое в чём, они таки умнее нас. Своим читателям советую посетить пару тройку сайтов на радиолюбительскую тематику, получите удовольствие.