Найти в Дзене
Рома Васильивич

как зделать простейший радиоприемник

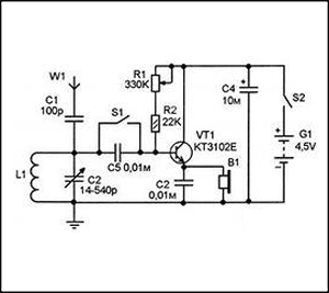
Представленная схема простейшего радиоприемника собиралась многими начинающими радиолюбителями. Принцип действия такого приемника основан на преобразовании радиоволн в электрические сигналы. Эти электрические сигналы улавливаются радиоприемником и далее преобразуются в звуковые. Конечно, качество звука и стабильность сигнала будут не лучшего уровня, но для того чтобы понять азы радиоэлектроники
Оглавление

Представленная схема простейшего радиоприемника собиралась многими начинающими радиолюбителями. Принцип действия такого приемника основан на преобразовании радиоволн в электрические сигналы. Эти электрические сигналы улавливаются радиоприемником и далее преобразуются в звуковые. Конечно, качество звука и стабильность сигнала будут не лучшего уровня, но для того чтобы понять азы радиоэлектроники ее имеет смысл собрать.

Схема радиоприемника

Схема имеет минимум деталей

  • транзистора, необходимого для усиления звуковой частоты;
  • динамика;
  • катушки индуктивности, необходимой для колебательного контура;
  • переменной емкости для настройки на определенную радиостанцию;
  • резистора или сопротивления, необходимого для выбора рабочей точки транзистора (говоря простым языком для того чтобы наш транзистор работал правильно и хорошо и не перегревался)
  • антенны;
  • источника питания;

Антенна радиоприемника

Для антенны отлично подойдет медная проволока длиной порядка 4 метров. В свое время когда собирал свой первый радиоприемник я натягивал проволку у себя в комнате. Антенна должна крепиться на изоляторах, и не в коем случае иметь контакт с землей.

Радиоволны разных частот, наводят в антенне электрические сигналы разных частот и с многих радиостанций. Величина этих электрических сигналов очень мала порядка микровольт. Естественно такой слабый сигнал не способен вызвать колебания диафрагмы динамика. Поэтому его необходимо значительно усилить.

Колебательный контур приемника

Но прежде чем подать его на усиление  необходимо выбрать какой именно сигнал нам нужен.  Эту функцию берет на себя колебательный контур, который состоит  из параллельно соединенных катушки и конденсатора. Этот контур настроен на определенную частоту и способен из электрического хаоса, поступающего с антенны выбрать электрический сигнал нужной нам радиостанции. Для изготовления катушки я использовал ферритовый стержень диаметром порядка 8 мм и длиной около 9 см, на него вплотную наматывал катушку, виток к витку, чтобы намотка была плотной.

Выделенный в контуре сигнал имеет не совсем правильную форму. Такой сигнал амплитудно модулированный, т.е. амплитуда сигнала определенной частоты изменяется в такт со звуковой частотой. Детектирование сигнала автоматически происходит в транзисторе. Последним звеном схемы простейшего радиоприемника является транзистор необходимого для усиления и последующей подачи сигнала на динамик.

Катушка радиоприемника

Для изготовлении катушки индуктивности. Нам понадобится ферритовый стержень. Такой стержень можно купить в любом магазине радиоэлектроники. Или вытащить из сломанного FM радиоприемника. На этот стержень нам необходимо сделать 30-100 витков медного провода с диаметром 0.2-0.3 мм.

Усиление сигнала

Для настройки режима работы транзистора нашего простейшего радиоприемника подключен подстроечный резистор R1. Изменяя его сопротивление можно менять ток протекающий через биполярный транзистор, а соответственно и усиление сигнала.