Добавить в корзинуПозвонить
Найти в Дзене
oldfiz.ru

Задача 5.53. Решебник "Сборника задач по медицинской и биологической физике" Ремизова А.Н. 2001 г.

На дифракционную решётку под углом β=20ͦ падает монохроматический свет (λ=500 нм). Постоянная дифракционной решётки c=2 мкм. Под какими углами будут расположены главные максимумы второго порядка?
На дифракционную решётку под углом β=20ͦпадает монохроматический свет (λ=500 нм). Постоянная дифракционной решётки c=2 мкм. Под какими углами будут расположены главные максимумы второго порядка?// Ремизов А.Н., Максина А.Г. "Сборник задач...", 2001 г. https://bookmix.ru/bookprice.phtml?id=84492
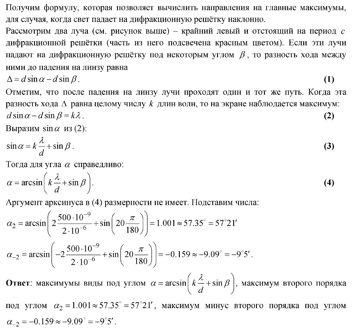
Рисунок. Схематичный чертёж для пояснения вывода формулы для вычисления углов, под которыми наблюдаются главные максимумы на экране Э, если свет на дифрешётку Д падает наклонно.
Рисунок. Схематичный чертёж для пояснения вывода формулы для вычисления углов, под которыми наблюдаются главные максимумы на экране Э, если свет на дифрешётку Д падает наклонно.
-2