Добавить в корзинуПозвонить
Найти в Дзене
HamRadio

Простой тестер стабилитронов

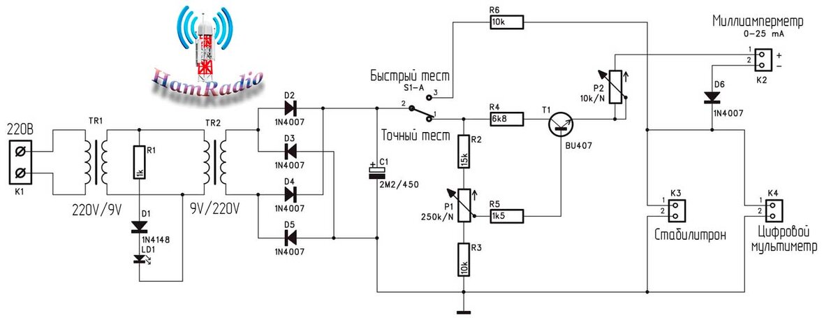
Всем здравствуйте. В текущей статье будет описано простое устройство для проверки полярности, а также более точное измерение ВА характеристик стабилитронов. Принципиальная схема этого тестера стабилитронов представлена на рисунке.
Схема тестера стабилитронов
Схема питается от сети переменного напряжения. Достаточно интересное применение питания устройства, где используется пара обычных идентичных

Всем здравствуйте. В текущей статье будет описано простое устройство для проверки полярности, а также более точное измерение ВА характеристик стабилитронов. Принципиальная схема этого тестера стабилитронов представлена на рисунке.

Схема тестера стабилитронов
Схема тестера стабилитронов

Схема питается от сети переменного напряжения. Достаточно интересное применение питания устройства, где используется пара обычных идентичных трансформаторов и включение обмоток показано на схеме. Первый трансформатор имеет выходное напряжение на вторичную обмотку 9В. Второй трансформатор подключается в обратном направлении, то есть вторичной обмоткой 9В, поэтому мы имеем выходное напряжение около 200В (более низкое напряжение определяется ожидаемыми потерями и соответствующей регулировкой передаточных числа).

Индикаторный светодиод LD1 подключен к обмотке между трансформаторами. Выход второго трансформатора (номинал 220В) выпрямляется четырьмя диодами N4007 и фильтруется конденсатором С1 на напряжение 450В. Переключателем S1 выбираем быстрый тест (мы измеряем только напряжение стабилитрона при равномерном токе, определяемом сопротивлением R6) или во втором положении мы можем установить ток через стабилитрон потенциометром P1 и P2.

Все это измеряется миллиамперметром, подключенным к разъему K2. Таким образом, мы можем узнать всю ВА характеристику в пределах тока, который мы можем установить. Исследуемый стабилитрон подключается к разъему К3, цифровой мультиметр подключается к разъему К4. Резисторы R4 и R6 ставим 2Вт. Тестер выполнен на двухсторонней печатной плате размером 80х60 мм. Расположение компонентов на печатной плате, а также разводка показано на рисунке.

Расположение компонентов на печатной плате
Расположение компонентов на печатной плате

Печатная плата верх
Печатная плата верх

Печатная плата низ
Печатная плата низ

Тестер монтируем в подходящую изолированную коробку. Так как присутствует напряжение сети. Конструкция относительно проста, остается только обратить внимание на сетевое напряжение при настройке. Диапазон напряжения тестера подходит для наиболее часто используемых типов стабилитронов. Добавлю сразу про импульсные преобразователи знаю и как их применить.

-5