Найти в Дзене
HamRadio

Лабораторный блок питания для мастерской

Всех приветствую. Источники питания, безусловно, относятся к наиболее часто востребованными конструкциям. Профессионально блоки питания — дороги для новичка, а что-то делать без регулируемого источника невозможно. В сегодняшней статье предлагается описание по сборке простого блока питания с диапазоном выходных напряжений 0-20В при токе до 3А. Блок питания оснащен защитой, которая защищает выход источника питания от коротких замыканий, но в нем нет настройки выходного тока. Принципиальная схема стабилизированного блока питания приведена на рисунке. Напряжение на вторичной обмотке трансформатора выпрямляется и фильтруется. Этих компоненты нет на печатной плате, потому что это в значительной степени зависит от того, кто будет использовать, а также от окончательного решения выполнения конструктивно и какой трансформатор. Выпрямленное напряжение подается на входную клеммную колодку K1. Транзистор T1 является основным элементом управления, а с транзистором T2 он образует последовательный

Всех приветствую. Источники питания, безусловно, относятся к наиболее часто востребованными конструкциям. Профессионально блоки питания — дороги для новичка, а что-то делать без регулируемого источника невозможно. В сегодняшней статье предлагается описание по сборке простого блока питания с диапазоном выходных напряжений 0-20В при токе до 3А.

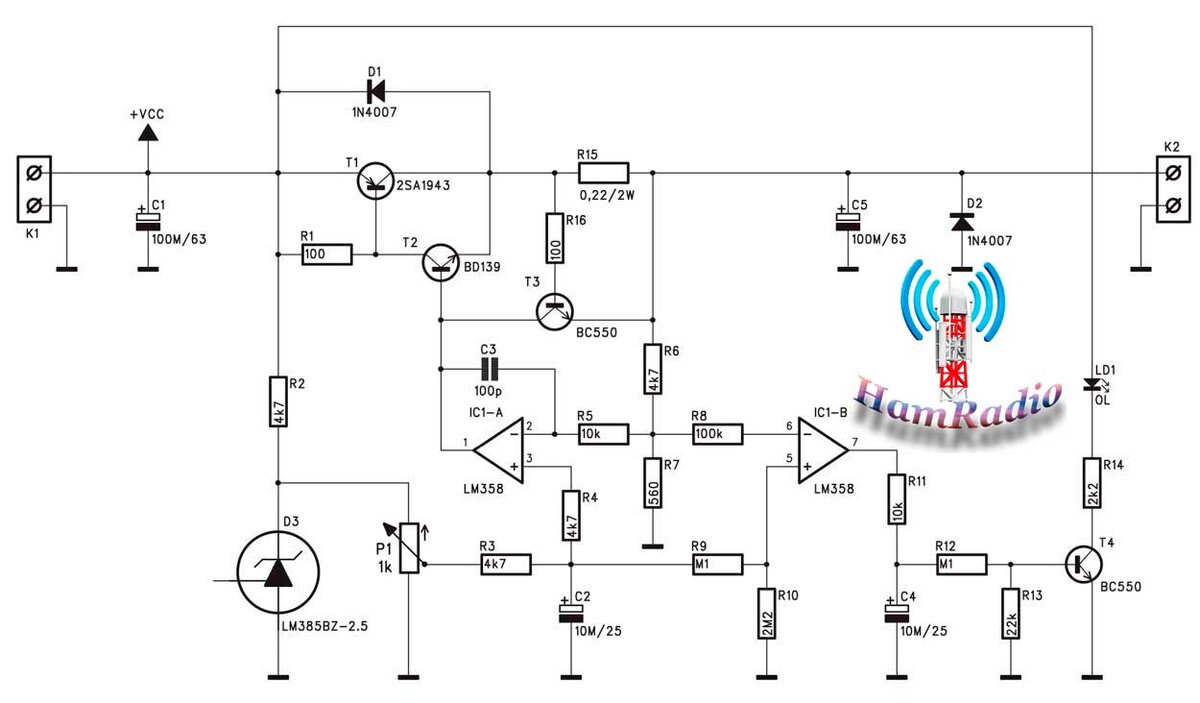
Блок питания оснащен защитой, которая защищает выход источника питания от коротких замыканий, но в нем нет настройки выходного тока. Принципиальная схема стабилизированного блока питания приведена на рисунке.

Схема стабилизированного источника питания
Схема стабилизированного источника питания

Напряжение на вторичной обмотке трансформатора выпрямляется и фильтруется. Этих компоненты нет на печатной плате, потому что это в значительной степени зависит от того, кто будет использовать, а также от окончательного решения выполнения конструктивно и какой трансформатор.

Выпрямленное напряжение подается на входную клеммную колодку K1. Транзистор T1 является основным элементом управления, а с транзистором T2 он образует последовательный стабилизатор. Стабилизатор LM385-2.5 В (D3) используется в качестве источника опорного напряжения. Его напряжение подается на потенциометр P1. Опорное напряжение для операционного усилителя IC1A берется с потенциометра.

Второй (инвертирующий) вход IC1A питается от делителя на резисторах R5 - R7, которые контролируют выходное напряжение источника питания. Затем выход операционного усилителя IC1A управляет парой транзисторов T1 и T2. Токовая защита от короткого замыкания на выходе выполнена на резисторе R15. Когда падение на сопротивление достигает напряжения, превышающего примерно 0,6В, транзистор Т3 открывается, что ограничивает ток открытия транзистора Т2. Что снижает выходное напряжение.

Разница между напряжением на потенциометре P1 и выходным напряжением в случае перегрузки по току уравнивается операционным усилителем IC1B, который закрывает выходной транзистор T4. При этом загорается светодиодный индикатор LD1 в его коллекторе. Выходное напряжение подается на клеммную колодку K2. Диоды D1 и D2 защищают цепи питания от изменения полярности и отключения (D1). Но рассматриваемый блок питания достаточно простой, все же надо присмотреться к более продвинутым моделям лабораторных блоков питания.

Блок питания выполнен на двухсторонней печатной плате размером 70 х 40 мм. Силовые транзисторы T1 и T2 расположены на краю печатной платы, поэтому их можно прикрутить к подходящему радиатору. Нельзя забывать об охлаждении, потому что при питании около 25В, и при выходном нулевом напряжении и токе до короткого замыкания (около 3А) потери мощности на транзисторе T1 составляют 75Вт, что находится в пределах нормы для транзистора (P c max 150 Вт имеет применённый транзистор при температуре корпуса + 25С).

Расположение компонентов на печатной плате, а также разводка проводников приведена на рисунке.

Расположение компонентов на печатной плате
Расположение компонентов на печатной плате

Печатная плата верх
Печатная плата верх

Печатная плата низ
Печатная плата низ

В схемотехническом отношении конструкция источника питания относительно проста. Однако это сильно зависит от механической конструкции, и мы не должны забывать, что мы работаем с сетевым напряжением на первичной обмотке трансформатора.

Описанная конструкция представляет собой подходящее схемотехническое решение для начинающих любителей электроники. Однако выполненный таким образом источник питания может быть использован и для других целей.

-5