Найти в Дзене
oldfiz.ru

Задача 5.39. Решебник "Сборника задач по медицинской и биологической физике" Ремизова А.Н. 2001 г.

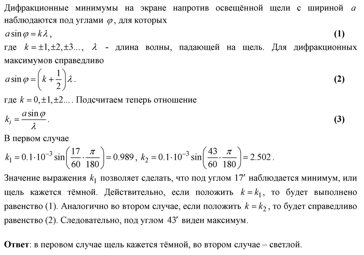
Щель шириной a=0.1 мм освещена монохроматическим светом (λ=500 нм), падающим нормально, и рассматривается наблюдателем, находящимся за щелью. Что видит глаз наблюдателя, если луч зрения образует с нормалью к поверхности щели угол 17`? угол 43`? // Ремизов А.Н., Максина А.Г. "Сборник задач...", 2001 г. https://bookmix.ru/bookprice.phtml?id=84492 Список решённых на данный момент задач из сборника Ремизова находится тут Примечание. Равенства (1),(2) выполняются приблизительно.
Щель шириной a=0.1 мм освещена монохроматическим светом (λ=500 нм), падающим нормально, и рассматривается наблюдателем, находящимся за щелью. Что видит глаз наблюдателя, если луч зрения образует с нормалью к поверхности щели угол 17`? угол 43`? // Ремизов А.Н., Максина А.Г. "Сборник задач...", 2001 г. https://bookmix.ru/bookprice.phtml?id=84492

Список решённых на данный момент задач из сборника Ремизова находится тут

-2

Примечание. Равенства (1),(2) выполняются приблизительно.