Добавить в корзинуПозвонить
Найти в Дзене
oldfiz.ru

Задача 5.43. Решебник "Сборника задач по медицинской и биологической физике" Ремизова А.Н. 2001 г.

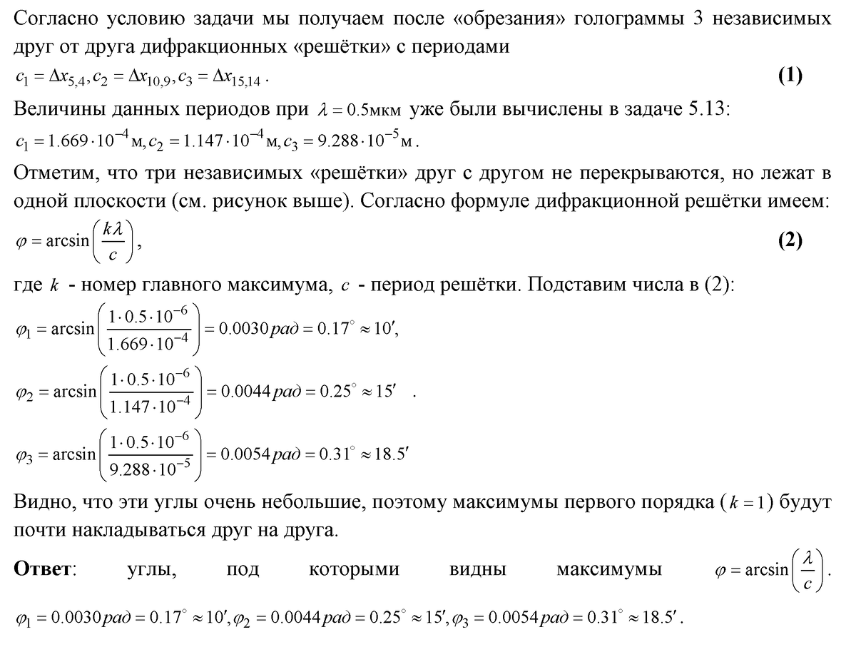
В задаче 5.13 было показано, как формируется голограмма точки. Голограмма состоит из концентрических тёмных и светлых окружностей с центром в точке О. С возрастанием радиуса расстояние между соседними окружностями уменьшается. Вырежем из голограммы узкую полоску вдоль одно из диаметров окружностей. Полученная область подобна дифракционной решётке с переменным периодом
В задаче 5.13 было показано, как формируется голограмма точки. Голограмма состоит из концентрических тёмных и светлых окружностей с центром в точке О. С возрастанием радиуса расстояние между соседними окружностями уменьшается. Вырежем из голограммы узкую полоску вдоль одно из диаметров окружностей. Полученная область подобна дифракционной решётке с переменным периодом (рис. 5.13). Освещая эту необычную решётку светом, падающим нормально, можно восстановить изображение. Найдите углы, соответствующие главному максимуму первого порядка, для x5, x10, x15. За период решётки соответственно принимать Δх5,4, Δх10,9 и Δх15,14, λ=0,5 мкм. Покажите условно графически тремя лучами, как формируется при этом изображение точки. // Ремизов А.Н., Максина А.Г. "Сборник задач...", 2001 г. https://bookmix.ru/bookprice.phtml?id=84492

Рисунок. Три дифракционные решётки (по разному штрихованные синие горизонтальные линии) перераспределяют энергию опорной волны (три стрелки, идущие от решёток указывают направления на максимумы 1-го порядка). Углы отклонения фи1,2,3 для стрелок достаточно малы, чтобы прийти примерно в одну точку на экране (оранжевая звезда). Разноцветными штрихованными кривыми условно обозначены максимумы 1-го порядка, их сумма схематично обозначена красной сплошной кривой. Расчётные формулы к этой задаче можно найти в Задаче 5.13

-2