Добавить в корзинуПозвонить
Найти в Дзене
ирина с.

Металлоискатель своими руками

Металлоискатель – это самый популярный металлодетектор импульсного типа, так как он состоит из небольшого количества доступных деталей, также к нему написано бесчисленное количество инструкций по сбору и настройке. Но при этом металлоискатель Pirat обладает хорошей чувствительностью, улавливая сигналы глубоко под землёй. Металлоискатель Пират к сожалению не различает металлы но простота изготовления и высокая чувствительность этот недостаток сглаживает. Глубина обнаружения 28 см катушкой около 20 см, а крупные металлические предметы ему видны даже на 1,5 метра. Металлоискатель Пират своими руками Металлоискатель Пират – это самый популярный металлодетектор импульсного типа, так как он состоит из небольшого количества доступных деталей, также к нему написано бесчисленное количество инструкций по сбору и настройке. Но при этом металлоискатель Pirat обладает хорошей чувствительностью, улавливая сигналы глубоко под землёй. Металлоискатель Пират своими руками Металлоискатель Пират к
Оглавление

Металлоискатель – это самый популярный металлодетектор импульсного типа, так как он состоит из небольшого количества доступных деталей, также к нему написано бесчисленное количество инструкций по сбору и настройке. Но при этом металлоискатель Pirat обладает хорошей чувствительностью, улавливая сигналы глубоко под землёй.

Металлоискатель Пират к сожалению не различает металлы но простота изготовления и высокая чувствительность этот недостаток сглаживает. Глубина обнаружения 28 см катушкой около 20 см, а крупные металлические предметы ему видны даже на 1,5 метра.

Металлоискатель Пират своими руками

Металлоискатель Пират – это самый популярный металлодетектор импульсного типа, так как он состоит из небольшого количества доступных деталей, также к нему написано бесчисленное количество инструкций по сбору и настройке. Но при этом металлоискатель Pirat обладает хорошей чувствительностью, улавливая сигналы глубоко под землёй.

-3

Металлоискатель Пират своими руками

Металлоискатель Пират к сожалению не различает металлы но простота изготовления и высокая чувствительность этот недостаток сглаживает. Глубина обнаружения 28 см катушкой около 20 см, а крупные металлические предметы ему видны даже на 1,5 метра.

-4

Металлоискатель Пират своими руками

-5

Металлоискатель Пират своими руками

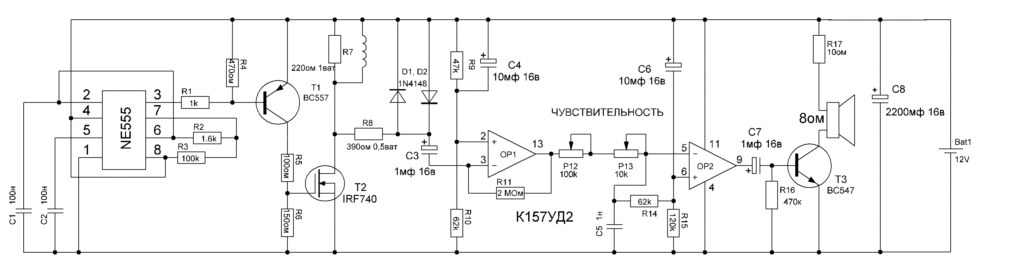
Список необходимых деталей и инструментов для изготовления Пирата:

  • Микросхема NE555 (за не имением можно применить советский аналог КР1006ВИ1;
  • Транзисторы IRF740, ВС547, ВС557, все по 1-й штуке;
  • Диод 1N4148 – 2шт;
  • Провод ПЭВ диаметром 0.5 мм (для наматывания катушки);
  • Паяльник, припой, флюс для пайки;
  • Корпус для печатной платы и батарей и пластиковая труба.

Весь список деталей с их характеристиками в этой табличке:

Обозначение |  Деталь (вид/мощность) |  Номинал/Название/Напряжение

  • R1      резистор                        1 кОм
  • R2      резистор                        1.6 кОм
  • R3      резистор                        100 кОм
  • R4      резистор                        470 Ом
  • R5      резистор                        100 Ом
  • R6      резистор                        150 Ом
  • R7      резистор (1 Вт)                  220 Ом
  • R8      резистор (0.5 Вт)               390 Ом
  • R9      резистор                        47 кОм
  • R10     резистор                        62 кОм
  • R11     резистор                        2 МОм
  • R12     переменный резистор             100 кОм
  • R13     переменный резистор             10 кОм
  • R14     резистор                        62 кОм
  • R15     резистор                        120 кОм
  • R16     резистор                        470 кОм
  • R17     резистор                        10 Ом
  • R18     резистор                        10 кОм
  • DA1     микросхема                      NE555
  • DA2     микросхема                      К157УД2
  • C1      конденсатор (плёночный)                 100 нФ
  • C2      конденсатор (плёночный)                 100 нФ
  • C3      конденсатор (электролит)         1 мкФ/16В
  • C4      конденсатор (электролит)         10 мкФ/16В
  • C5      конденсатор (керамический)       1 нФ
  • C6      конденсатор (электролит)         10 мкФ/16В
  • C7      конденсатор (электролит)         1 мкФ/16В
  • C8      конденсатор (электролит)         2200 мкФ/16В
  • T1      транзистор (биполярный P-N-P)    BC557
  • T2      транзистор (биполярный N-P-N)    BC547
  • T3      транзистор (МОП-полевой        N-канал) IRF740
  • D1      диод (шоттки)                   1N4148
  • D2      диод (шоттки)                   1N4148
  • BA1     динамик                         8 Ом
  • L1      поисковая катушка               2 Ом
  • PW1     источник питания                9-12 Вольт
-6

Металлоискатель Пират своими руками

Пошаговая инструкция по созданию металлоискателя Пират своими руками:

Шаг 1

Нужно вытравить печатную плату, вариаций подобных плат много, мы приведём самые популярные, которые вы сможете скачать архивом в конце статьи.

-7

Металлоискатель Пират своими руками

-8

Металлоискатель Пират своими руками

-9

Металлоискатель Пират своими руками

-10

Металлоискатель Пират своими руками

Шаг 2

Теперь нужно припаять все детали на нашу плату, все элементы устанавливаются как указано на схеме. Насчёт деталей, для стабильной работы в разную пору года нужно подбирать термостабильные конденсаторы, такими являются плёночные конденсаторы, на фотографиях собранных плат можно увидеть как они выглядят.

Металлоискатель Пират своими руками

-12

Металлоискатель Пират своими руками

-13

Шаг 3

Выбираем источник питания для металлоискателя Пират. Питаться данное устройство может от напряжения 9-12 вольт, желательно ближе к 12, при этом он более стабильно себя ведёт и более чувствительный. Можно для этого использовать несколько соединенных параллельно батареек крона 3-4 шт., или аккумулятор на 12 В. Ещё в Китае сейчас есть много повышающих модулей DC-DC (например модуль XL6009 или Mt3608), благодаря которому можно запитать устройство от 1-го аккумулятора 18650 на 3,7 В или одной батареи крона, выставив подстроечным резистором на выходе повышающего модуля 12 вольт.

Шаг 4

Изготовление катушки для металлоискателя Пират. Данный металл детектор ка и другие импульсники не требователен к точности изготовления катушки, к её размеру и количеству витков, хотя предъявляются некоторые требования к самому намоточному проводу, он должен быть диаметром от 0,5 до 0,6 мм (обмоточный провод в лаковой изоляции), можно и 0,4 но чувствительность при этом немного падает. Катушка наматывается на пластиковой оправке (это может быть обруч или пластиковая крышка с углублением) диаметром 19-20 см – 25 витков, после этого витки катушки нужно обмотать изоляционной лентой или скотчем. Чтобы увеличить глубину обнаружения металлических предметов можно сделать катушку с большим диаметром. Для этого берём оправку диаметром 26-27 см и мотаем не ней 21-22 витка.

Для расчёта намотки других диаметров катушек для металлоискателя Пират, приводим таблицу:

-14

Металлоискатель Пират своими руками

-15

Металлоискатель Пират своими руками

Шаг 5

После того как мы всё спаяли и проверили работоспособность нужно перейти к созданию корпуса, подбираем подходящий корпус для платы металлоискателя с батареями, на переднюю панель выводим выключатель и 2 ручки переменных резисторов настройки.

-16

Металлоискатель Пират своими руками

Катушку крепим на штангу их жёсткого пластика (или дерева), чтобы она не болталась и не прогибалась под собственным весом, так как при поиске нужно будет водить ею над грунтом в правую и левую сторону, сканируя место поиска. Выводы от катушки нужно припаять к многожильному проводу, с диаметром сечения 0,5 – 0,75 мм. В идеале, это два отдельных провода, свитые между собой. Крепиться катушка к штанге должна неметаллическими элементами, иначе металлоискатель постоянно будет срабатывать.

-17

Металлоискатель Пират своими руками

Корпус может быть совершенно разный, так например, из Пирата делают сейчас небольшие пинпоинтеры и компактные подводные металлоискатели из пластиковых труб диаметром 32 мм. А катушку при этом заливают эпоксидкой.

Работа с металлоискателем Пират. Правильно собранный металл детектор с исправными радиодеталями в настройке практически не нуждается. После включения Пирата нужно 10-15 секунд ему стабилизироваться, а затем вращая ручку настройки чувствительности переменного резистора R13 добиваемся чтобы в динамике были редкие щелчки, это и будет максимальная чувствительность. Если такое состояние появляется только в крайних положениях резистора R13, то нужно будет точнее подобрать наминал резистора R12, так чтобы редкие щелчки появлялись где-то в среднем положении резистора R13. При наличии осциллографа можно проверить правильность импульса на затворе транзистора Т2, нормальными показателями импульса являются: длительность 130-150 мкс и частота 120-150 Гц.