Добавить в корзинуПозвонить
Найти в Дзене
Электроника, AVR, STM, PIC

Зарядное устройство для гелевых аккумуляторов

Зарядное устройство предназначено для подзарядки и поддержания нужного напряжения гелевых аккумуляторов емкостью до 18 а/ч.

На самом деле гелевая батарея-это то же самое, что и обычная свинцово-кислотная батарея, но вместо обычного электролита она содержит электролит в виде геля.

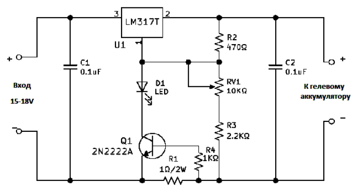
Зарядное устройство основано на регуляторе LM317, он выполняет функции стабилизатора напряжения. Схема имеет маломощный вспомогательный транзистор Q1, который вместе с датчиком тока R1 добавляет к LM317 функцию ограничения тока зарядки аккумулятора. Все работает довольно просто, с помощью контроллера RV1 мы устанавливаем необходимое конечное напряжение зарядки аккумулятора.

Установка напряжения производится без подключения аккумулятора и контролируется вольтметром. Максимальный зарядный ток ограничен возможностями LM317 и составляет 1,5 Ампера. Зарядный ток зависит от номинального значения R1 и при заданном номинальном значении в цепи составляет 0,6 ампера. При необходимости зарядный ток (пределы) можно рассчитать по простой формуле 0,6/R1.

Схема оснащена светодиодным индикатором на D1, который светится при зарядке и гаснет при уменьшении предельного тока. Для работы прибора вам понадобится источник постоянного напряжения 15-18 Вольт с током не менее 2 Ампер. LM317 не забудьте установить на радиатор, он будет нагреваться.