Добавить в корзинуПозвонить
Найти в Дзене
Электроника, AVR, STM, PIC

Простой высоковольтный понижающий стабилизатор

При проектировании всевозможных слаботочных устройств иногда возникает необходимость значительно снизить напряжение питания до требуемого уровня.

Предложенная схема отлично справляется с задачей снижения высокого напряжения питания и позволяет поддерживать его достаточно стабильно.

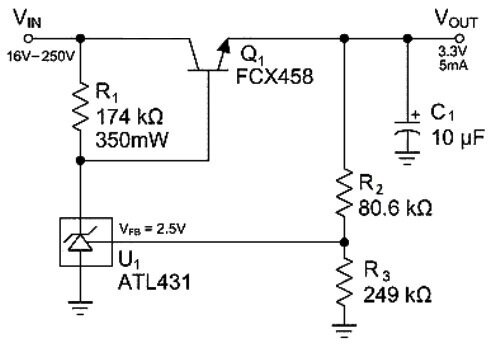
По сути, схема представляет собой обычный линейный понижающий стабилизатор напряжения на одном транзисторе, где в качестве источника опорного напряжения используется регулируемый стабилитрон типа АТЛ431. Это позволяет получить достаточно стабильное напряжение на выходе стабилизатора.

Как было отмечено выше, схема слаботочная, то есть при входном напряжении 250 вольт на выходе мы получаем 3,3 Вольта с током до 5 мА. КПД схемы поддерживается до тех пор, пока напряжение питания не снизится до 16 вольт.

Выходное напряжение также может быть установлено на другое, отличное от показанного на схеме, для этого вам придется отрегулировать значения сопротивлений R2 и R3. Причем, чем меньше разность напряжений между входом и выходом, тем больший ток способен поступать в нагрузку через транзистор Q1.

Высоковольтный транзистор FCX458 (до 400 Вольт), с коэффициентом передачи около 100 и максимальным током коллектора 100 мА, позволяет рассеивать мощность около 100 МВт мощности без радиатора. При отсутствии такого устройства его можно заменить другим с аналогичными характеристиками. Резистор R1 лучше всего устанавливать с рассеиваемой мощностью 0,5 Вт.