Найти в Дзене
ASUTPP

Простой пример схемы для сенсорного управления любой нагрузкой

В данной статье будет рассмотрен пример простой конструкции, способной управлять нагрузкой при помощи простого прикосновения пальца. Доступно для повторения радиолюбителями любой квалификации.
Здесь будут представлены очень простые практические схемы, дающие общее представление о схемотехнике подобных устройств.

Сенсорное управление устройствами подразумевает отсутствие механических переключателей. В данной статье будет рассмотрен пример простой конструкции, способной управлять нагрузкой при помощи простого прикосновения пальца.

Здесь будут представлены очень простые практические схемы, дающие общее представление о схемотехнике подобных устройств. Они не содержат никаких специфических деталей и доступны для понимания и повторения в домашних условиях радиолюбителями любого уровня.

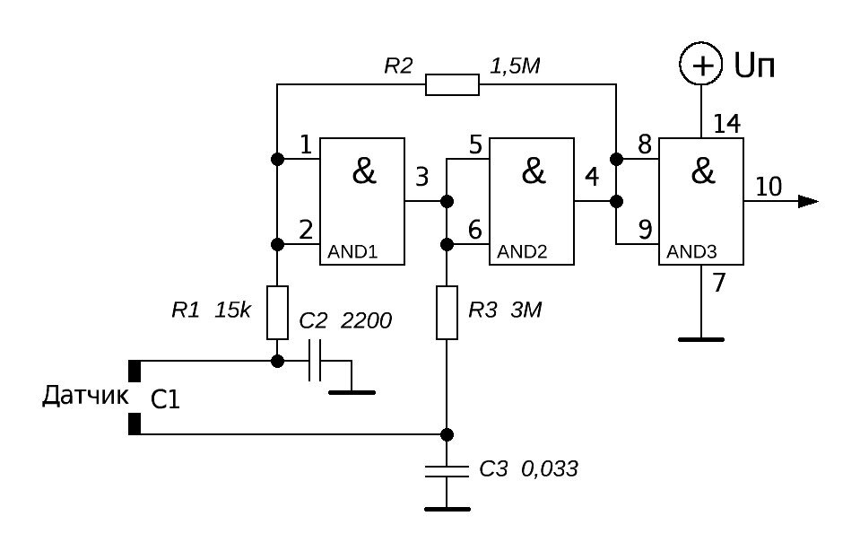
Ниже представлена схема модуля управления — основы подобных устройств:

Схема модуля управления
Схема модуля управления

В данном случае схема собрана на элементах цифровой логики «ИЛИ-НЕ» или «И-НЕ».

Для этого будет достаточно всего одной микросхемы типа К176ЛА7, К176ЛЕ5 или других серий, например К561ххх… При прикосновении пальца к контакту «Датчик» (обозначен на схеме как С1) происходит переключение состояния модуля и на его выходе меняется уровень напряжения — либо «0», либо «1». При этом уровень «1» будет примерно равен уровню питающего напряжения Uп, которое может лежать в пределах от 5 до12 вольт. Роль самого сенсорного датчика могут выполнять оголённые концы проводников, или, например, две небольшие металлические пластинки, расположенные рядом.

Чтобы можно было управлять таким способом какой-либо нагрузкой (лампа, двигатель или подача питания на другое электронное устройство), следует подключить к выходу этого модуля схему управления. Например, такую, как показана на рисунке ниже:

-2

Транзистор здесь нужно ставить в зависимости от тока потребления реле К1. Например: КТ361, КТ502, КТ814 или аналогичные. Реле — в зависимости от предполагаемой мощности нагрузки.

Для питания сенсорного модуля и модуля управления можно использовать бестрансформаторную схему стабилизированного источника напряжения, например, такую:

Бестрансформаторная схема стабилизированного источника напряжения
Бестрансформаторная схема стабилизированного источника напряжения

Подобные схемы широко известны и в особом описании, я думаю, не нуждаются. Выходное напряжение такого блока питания определяется типом применённой микросхемы-стабилизатора. В данном случае, при применении МС серии 7805 (наш аналог -К142ЕН5А или КРЕН5) это будет, соответственно, 5 вольт. Стабилитрон D1 после выпрямителя нужно ставить на напряжение, превышающее выходное напряжение ИМС стабилизатора на 5 вольт или более.

При указанных на схеме номиналах в данном случае можно поставить, например, стабилитрон Д814В,Г,Д или аналогичный, с напряжением стабилизации 9 вольт и выше.

Либо применить любой трансформаторный стабилизированный блок питания небольшой мощности (с выходным током от 150 мА).

При желании ознакомиться со схемой сенсорного модуля и схемой управления нагрузкой подробнее, вы можете обратиться к «первоисточнику» - журнал «Радио», 1989 г, №4.