Добавить в корзинуПозвонить
Найти в Дзене
Radio-любитель

Термостат выполненный на транзисторах

Всем здравствуйте. Существует множество термостатов и переключателей температуры, выполненных на операционных усилителях или интегральными микросхемах, их предшественник, термостат, выполненный на транзисторах, практически не так широко распространён. Эта схема скорее всего предназначена для новичков и может использоваться, например, для поддержания температуры в различных поделках.

Всем здравствуйте. Существует множество термостатов и переключателей температуры, выполненных на операционных усилителях или интегральными микросхемах, их предшественник, термостат, выполненный на транзисторах, практически не так широко распространён. Эта схема скорее всего предназначена для новичков и может использоваться, например, для поддержания температуры в различных поделках. Принципиальная схема термостата представлена на рисунке.

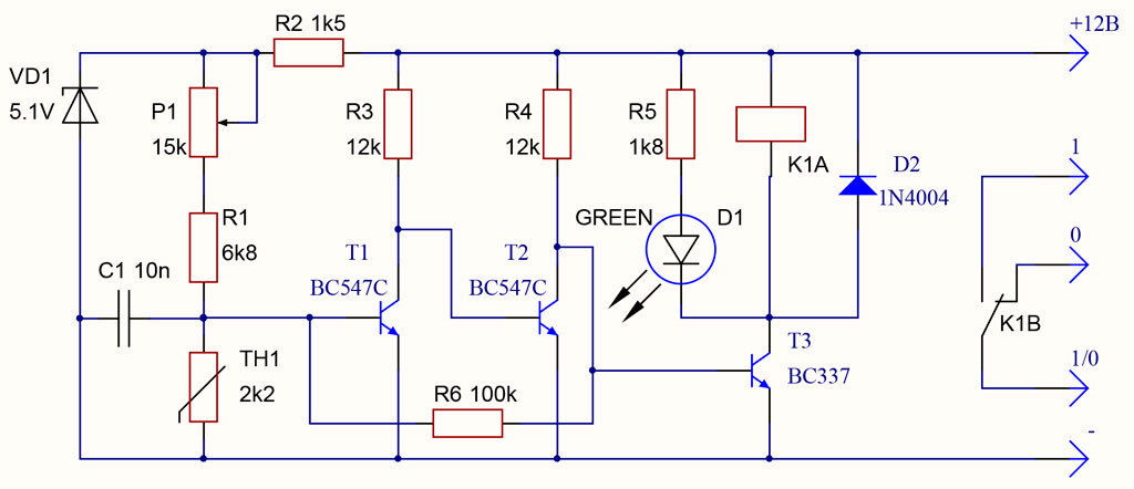
Схема термостата выполненная на транзисторах
Схема термостата выполненная на транзисторах

Принцип работы довольно простой, напряжение питания от источника +12В постоянного тока подается на клеммы питания. Потенциометр P1 с резистором R1 и датчиком TH1 образуют делитель напряжения. Датчик TH1 представляет собой термистор типа NTC, поэтому при повышении температуры его сопротивление уменьшается и наоборот, что постепенно изменяет падение напряжения на нем. Если падение напряжения увеличивается примерно до 0,5В или более, транзистор T1 открывается, ток, ограниченный резистором R3, начинает течь между его коллектором и эмиттером, и транзистор T2 закрывается, потому что на его базе будет очень небольшое напряжение (напряжение открытого перехода CE транзистора T1).

При закрытии транзистора T2 ток, ограниченный резистором R4, течет в базу транзистора T3, к коллектору которого подключена катушка реле K1. После срабатывания якоря, реле включает ТЭН или лампочку. На закрытое состояние транзистора Т3 и, следовательно, реле К1 указывает светодиод D1. По мере повышения температуры напряжение на термисторе TH1 падает ниже 0,5В, транзистор T1 закрывается, тем самым снова открывая транзистор T2 и одновременно закрывая переключающий транзистор T3. Ток перестает течь через катушку реле, нагревательная нагрузка отключается и светодиод D1 гаснет.

Полупроводниковый диод D2, который включен встречно-параллельно катушке реле, служит защитой, потому что, когда ток, протекающий через катушку реле, на катушке индуцируемая энергия. И таким образом, защищает транзистор T3 от выхода из строя. Резистор R2 ограничивает ток стабилитрона ZD1, который поддерживает стабильное напряжение на управляющем делителе, состоящем из потенциометра P1, резистора R1 и датчика TH1.

Потенциометр P1 устанавливает желаемую температуру срабатывания реле. Конденсатор С1 является блокировочным, если датчик подключен более длинным кабелем параллельно проводам питания (розетка или цепь электропроводки). В любом случае рекомендуется скрутить провода к датчику, чтобы уменьшить наведенное напряжение и, следовательно, помехи.

Чтобы переключение транзистора T3 было мгновенным, в схеме используется гистерезис, полученный при помощи резистора R6, который образует положительную обратную связь. Без этого транзистор T3 открылся бы с задержкой, что привело бы к дребезгу реле на короткое время и к нежелательному быстрому переключению и размыканию контактов реле.

Подключить ТЭН можно между клеммами +12В и клеммой No1, клемму 1/0 подключить к массе. Тогда нагреватель включится с замкнутым реле. Например, в качестве нагревательного элемента можно использовать силовые резисторы. Однако необходимо выбрать источник питания достаточной мощности, предпочтительно адаптер с выходным напряжением 12В постоянного тока и максимальным выходным током, превышающим ток нагрузки. Вот на этом все, возможно схема будет полезной.

-2