Найти в Дзене

Подключение старого проигрывателя грампластинок к современному усилителю

На одном из форумов подняли тему - как грамотно подключить старый проигрыватель с керамическим звукоснимателем к современному усилителю. Например, к гитарному комбику с линейным входом. Или к компьютерным активным колонкам. Да вообще ко всему, что имеет только линейный вход.

На одном из форумов подняли тему - как грамотно подключить старый проигрыватель с керамическим звукоснимателем к современному усилителю. Например, к гитарному комбику с линейным входом. Или к компьютерным активным колонкам. Да вообще ко всему, что имеет только линейный вход.

Почему нельзя просто подключить звукосниматель ко входу? Да потому что он требует высокоомной нагрузки (от 470 кОм), а современные усилители имеют входное сопротивление 10...47 кОм, а то и меньше. Для современных источников звука такое сопротивление оптимально, а вот для согласования с керамическим звукоснимателем придётся что-то ставить для согласования. К тому же ещё и амплитуда выходного напряжения звукоснимателя всего 250 мВ, у современных же гаджетов выходное напряжение не менее 775 мВ (студийный стандарт), а зачастую ещё выше. Значит, сигнал звукоснимателя нужно ещё и усилить примерно в 4 раза.

А почему бы не использовать встроенный усилитель проигрывателя? Ну, во-первых, не факт, что он остался жив-здоров, годков-то ему не один десяток. И конденсаторы электролитические подсохли, с бумажной изоляцией (МБМ, БМТ) насосались влаги и имеют большую утечку. Да и полупроводники деградируют, лампы теряют эмиссию. Резисторы меняют сопротивление... Ремонт требует надлежащей квалификации, да и недёшев.

В-вторых, если взять сигнал с выхода на динамики, то получим все помехи, фон и искажения усилительного тракта. Например, сетевой фон 50 и 100 Гц, плохо слышимый на родную акустику, на внешнем усилителе вылезет "во всей красе". Да и полоса частот, например лампового усилителя радиолы, ограничена как снизу, так и сверху. Если аппарат имеет линейный выход, то можно им воспользоваться, но для ламповой техники это большая редкость.

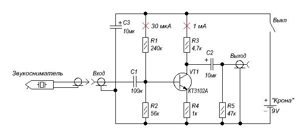
Поэтому оптимальным будет вывести сигнал непосредственно от звукоснимателя (обязательно экранированным проводом!) на внешнюю "коробчонку", согласующую сопротивление и уровень сигнала с современной техникой. Для большей автономности и радикального снижения фона питать будем от батареек. Поскольку выходной сигнал должен быть размахом не менее 2 вольт пик-пик, то напряжение питания должно быть не менее 3 вольт. Но это исключает простую схемотехнику, поскольку, например, один транзистор, включенный с общим эмиттером и эмиттерной стабилизацией тока покоя, от трёх вольт выдаст не более 1 вольта пик-пик. Поэтому возьмём "Крону". Батареи и аккумуляторы в таком форм-факторе ещё недавно использовались во многих транзисторных приёмниках, а сейчас любимы гитаристами - в гитарных примочках. Их напряжение от 7,2 до 12 вольт, обычно 9 вольт, чего нам как раз достаточно.

Итак, с питанием определились, теперь схема. Первое, что просится - каскад с общим эмиттером и заданным местной ООС усилением.

Коллекторный ток транзистора возьмём 1 мА, тогда при нашем питании выходное сопротивление получится около 2,5 кОм, что отлично согласуется с входным сопротивление усилителя. Усиление будет R3/R4=4,7, тоже подходит, даже с небольшим запасом. А вот входной импеданс, увы, маловат... Сопротивление самого транзистора R4*h21э примерно 150 кОм. Да ещё параллельно ему R1 R2, которые нельзя брать произвольно большого номинала. Для работы эмиттерной стабилизации ток через них должен быть хотя бы в 3 раза больше тока базы. У нас ток базы примерно 7 мкА, ток делителя R1 R2 я выбрал 30 мкА. Итого имеем импеданс всего 35 кОм. Облом-с...

Можно поставить на входе эмиттерный повторитель, это ещё + 5 деталей и + 1 мА потребления. А можно вспомнить схемотехнику 60-х и добавив всего две детали увеличить входное сопротивление раз в 20 введя параллельную ПОС.

-2

Ток через делитель R1 R2 теперь можно увеличить до 100 мкА, что пойдёт только на пользу термостабилизации. Ну, вот теперь всё замечательно!

О замене деталей. Номинал С1 может быть от 22 нФ до 1 мкФ, желательно плёночный. Можно керамику, но не многослойную SMD, и не с ТКЕ Н90. С2 от 1 до 10 мкФ, электролитический. Можно и плёночный, но габариты будут негуманными, а разницы в качестве не будет. С3 и С4 от 10 до 47 мкФ. Максимально допустимое напряжение всех конденсаторов не менее 10 В. Транзистор КТ3012 или КТ342 с любой буквой. Или любой зарубежный. Никаких особых требований к нему нет, лишь бы h21э (или "бета" по-забугорному) было не менее 150.

Номиналы резисторов допускают "разброд и шатание" в пределах 20%. Нужно только убедиться, что напряжение на коллекторе транзистора в пределах 4...6 вольт. Если это не так, то корректируют подбором R1 или R2.

На сколько же хватит батарейки? Электрическая ёмкость "кроны" от 150 до 1000 мА-часов. Возьмём самый плохой случай, 150 ма-ч, тогда если слушать по 8 часов в день, то батарейки хватит больше, чем на 2 недели.