Добавить в корзинуПозвонить
Найти в Дзене
Электроника, AVR, STM, PIC

Простой и надёжный терморегулятор

Существует множество схем поддержания постоянной температуры в овощехранилищах или инкубаторах, даже в китайском магазине есть цифровые термореле, которые дешевы, просты в эксплуатации. Но эта схема, многократно повторенная многими радиолюбителями, оказалась надежной, легко повторяемой и практически неубиваемой.

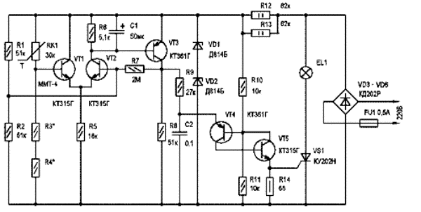
Все собрано на отечественных радиоэлементах, прибор имеет самый простой и надежный бестрансформаторный источник питания на резисторах r12r13 и стабилизатор напряжения на vd1vd2. Резисторы выбираются мощностью 2 Вт для уменьшения их нагрева. В качестве нагревателя используется лампа накаливания, для управления которой выбран стандартный и многократно испытанный фазоимпульсный регулятор.

Он не имеет никаких изменений, многократно описанных, поэтому мы укажем, что номинальный резистор R9 выбирается из необходимости снижения напряжения на лампе для увеличения срока ее службы. Резистор R9 может быть изменен от 1..2 кВт до 100 кВт.

Измерительная схема собрана на транзисторах, основанных на простом дифференциальном усилителе. В качестве датчика температуры используется термистор (RK1). Термостат обязательно должен иметь гистерезис, то есть разницу между температурой включения и выключения, иначе срок службы лампы резко сократится и вероятность ее перегорания возрастет.

Значение гистерезиса устанавливается резистором R7. Температура в овощехранилище должна поддерживаться на уровне 2-4 градусов по Цельсию. Для инкубаторов температура должна быть разной, около 36-38 градусов. Теперь об отсутствии конденсатора фильтра в цепи питания. Для нормальной работы фазоимпульсного регулятора требуется только выпрямленное напряжение.

С другой стороны, изменение напряжения на основе транзистора VT1 будет соизмеримо с пульсацией напряжения в цепи питания при наличии фильтрующего конденсатора, что отрицательно влияет на четкость включения и выключения термостата. Поэтому в базы транзисторов VT1 и VT2 необходимо включать конденсаторы по 10 мкФ.

Для уменьшения количества конденсаторов параллельно В-Е переходу транзистора VT3 включается конденсатор С1 (оптимально 50мкф 3В, хотя его можно уменьшить до 33-22мкФ 3В), который заменяет конденсатор, фильтрующий источник питания и устраняет дополнительную фильтрацию напряжения в базах транзисторов VT1 и VT2.

Для регулировки необходимо измерить величину сопротивления термистора при температуре 2 градуса и установить резисторы R3 и R4, также можно использовать настроечные резисторы того же размера. Далее проверьте работу термостата.