Найти в Дзене
Наблюдатель

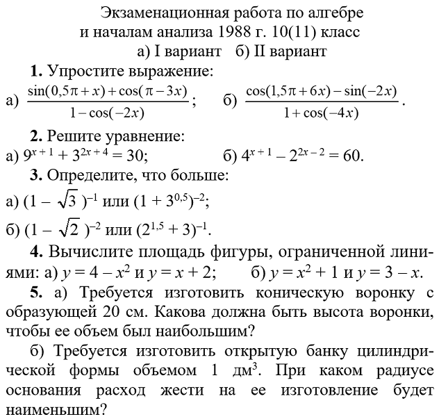
Сравним варианты выпускного экзамена 1988 и 2021 годов

Из открытых источников
В 2021 году формат экзаменов впервые за много лет изменён. Вместо ЕГЭ базового уровня (ЕГЭ БУ) выпускники, не поступающие в вузы, будут сдавать ГВЭ — государственный выпускной экзамен.
Уже есть демонстрационная версия на сайте ФИПИ с несколькими вариантами экзаменационных материалов.
Не могу не отметить трогательную заботу о ничего не знающих учениках. Им по-прежнему ничего
Из открытых источников
Из открытых источников

В 2021 году формат экзаменов впервые за много лет изменён. Вместо ЕГЭ базового уровня (ЕГЭ БУ) выпускники, не поступающие в вузы, будут сдавать ГВЭ — государственный выпускной экзамен.

Уже есть демонстрационная версия на сайте ФИПИ с несколькими вариантами экзаменационных материалов.

Не могу не отметить трогательную заботу о ничего не знающих учениках. Им по-прежнему знать ничего не нужно, надо только уметь применять знания — всё в соответствии с новыми дебилизирующими "трендами". На четырёх страницах размещена шпаргалка, которая раньше выдавалась на ЕГЭ БУ. В ней есть:

таблица квадратов, свойства арифметического квадратного корня; формулы корней квадратного уравнения и условия на случай двух или одного корня; формулы сокращённого умножения; свойства степени и логарифма; средняя линия треугольника и трапеции; теорема Пифагора; длина окружности и площадь круга; высота и радиусы описанной и вписанной окружности для правильного треугольника; по две формулы площади для треугольника, параллелограмма, ромба и одна для трапеции; площади поверхности и объёмы пространственных тел; синус, косинус и тангенс в прямоугольном треугольнике, синус и косинус на единичной окружности; табличные значения синуса, косинуса и тангенса, основное тригонометрическое тождество;  график линейной функции; геометрический смысл производной — выражение значения производной в данной точке через тангенс угла наклона касательной.

Кстати, на ЕГЭ профильного уровня (ЕГЭ ПУ) за шпаргалку наказывают, за принесённую шпаргалку. А на ЕГЭ БУ и приносить ничего не надо, шпаргалку выдадут, надо только догадаться, какой формулой пользоваться!

На моём канале НАБЛЮДАТЕЛЬ некоторые комментаторы защищают ЕГЭ, утверждая, что ЕГЭ не имел отрицательного влияния на уровень математической подготовки школьников. Только что ФИПИ предъявил нам доказательства: ещё как повлиял! Это надо будет давать почитать «свидетелям ЕГЭ». В 1988 году с такой богатой шпаргалкой у ученика были бы большие проблемы!

Давайте вспомним, какой экзамен сдавали выпускники 10 (теперь 11 класса) в далёком 1988 году. 5 заданий, не самых страшных — изучавшие математику углублённо писали более сложный экзамен. Экзамен писали и проверяли в школе — без металлоискателей, поездок на автобусе в соседнее село…

-2

Теперь ГВЭ тоже будут писать в школе, правда, я не заметил, сказали или нет, кто будет проверять. Вы много видите в варианте 1988 года заданий, доступных сильным шестиклассникам? Не видно ни одного. Запомним это и посмотрим, как выглядит вариант ГВЭ 2021 года. Сравним его с вариантами ЕГЭ БУ 2019 г. и ЕГЭ ПУ 2020 г. (демоверсии).

-3

-4
-5
-6

spec_MA_pism_gve-11_2021.pdf (fipi.ru)

Сильный шестиклассник должен решить 1, 2, 4, 5, 7, а решение 4-х задач в 11 классе на ГВЭ гарантирует «3»— это разве нормально? Как же мы мотивируем такими вариантами школьников учиться после 6 класса, если выпускной экзамен они могут сдать на положительную отметку. Если ученик ещё не думает о поступлении в вуз, а это естественно в таком нежном возрасте, то где внешний побудительный мотив к учению, где ориентир? Пройдёмся по списку задач.

№ 1. Задача про электрический счётчик из старых вариантов ЕГЭ.
№ 2. Задача на проценты (№ 3 ЕГЭ БУ, № 3 ЕГЭ ПУ).
№ 3. Простейшее логарифмическое уравнение (№ 7 ЕГЭ БУ, № 5 ЕГЭ ПУ).
№ 4. Задача на вероятность (№ 10 ЕГЭ БУ, № 3 ЕГЭ ПУ).
№ 5. Столбчатые диаграммы (№ 2 ЕГЭ ПУ, № 11 ЕГЭ ПУ).
№ 6. Соотнесение неравенства и множества его решений (№ 17, тренировочные варианты ЕГЭ ПУ; и там, и там множество решений неравенства названо решением неравенства — это не здорово).
№ 7. Площадь многоугольника на клетчатой бумаге — это святое, это почти вся наша геометрия! (№ 8 ЕГЭ ПУ, № 3 ЕГЭ ПУ).
№ 8. Задача на применение теоремы Пифагора.
№ 9. Найти число критических точек на отрезке по графику производной функции (№ 7 ЕГЭ ПУ).
№ 10. Текстовая задача на движение, приводящая к рациональному уравнению (9 класс).
№ 11. Показательное уравнение, приводящее к тригонометрическому с отбором корней (№ 13 ЕГЭ ПУ).
№ 12. Простая задача на тетраэдр (одна по стереометрии).

Из всех 12 задач только четыре — № 3 и № 9, № 11, № 12 по программе 10-11 класса! Две трети проверяемого материала за девятилетнюю школу. Надо ли в 10-11 что-то учить тому, кто будет сдавать этот экзамен? В других вариантах могут оказаться другие темы, но ГВЭ — это тот ещё государственный выпускной экзамен по сравнению с экзаменом 1988 года! С такой государственной аттестацией, с такими ориентирами для учащихся мы будем продолжать деградировать с ускорением.