Добавить в корзинуПозвонить
Найти в Дзене
oldfiz.ru

Задача 2.68. Ремизов, 2001 г.

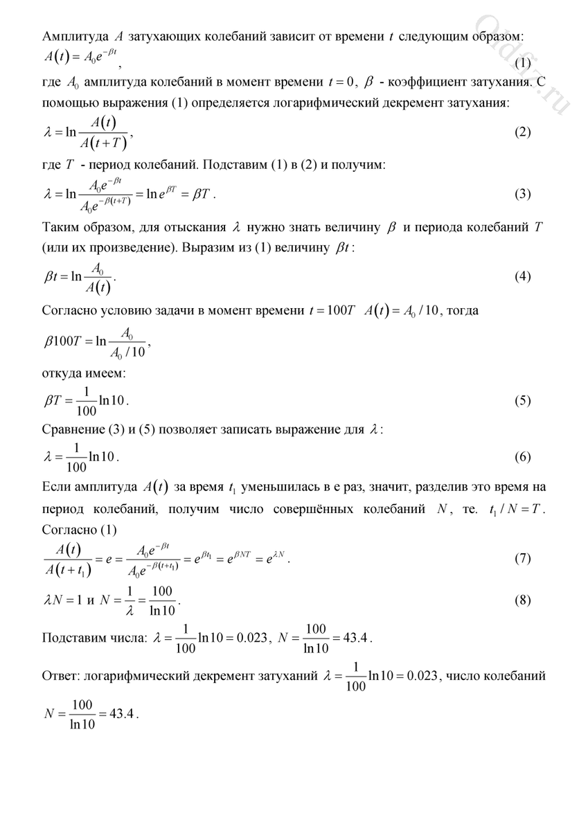
Амплитуда колебаний маятника уменьшается в десять раз за полных сто колебаний. Определите логарифмический декремент затухания. Через сколько колебаний амплитуда маятника уменьшится в е раз? // Ремизов А.Н., Максина А.Г. «Сборник задач по медицинской и биологической физике», 2001 г. https://bookmix.ru/bookprice.phtml?id=84492 Список решённых на данный момент задач из сборника Ремизова находится тут
Амплитуда колебаний маятника уменьшается в десять раз за полных сто колебаний. Определите логарифмический декремент затухания. Через сколько колебаний амплитуда маятника уменьшится в е раз? // Ремизов А.Н., Максина А.Г. «Сборник задач по медицинской и биологической физике», 2001 г. https://bookmix.ru/bookprice.phtml?id=84492

Список решённых на данный момент задач из сборника Ремизова находится тут