Найти в Дзене
Электроника, AVR, STM, PIC

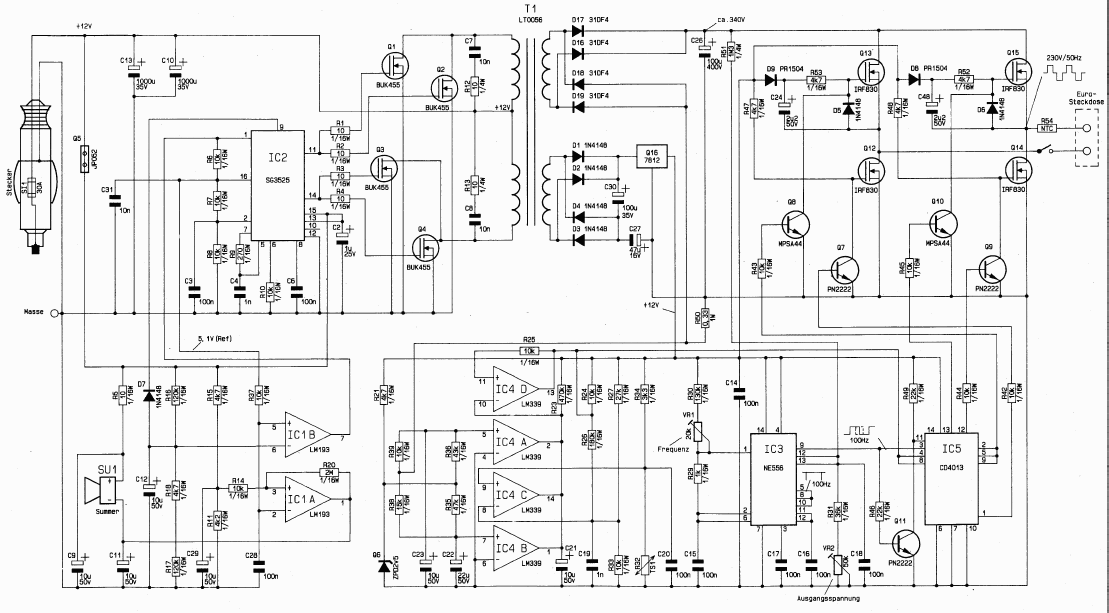
Схема китайского инвертора на 250 ватт

Преобразователь выполнен на ШИМ-контроллере sg3525, затворы выходных каскадов buk455 непосредственно подключены к микросхеме, так как драйверы управления затворами уже содержатся в микросхеме.

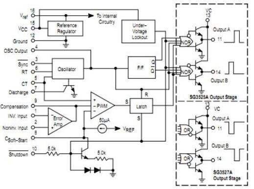
Чип SG3525 - это специальный ШИМ-контроллер. Что это значит? А это значит, что нам повезло, что он содержит встроенный генератор импульсов, работающий в широком диапазоне частот, встроенный регулятор напряжения, питающий узлы микросхем, защиту от низкого напряжения, выходной триггер драйвера управления FET с токовым выходом 500 мА, а также усилитель ошибок для обратной связи и стабилизации выходного напряжения, который мы реализовали в схеме.

Итак, отличный чип в дешевом конвертере... Что же делать? Радуйтесь! Для этого не нужно подключать большую нагрузку к маломощному инвертору:). Ну, на всякий случай я вам покажу, какие выводы сделаны для того, для чего предназначен чип SG3525, может быть, кто-то заинтересуется и захочет посмотреть, что там и что тут:

-2

Далее, после выпрямления высокого напряжения, происходит преобразование постоянного тока в переменный. Генератор 50 Гц выполнен на NE556, затем через блок управления на микросхеме CD4013 сигнал 50 Гц подается на высоковольтные полевые транзисторы IRF830, с выхода которых получается 220 вольт 50 Герц, модифицированная синусоида.

Преобразователь напряжения выполнен добросовестно, схема надежная, но из защиты есть только предохранитель на входе 12 вольт, ни о какой защите от перегрузки на выходе говорить не приходится. Есть только стабилизация выходного напряжения, что не так уж и печально:).

Для рыбалки сойдет :). И заплатив за это устройство что-то около 10 баксов, вряд ли стоит желать чего-то большего, оно честно стоит своих денег, вполне приличное устройство по своей стоимости. При необходимости можно усилить инвертор, просто заменив силовые ключи на более мощные и сменив предохранитель на более высокую силу тока.