Найти в Дзене

Реклама уборки квартир. Мясо!

Как сделать 141 лида стоимостью 5,89 BYN (183 рос. руб) по уборке квартир и домов в Минске за 2 месяца и какие для этого были проделаны работы. Интересно? Читаем
Оглавление

Как сделать 141 лида стоимостью 5,89 BYN (183 рос. руб) по уборке квартир и домов в Минске за 2 месяца и какие для этого были проделаны работы. Интересно? Читаем

Что было сделано:

— Просмотр конкурентных сайтов, изучение их контента;

— Мозговой штурм по ключевым словам: предсталяем себя на месте потенциального клиента и выписываем запросы, по которым искали бы услугу по уборке квартир и домов;

— С помощью изучение контента конкурентов, мозгового штурма и сервиса WordStat были выписаны следующие запросы: уборка домов, уборка квартир, уборка помещений, уборка комнат, уборка коттеджа, уборка дач, мойка окон, уборка балкона, клининг и клининговые (услуги, компании);

— На каждый запрос подбирались синонимы;

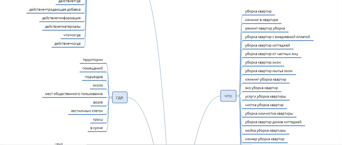
— Составлены семантические карты с помощью программы Xmind.

Семантическая карта. Рис.1
Семантическая карта. Рис.1
Семантическая карта. Рис. 2
Семантическая карта. Рис. 2
Семантическая карта. Рис.3
Семантическая карта. Рис.3
Семантическая карта. Рис. 4
Семантическая карта. Рис. 4

— Запросы генерировались согласно карте пересечений, которая составлялась в семантической карте:

-5

— сгенерированные запросы перемножались с помощью программы KeyCollector;

— выделены минус-слова и проведена кросс-минусовка запросов;

— написаны объявления без А/Б тестирования (ключевой слово = заголовок 1);

-6

— сделана реклама в сетях и на сайтах-партнерах Яндекса и Google (РСЯ, КМС, ретаргетинг, ремаркетинг, КМС на аудиторию заинтересованных покупателей):

Реклама на сайтах-партнерах Google
Реклама на сайтах-партнерах Google
Реклама на сайтах-партнерах Яндекса
Реклама на сайтах-партнерах Яндекса

Итог:

— 949 переходов на сайт;

— CTR на поиске в Яндексе — 12,17%, в Google — 12,43%;

— средняя цена клика на поиске в Яндексе — 0,89 BYN (27,67 рос. руб), в РСЯ — 0,08 BYN (2,49 рос. руб.), на поиске Google — 0,73 BYN (22,59 рос. руб);

— потрачено на рекламу — 670,74 BYN (20855 рос. руб.).

Поиск Яндекса
Поиск Яндекса
РСЯ
РСЯ
Google
Google

— получено 141 лид стоимостью 5,89 BYN (183 рос. руб.). В качестве лидов были заявки с лендинга (33 заявки) и звонки (108 звонков);

Данные с Яндекс.Метрики
Данные с Яндекс.Метрики

— что касается выручки, то можно примерно посчитать: конвертация лидов в заказы с контекстной рекламы составляет 30-40%. Возьмем худший вариант — 30%, получается 42 заказа, средний чек на уборку составляет 120,00 BYN (3740 рос. руб.).

Примерная выручка выходит — 5040,00 BYN (156710 рос. руб.).

Чтобы получать прибыль от контекстной рекламы, нужна не только качественно настроенная реклама, но и качественно настроенный сайт.

Сайт на который делался контекст - https://bestcleaning.by/

#реклама #продвижение сайта #конверсия #увеличение конверсии #уборка квартир #маркетинг #фриланс