Добавить в корзинуПозвонить
Найти в Дзене
Меандр Радиолюбитель

Усилитель "Холтона" на N-channel транзисторах.

Усилитель Энтони Холтона на квазикомплементарной паре МОСФЕТ.
Хороший вариант пристроить запасы N-chennal транзисторов.

Дорофеев, два штуки.

Ланзар с Датагора, одна штука. Всего три, - многовато кривых усилителей за месяц........

Всем доброго, - надоело мне короче наступать на чужие грабли и решил я попробовать разработать схему усилителя самостоятельно, ну как разработать - "сшить" из лоскутов.

И так, - мне нужен усилитель для утилизации N-канальных фетов, которых за годы ремонта накопилось довольно таки много. Нужна схема усилителя который нормально будет дружить с такими транзисторами и в то же время не будет требователен к настройке.

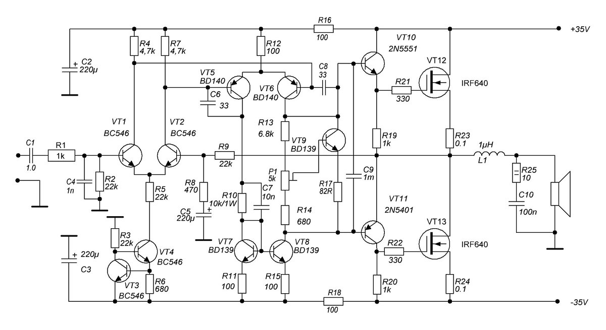
За основу был взят какой-то из бесчисленного множества "Холтон", выходную часть выкинул и прикрутил выход на составных N-канальных мосфетах, - сделать это удалось применив составные транзисторы, в одном плече пара "Дарлингтона", в другом пара "Сиклаи".

Конечный вариант схемы приобрёл следующий вид.

Схему собрал на макетной панели, запустилась сразу но имело место быть самовозбуждение, переразводка общего провода проблему устранила полностью и это при том, что на выходе не установлена цепочка Цобеля.

-2

Некоторые номиналы всунул что попало под руку, к примеру С5 на 680мкФ. Конденсаторы коррекции тоже какие-то непонятные, без маркировки, затворные резисторы 240Ом. (подскажите в комментах, как их рассчитывают)

Ток покоя регулируется без каких либо нюансов. Термостабилизация скорее всего работает, проверил так; прогрев выходные транзисторы музыкой, и выведя ток покоя до 200мА (вижу на показометре БП которым питал устройство) паяльником коснулся VT9, после чего ток покоя поплыл вниз и при температуре транзистора (на ощупь) 60гр составил 20мА.

О температуре других транзисторов схемы. Транзисторы дифкаскада и токового зеркала VT3 и VT4 холодные, как и транзисторы составных пар VT10 и VT11, транзисторы второго дифференциального каскада и "его" токовое зеркало без теплоотводов слегка теплые, не более 35-40гр.

Звучит усилитель чисто, на слух ни чего не выделяется, замерять на макетке пока нет смысла, сама макетка "свистит", - замечено за ней такое безобразие ранее, при сборке на ней приемников и еще пары устройств, по любому показатели будут не совсем хороши и главное, - совершенно некорректны!

Ниже представлена демонстрация работы устройства.

Питается схема нестабилизированным напряжением +/- 32В. В этом "лабораторном" БП есть возможность подать напряжение к выходу мимо стабилизатора, который не рассчитан на ток более 1,5А. 32В он выдает когда в сети 210В, именно такое и было напряжение во время записи.

Печатную плату постараюсь развести до конца недели, как закончу так будет вторая часть статьи, с замерами, ссылкой на печатку и подробным описанием по сборке.

Всем спасибо за внимание, - если заметили косяки на схеме, как-то, - некорректные номиналы - пишите, выслушаю и исправлю.