Добавить в корзинуПозвонить
Найти в Дзене
Журнал автоэлектрика

Nissan Note, 2006 г\в переодически перестаёт дуть печка,ремонт.

Перед Новым Годом заехал Nissan Note, 2006 года выпуска, с жалобой, что периодически перестаёт дуть печка, при этом остальные функции климата работают. Сначала подумал плохое про мотор отопителя. Почистил - помазал - щётки поменял. А нет, не помогло.
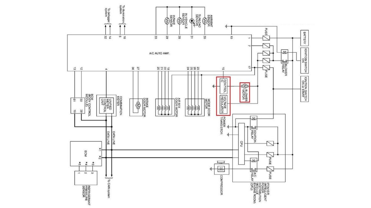
Ну если не мотор, то регулятор. Чтобы до него добраться, нужно открутить одну заслонку и педальный узел, потом "перекурить", набраться терпения и

Перед Новым Годом заехал Nissan Note, 2006 года выпуска, с жалобой, что периодически перестаёт дуть печка, при этом остальные функции климата работают. Сначала подумал плохое про мотор отопителя. Почистил - помазал - щётки поменял. А нет, не помогло.

-2
-3

Ну если не мотор, то регулятор. Чтобы до него добраться, нужно открутить одну заслонку и педальный узел, потом "перекурить", набраться терпения и открутить сам регулятор. Дилерский мануал вообще предлагает снять корпус печки целиком, а это сами представляете, то ещё занятие ))

-4
-5
-6

Короче снял я этот блочок, проблема в пайке была очевидной. Исправил - собрал - отдал.

-7
-8
-9

#nissan #note #ремонт

#дневник автоэлектрика #ремонт автомобиля

🖐Спасибо всем за прочтение!!! Рад был помочь. 👨‍✈️

Не скупитесь на 👍👎 и подписывайтесь на канал. Пишите в комментариях отвечу на все вопросы.

👉 Тут можно сравнить цены на ОСАГО 👈

👉 Тут можно оформить диагностическую карту онлайн 👈

Наш телеграмм канал Реальный механик

Наш Инстаграм @realmextex

Удачи на дорогах!!!

Nissan
234,5 тыс интересуются