Добавить в корзинуПозвонить
Найти в Дзене

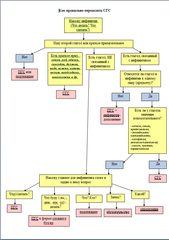
Этот алгоритм поможет определить роль инфинитива в предложении

Для учеников всё, что глагол, то сказуемое. Но инфинитив может быть практически любым членом предложения. Как научить детей правильно определять его синтаксическую роль? Я разработала такой алгоритм.

Для учеников всё, что глагол, то сказуемое. Но инфинитив может быть практически любым членом предложения. Как научить детей правильно определять его синтаксическую роль? Я разработала такой алгоритм.

Он, конечно, не универсальный. Но в большинстве случаев работает.

Чтобы определить синтаксическую роль инфинитива, надо рассуждать по алгоритму:

1. Находим в предложении инфинитив. Находим второй глагол или краткое прилагательное, выступающее в роли вспомогательного глагола (способен, должен, готов, обязан, рад, нужно, необходимо и др. + слова надо, можно, нельзя).

2. Если есть краткое прилагательное, то вместе с инфинитивом оно образует составное глагольное сказуемое.

3. Если есть глагол, связанный с инфинитивом, то определяем, к одному лицу (предмету) относятся оба действия или к разным. Если к разным, то инфинитив – дополнение.

4. Если инфинитив и глагол относятся к одному лицу, то проверяем, есть ли у глагола значение вспомогательного:

а) начало, конец, продолжение действия; б) способность или неспособность совершить действие; в) намерение, желание или нежелание совершить действие; г) чувства, мысли, переживания по поводу действия).

Если такое значение есть, то инфинитив – часть составного глагольного сказуемого.

5. Если глагол не имеет значения вспомогательного или в предложении нет глагола, связанного с инфинитивом, то ставим к инфинитиву вопрос:

А) Что делать? Что сделать?– простое глагольное сказуемое;

Б) Что буду (будем, будете, будут) делать? – простое глагольное сказуемое, выраженное формой сложного будущего времени

В) Что? – подлежащее;

Г) Вопросы косвенных падежей – дополнение;

Д) Какой? – определение?

Е) Зачем? – обстоятельство цели.

Нагляднее это представлено в схеме на фото:

Например:

Он стал ещё быстрее и агрессивнее раскачиваться на своём стуле.

Инфинитив – раскачиваться. Глагол – стал. Относятся к одному лицу. У глагола есть значение вспомогательного (начало действия). Раскачиваться – часть СГС.

У меня не было ни малейших оснований сомневаться в правдивости его слов.

Инфинитив – сомневаться. Глагол "не было" не связан с инфинитивом. Задаем вопрос к инфинитиву: оснований (каких?) сомневаться. Сомневаться – определение.

Я знал, что если покину остров, не сделав этого, то буду жалеть о своем бездействии до конца жизни.

Инфинитив – жалеть. Глагол – буду. Сказуемое отвечает на вопрос: что буду делать? Это простое глагольное сказуемое, выраженное формой сложного будущего времени.

Вскоре все без исключения умоляли Клэр съесть хоть что-нибудь.

Инфинитив – съесть. Глагол – умоляли. Глагол и инфинитив относятся к разным лицам. Умоляли (о чём?) съесть. Съесть – дополнение.

Жена Кева пошла его навестить.

Инфинитив – навестить, глагол – пошла. Относятся к одному лицу. У глагола нет значения вспомогательного. Значит, это не СГС. Задаем вопрос к инфинитиву: пошла (зачем?) навестить. Навестить – обстоятельство цели.

Другие идеи для уроков на канале "Учительская мастерская".