Добавить в корзинуПозвонить
Найти в Дзене
HamRadio

Небольшое зарядное устройство

Всем здравствуйте. Свинцовые аккумуляторы с номинальным напряжением 6В и емкостью 12Ач используются в качестве источников питания в специальных осветительных установках, а также в других устройствах. На рынке также имеются аккумуляторы емкостью 6, 10 и 15Ач. Зарядка аккумулятора с помощью обычного зарядного устройства, особенно если вам приходится делать это довольно часто, будет проблематичной,

Всем здравствуйте. Свинцовые аккумуляторы с номинальным напряжением 6В и емкостью 12Ач используются в качестве источников питания в специальных осветительных установках, а также в других устройствах. На рынке также имеются аккумуляторы емкостью 6, 10 и 15Ач. Зарядка аккумулятора с помощью обычного зарядного устройства, особенно если вам приходится делать это довольно часто, будет проблематичной, поскольку при небольшой перезарядке (что не сложно) выделяющие пары электролита, выходящие наружу, могут нанести большой вред.

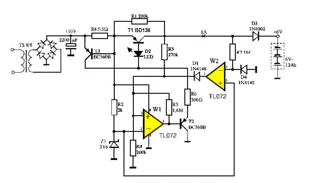
Использование зарядного устройства позволяет легко и безопасно работать. Устройство обеспечивает полный контроль зарядного тока и напряжения и автоматическое отключение при достижении полного заряда. Зарядное устройство защиту батареи, от коротких замыканий выходных клемм. Выходной (зарядный) ток составляет 1А, а время зарядки около 12 часов. Схема зарядного устройства приведена на рисунке.

Принципиальная схема зарядного устройства
Принципиальная схема зарядного устройства

В схеме используется двойной операционный усилитель TL072 (также можно использовать TL082). Усилитель U1 в сочетании с элементами R2, R4, R5, R6, T2 и Z1 образуют компаратор, управляющий напряжением, а усилитель U2 с элементами D4 и R7 образует цепь, защищающую от воздействия короткого замыкания и обратной полярности батареи.

Заряжаемая батарея подключается к источнику напряжения через регулирующий транзистор T1 (на радиаторе) во включении как стабилизатор тока, управляемой из цепи измерения напряжения с усилителем U1. Опорное напряжение 3,6В производит (стабилитрон) Z1. Порог сравнения напряжения задается делителем, состоящим из резисторов R3 и R4.

Диод D2 (светодиод), питаемый от тока базы транзистора, указывает на состояние включения (зарядки). В момент достижения напряжения, близкого к порогу зарядки (напряжение батареи составляет около 6,5В), диод начинает мигать и, наконец, гаснет. Резистор R5 вводит положительную обратную связь, обеспечивает необходимый гистерезис работы компаратора. Транзистор T2 во включении эмиттерного повторителя является буфером тока для усилителя U1.

При правильном включении батареи выход усилителя U2 показывает напряжение, близкое к потенциалу земли, и не оказывает влияния на остальную цепь. Если батарея включена в обратном, выход усилителя Г2 будет составлять несколько вольт, также на выходе усилителя U1 появится достаточно высокое напряжение, которое отключит транзистор T1 и ток не протекает. Такая же реакция произойдет, если выходные клеммы замкнуты накоротко.

В цепи эмиттера транзистора T1 включен резистор R8 со значением 0,5 ом. Он определяет вместе с напряжением базы-эмиттера транзистора T3 текущее значение в диапазоне стабилизации. Резистор R8 может быть изготовлен путем намотки нескольких витков медного провода. Хотя сейчас нет никаких проблем с приобретением низкоомных резисторов. Диод D4 защищает инвертирующий вход усилителя U2 от недопустимого потенциала (выходящего за пределы питания), который может произойти при неправильном подключении батареи.

Диод D3 блокирует обратную подачу напряжения от батареи в случае отключения питания от сети. Резистор R1 обеспечивает полярность цепи компаратора с разомкнутыми выходными клеммами (без батареи). Выход компаратора с усилителем U1 тогда находится в высоком состоянии, и транзистор T1 выключен. Напряжение на выходе выпрямителя без нагрузки составляет около +12В, а под нагрузкой оно падает до +10В. На этом не большой рассказ о зарядке завершается всем спасибо.

-2