Найти в Дзене
Autostuk.ru

На сколько эффективна сигнализация Шерхан Магикар 5?

Добрый времени суток. Сегодня рассмотрим автомобильную сигнализацию SCHER-KHAN MOBICAR / Шерхан Мобикар. Данная марка сигналки для авто включает в себя новейшие достижения в  сфере защиты от угона машины. Содержание статьи: Назначение автосигнализации Сигналка Шерхан Магикар 5 имеет специальный выделенный радиоканал управления сигналами. Брелок-коммутатор имеет возможность обмениваться сигналами с блоком управления процессами на расстоянии до 1,5 км. Магикар 5 может выполнять следующие функции: Все возможности охранной системы Все возможности брелка с ЖКИ экраном Корпус устройства пластиковый с жидкокристаллическим экранчиком. Имеет 4 клавиши управления. Устройство выполняет следующие функции: Основные функции Шерхан 5: После обмена сигналами брелока и процессора, процессор сигнализации Шерхан 5 выдает следующие команды: Видео
Оглавление

Добрый времени суток. Сегодня рассмотрим автомобильную сигнализацию SCHER-KHAN MOBICAR / Шерхан Мобикар. Данная марка сигналки для авто включает в себя новейшие достижения в  сфере защиты от угона машины.

Содержание статьи:

  • Назначение автосигнализации.
  • Все возможности охранной системы.
  • Все возможности брелка с жидкокристаллическим экраном.
  • Видео.

Назначение автосигнализации

Сигналка Шерхан Магикар 5 имеет специальный выделенный радиоканал управления сигналами. Брелок-коммутатор имеет возможность обмениваться сигналами с блоком управления процессами на расстоянии до 1,5 км.

Магикар 5 может выполнять следующие функции:

  • блокировать двигатель с защитой компонентов системы;
  • запускать двигатель автоматически с учетом некоторых параметров;
  • обеспечивать звуковой активностью охраны, скрытой от доступа.

Все возможности охранной системы

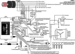
Перед самостоятельной установкой следует хорошо изучить схема подключения. Даже, если правильно все подключить, то надо все равно протестить и сделать отладку. Без этого не все функции можно использовать.Рекомендуется также изучить отдельно функции брелка, блока процессора и технические характеристики.
Перед самостоятельной установкой следует хорошо изучить схема подключения. Даже, если правильно все подключить, то надо все равно протестить и сделать отладку. Без этого не все функции можно использовать.Рекомендуется также изучить отдельно функции брелка, блока процессора и технические характеристики.

Все возможности брелка с ЖКИ экраном

Корпус устройства пластиковый с жидкокристаллическим экранчиком. Имеет 4 клавиши управления. Устройство выполняет следующие функции:

  • Отображение информации на LCD дисплее
  • Сопровождение команд брелка (аудио,эконки)
  • Вибро сопровождение
  • Дальность оповещения 1500 м
  • Дальность управления системой 1500 м
  • Автоматическая подсветка ЖКИ дисплея
  • Индикация разряда батарейки
  • Индикация напряжения аккумулятора авто
  • Индикация температуры в салоне автомобиля
  • Индикация текущего времени
  • Дистанционный запуск двигателя
  • Автоматический запуск двигателя по будильнику
  • Кодировка MAGIC CODE™
  • Раздельные кнопки постановки и снятия с охраны
  • Дополнительный код подтверждения снятия с охраны
  • Звуковой и визуальный режимы напоминания о получении тревожного сообщения
  • Элемент питания ААА
-2

Основные функции Шерхан 5:

  • Защитный код. Защита кода обеспечивается кодировкой SCHER-KHAN 5 Magic Code. Зашифровываются все сигналы.
  • Контроль выполняемых команд. Контролировать выполнение команд можно через аудио или видео сопровождение.
  • Индикация уровня заряда. Индикатор показывает уровень заряда АКБ.
  • Время работы двигателя. Есть возможность смотреть сколько времени работает ДВС после автозапуска, текущего времени.
  • Напоминание о работе заведенного двигателя.
  • Индикация температуры в салоне автомобиля.
  • Напоминание о тревогах.
  • Иконка ручного удаленного запуска ДВС.
  • Рабочие возможности процессора.

После обмена сигналами брелока и процессора, процессор сигнализации Шерхан 5 выдает следующие команды:

  • запуск ДВС в автоматическом режиме при выборе одного из 2-х режимов работы трансмиссионного узла: "автомат" или механика.
  • установка интервала запуска в автономном режиме. Можно выбрать 2, 4, 8 или 24 часа или можно задать запуск при определенной температуре в салоне автомобиля или жидкости охлаждения.
  • установка команды на принудительный запуск ДВС.
  • слежка за режимом работы мотора.
  • установка запуска мотора по заданному алгоритму с учетом типа двигателя, времени работы стартера и т.д.
  • установка личных кодов идентификации сигнализации Шерхан при утере ключа или брелка.
  • есть способность настроить охрану после запуска мотора, приоритет открытия - дверь водителя.
  • сервисные функции: выключения света с задержкой, постановка машины на сигнализацию в автоматическом режиме без брелка.

Видео