Найти в Дзене
ДКО Электронщик

Оценочная плата MAXM15462EVKIT миниатюрного модуля питания семейства Himalaya

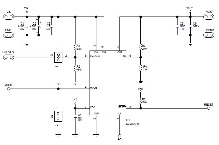
Оценить возможности понижающего DC-DC модуля питания MAXM15462семейства Himalaya поможет демонстрационная плата MAXM15462EVKIT. Она полностью собрана и протестирована, имеет проверенную компоновку печатной платы, содержит низкопрофильные компоненты для поверхностного монтажа. Комплект позволяет отрегулировать порог блокировки при достижении минимального допустимого входного напряжения, выбирать широтно-импульсный или частотно-импульсный режим работы и оценить работу устройства сброса RESET. Модуль запрограммирован на выходное напряжение 3.3 В для нагрузок до 300 мА. Принципиальная схема приведена на рисунке 1. MAXM15462 представляет собой простой в использовании синхронный понижающий модуль питания, который значительно снижает сложность проектирования. Модуль работает от 4.5 В до 42 В и обеспечивает выходной ток до 300 мА с регулируемым выходным напряжением от 0.9 до 5 В. Весь модуль с интегральной схемой и катушкой индуктивности размещен в корпусе uSLIC с размерами 2.6×3×1.5 мм и мо

Оценить возможности понижающего DC-DC модуля питания MAXM15462семейства Himalaya поможет демонстрационная плата MAXM15462EVKIT.

Она полностью собрана и протестирована, имеет проверенную компоновку печатной платы, содержит низкопрофильные компоненты для поверхностного монтажа. Комплект позволяет отрегулировать порог блокировки при достижении минимального допустимого входного напряжения, выбирать широтно-импульсный или частотно-импульсный режим работы и оценить работу устройства сброса RESET. Модуль запрограммирован на выходное напряжение 3.3 В для нагрузок до 300 мА. Принципиальная схема приведена на рисунке 1.

MAXM15462 представляет собой простой в использовании синхронный понижающий модуль питания, который значительно снижает сложность проектирования. Модуль работает от 4.5 В до 42 В и обеспечивает выходной ток до 300 мА с регулируемым выходным напряжением от 0.9 до 5 В. Весь модуль с интегральной схемой и катушкой индуктивности размещен в корпусе uSLIC с размерами 2.6×3×1.5 мм и может работать в широком диапазоне температур от -40 до + 125 °C.

Комплект MAXM15462EVKIT поможет быстро оценить возможности применения модулей в системах питания миниатюрных устройств, особенно там, где важна экономичность, надежность и стабильность параметров.

Ключевые особенности MAXM15462EVKIT:

  • Высокоинтегрированное решение;
  • Широкий диапазон входного напряжения: 4.5…42 В;
  • Программируемый выход: 3.3 В;
  • Выходной ток: до 300 мА;
  • Высокая эффективность: 80.5%;
  • Частота переключения: 500 кГц;
  • Вход ENABL /UVLO;
  • Программируемый резистивным делителем порог UVLO;
  • Выбор режимов PWM или PFM;
  • Фиксированное время плавного пуска: 4.1 мс;
  • Выход RESET;
  • Защита от перегрузки по току и перегрева (OCP и OTP);
  • Проверенная компоновка печатной платы;
  • Полностью собранные и протестированные

Рисунок 1. Принципиальная схема платы MAXM15462EVKIT
Рисунок 1. Принципиальная схема платы MAXM15462EVKIT

-2

Производители: Maxim

Разделы: Демонстрационные платы, Микросхемы заряда аккумуляторов