Добавить в корзинуПозвонить
Найти в Дзене
2BService

Кто на самом деле обслуживает вашу ИТ-инфраструктуру

Любая ИТ-инфраструктура организации требует профессионального обслуживания. Чтобы сконцентрироваться на ключевых процессах своего бизнеса и самостоятельно не заниматься вопросами технической поддержки компьютерной техники, руководство компании либо нанимает ИТ-специалистов к себе в штат, либо обращается к услугам специализированных компаний по обслуживанию компьютеров. Но не все могут позволить содержать собственный отдел, поэтому наиболее оптимальной моделью становится аутсорсинг. Если в случае наличия штатных специалистов, руководители и сотрудники более или менее понимают функции и обязанности своих «айтишников», то в случае обслуживания компьютерной техники сторонней ИТ-компанией, они иногда не имеют четкого представления об уровне оказания услуг. Многим кажется, что все вопросы – от сломанной компьютерной мышки до кластеризации серверов и виртуальных машин, решает всего один человек, часто так называемый «приходящий» сисадмин, которого сотрудники время от времени могут видет

Любая ИТ-инфраструктура организации требует профессионального обслуживания. Чтобы сконцентрироваться на ключевых процессах своего бизнеса и самостоятельно не заниматься вопросами технической поддержки компьютерной техники, руководство компании либо нанимает ИТ-специалистов к себе в штат, либо обращается к услугам специализированных компаний по обслуживанию компьютеров. Но не все могут позволить содержать собственный отдел, поэтому наиболее оптимальной моделью становится аутсорсинг.

Если в случае наличия штатных специалистов, руководители и сотрудники более или менее понимают функции и обязанности своих «айтишников», то в случае обслуживания компьютерной техники сторонней ИТ-компанией, они иногда не имеют четкого представления об уровне оказания услуг.

Многим кажется, что все вопросы – от сломанной компьютерной мышки до кластеризации серверов и виртуальных машин, решает всего один человек, часто так называемый «приходящий» сисадмин, которого сотрудники время от времени могут видеть в своем офисе.

На самом деле, это является заблуждением, поскольку структура и модель работы ИТ-аутсорсинговой, как и любой другой компании, имеет более сложную организацию.

Преимуществом аутсорсинга является непрерывное обслуживание, которое становится возможным за счет наличия штата квалифицированных специалистов, отвечающих за выполнение конкретных задач. Например, сотрудники серверного отдела обеспечивают поддержку серверного ПО и виртуализацию, отдел по обслуживанию рабочих мест – исправность работы пользовательских ПК и регулярные выезды на объект заказчика.

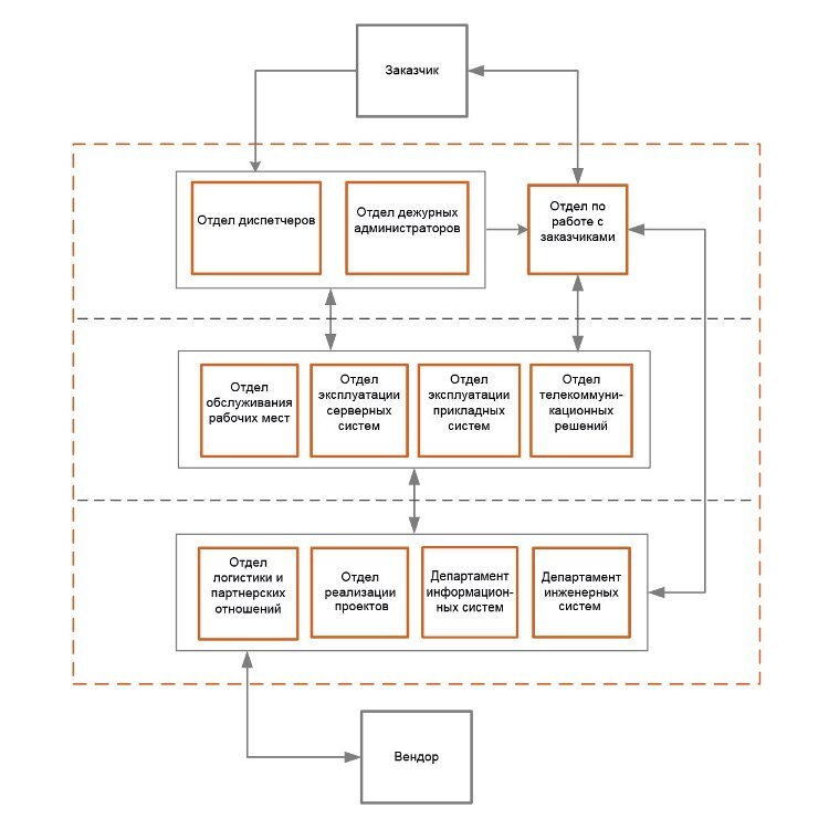
Для примера рассмотрим нашу компанию 2В Сервис, которая имеет следующую организационную структуру:

-2

В компании выстроена многоуровневая система взаимодействия с заказчиком, которая позволяет при первом обращении клиента в службу поддержки четко идентифицировать его проблему и грамотно поставить задачу компетентному отделу. Т.е. установить уровень инцидента и сформировать решение за одно обращение заказчика.

Прием заявок осуществляет круглосуточно работающая первая линия – отделы диспетчеров и дежурных администраторов. Они уточняют детали и вносят заявки в Service Desk – программу для фиксации инцидентов и назначения ответственных специалистов за их решение.

В зависимости от характера обращения заявки заказчиков перенаправляются в подразделения технического отдела, где назначаются ответственные исполнители. Сотрудники отделов имеют высокую квалификацию, подтвержденную опытом и множеством сертификатов. Каждый отдел выполняет определенные функции:

· Отдел обслуживания рабочих мест осуществляет настройку и поддержку компьютеров пользователей, а также периферийных устройств и сетевого оборудования. Специалисты данного подразделения обладают такими сертификатами как Red Hat (Linux), Microsoft и т.д.

· Отдел эксплуатации серверных систем специализируется на поддержке серверов и серверного ПО, организации доступа к многопользовательским приложениям. Сертификаты сотрудников: Microsoft, VMware.

· Отдел эксплуатации прикладных систем занимается настройкой программ для автоматизации задач из конкретных предметных областей, например, .

· Отдел телекоммуникационных решений ответствен за поддержку и внедрение телекоммуникационного оборудования, настройку его обеспечения. В основном специалисты работают с телефонией и подключением к сети Интернет, имеют соответствующие сертификаты Huawey, Cisco, Juniper Networks, Avaya University, Panasonic.

· Департамент инженерных систем. Специалисты работают со структурированными кабельными системами, сетевым оборудованием, слаботочными системами СКС и системами технической безопасности (видеонаблюдением, охранно-пожарными сигнализациями и СКУД). Сертификаты сотрудников: Hyperline, Molex, Panduit, RiT Technologies, Jedia, BACnet, Delta Controls, Jedia, Mobotix, Etrovision Technology, Macroscope.

Таким образом, за бизнес заказчика отвечает не один лишь «приходящий сисадмин», а целая команда профессиональных специалистов, гарантирующая своим клиентам качество услуг, непрерывную техническую поддержку и квалифицированное обслуживание.

Оригинал статьи: http://2bservice.ru/news/4275/

#Moscow #Москва #IT #ИТ #аутсорсинг #итаутсорсинг #itаутсорсинг #техподдержка #обслуживаниекомпьютеров #ОбслуживаниеИТ #ИТобслуживание #услуги #итуслуги #2bservice #2всервис