Найти в Дзене
Робототехника

Временные диаграммы- для чего они в электронике и как пригодятся в Робототехнике.

Так устроен человеческий мозг, что большой объем информации он воспринимает визуально. Поэтому большое значение для представления происходящих процессов используют графики. Вспомним или узнаем что такое графической представление. Электроника использует такие параметры как: напряжение, ток, частота, фаза (к этому подойдем позднее). Как правило все процессы наблюдаются относительно времени, то есть одна из шкал - это время. Хотя отлично помним, что есть ВАХ (вольт-амперная характеристика) у электронных компонентов. Как видно из схемы мы подключили, сопротивление к источнику питания и подключили вольтметр и амперметр. Теперь смотрим, что они будут показывать во времени. Тут всё просто - это же постоянные цепи, соответственно при постоянном напряжении и ток постоянный. А теперь рассмотрим RC цепь, и в момент запуска через определенные промежутки будет снимать показания. Время одна секунда, ток 2,23 мА, если вспомним при данных параметрах, но без ёмкости, ток был 5 мА. Прошло 2 секунд

Так устроен человеческий мозг, что большой объем информации он воспринимает визуально. Поэтому большое значение для представления происходящих процессов используют графики. Вспомним или узнаем что такое графической представление.

Электроника использует такие параметры как: напряжение, ток, частота, фаза (к этому подойдем позднее). Как правило все процессы наблюдаются относительно времени, то есть одна из шкал - это время.

Хотя отлично помним, что есть ВАХ (вольт-амперная характеристика) у электронных компонентов.

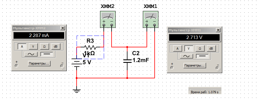
Как видно из схемы мы подключили, сопротивление к источнику питания и подключили вольтметр и амперметр. Теперь смотрим, что они будут показывать во времени. Тут всё просто - это же постоянные цепи, соответственно при постоянном напряжении и ток постоянный.

А теперь рассмотрим RC цепь, и в момент запуска через определенные промежутки будет снимать показания.

-2

Время одна секунда, ток 2,23 мА, если вспомним при данных параметрах, но без ёмкости, ток был 5 мА.

-3

Прошло 2 секунды, ток падает. а напряжение растет. Продолжим.

-4

Не трудно заметить, что с каждой секундой процесс идёт в том же направлении,но ток падает медленнее, а напряжение растёт медленнее чем сперва. Продолжаем.

-5

Все так же, ток падает, но падение замедляется (есть такой термин в математике отрицательная первая производная), напряжение растет, но рост замедляется.

Рассмотрим , теперь сразу 10 секунду.

-6

Как видим, есть очень маленький ток, емкость еще не заряжена до конца, но уже около 5 вольт.

В итоге сняв несколько значений и заполнив таблицу значений напряжения и тока по времени, получим следующие графики.

-7

Какой можно сделать вывод:

1 Учимся понимать диаграммы

2 Видим, что в цепи с постоянным напряжением - ток может менятся

3 Затронули понятие переходных процессов (на самом деле без них никуда). В механике есть понятие инерции, можно даже провести аналогии.

Следующая статья.

Предыдущая статья.

Рекомендуем к прочтению.