Добавить в корзинуПозвонить
Найти в Дзене
Онлайн-школа TutorOnline

Как устроена школа в Китае?

Репетитор китайского языка Jiang Xin рассказывает о том, как учатся китайские школьники, почему ученики испытывают сильный стресс и как справляются с самыми сложными в мире экзаменами. Уникальный опыт из первых уст. У меня есть русское имя – Валерия, которое я получила от своего первого русского преподавателя. Сама являюсь китаянкой с корейским происхождением. Я родилась и выросла на северо-востоке Китая в городе Харбине. В Китае я заканчивала бакалавриат и теперь продолжаю учебу в Польше. В общей сложности в Китае я проучилась более 16 лет (с начальной школы до университета). Этапы обучения Право на получение образования обычные люди получили только в 1949 году (т.е. с момента образования КНР). До этого основной целью образования было - воспитать чиновников, так как люди, сдающие экзамены, имели право занимать государственные должности. Сегодняшняя китайская система образования по своей структуре имеет некоторые сходства с российской. Посмотрим на схему: Дошкольное образование (
Оглавление

Репетитор китайского языка Jiang Xin рассказывает о том, как учатся китайские школьники, почему ученики испытывают сильный стресс и как справляются с самыми сложными в мире экзаменами. Уникальный опыт из первых уст.

У меня есть русское имя – Валерия, которое я получила от своего первого русского преподавателя. Сама являюсь китаянкой с корейским происхождением. Я родилась и выросла на северо-востоке Китая в городе Харбине. В Китае я заканчивала бакалавриат и теперь продолжаю учебу в Польше. В общей сложности в Китае я проучилась более 16 лет (с начальной школы до университета).

Этапы обучения

Право на получение образования обычные люди получили только в 1949 году (т.е. с момента образования КНР). До этого основной целью образования было - воспитать чиновников, так как люди, сдающие экзамены, имели право занимать государственные должности.

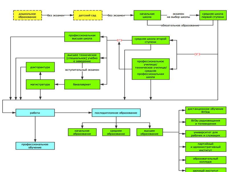
Сегодняшняя китайская система образования по своей структуре имеет некоторые сходства с российской.

Посмотрим на схему:

-2
  • 3 года дошкольного образования (ученикам 3-5 лет);
  • 6 лет начальной школы (ученикам 6-11 лет) – начинаем обязательное образование;
  • Ÿ средняя школа первой ступени / профессиональная средняя школа - 3 года (12-14 лет) – заканчиваем обязательное образование;
  • Ÿ средняя школа второй ступени / профессиональная высшая школа - 3 года (15-18 лет) – начинаем профессиональное образование;
  • Ÿ ВУЗы (более 4 лет) или профессиональное училище (3 года) с 18 лет.

Дошкольное образование (学前教育)

В Китае работают как государственные, так и частные учреждения дошкольного образования. Разница заключается не только в стоимости обучения, но и в программе. Так, в государственных садах ребят готовят к школе и приобщают к труду, в частных садах больше внимания уделяют эстетическому и культурному развитию детей.

-3

Учебные будни китайских дошколят, посещающих детские сады, расписаны буквально по минутам. Бездельничать запрещено! Воспитатели очень строго следят за дисциплиной и за тем, чтобы каждый ребенок был занят каким-то делом. Кроме того, очень важно, чтобы дети рано научились ухаживать за собой, были сведущи в вопросах личной гигиены и аккуратности. В некоторых детских садах малыши самостоятельно убирают со столов грязную посуду, выращивают в специализированных помещениях овощи, собирают урожай и даже готовят еду.

Основное отличие дошкольного образования в Китае – отсутствие стремления развить индивидуальность ребенка. Для китайцев как нации индивидуализм не свойственен. Превыше личной выгоды ценится общественное благо и коллективный труд. Именно по этой причине воспитатели делают все возможное, чтобы дети не чувствовали себя особенными.

Поступление в детский сад – большая проблема для китайских родителей. В государственных детских садах не хватает мест, а частные стоят очень дорого (плата за обучение в 5 раз выше).

Обязательное образование – символ справедливости

-4

Продолжительность получения начального образования - 6 лет, среднего образования первой ступени - 3 года. То есть первые 9 лет обучения относятся к обязательному.

Большинство начальных школ в Китае – государственные. В этот период школьники изучают китайский язык, английский язык (или какой-то другой иностранный), математику, музыку, рисование, историю, природоведение, физкультуру и некоторые другие предметы. Повышенное внимание школа уделяет вопросам воспитания у учащихся любви к родине и уважения к социализму.

Чтобы поступить в хорошие средние школы второй ступени, в девятом классе ученики начинают подготовку к вступительным экзаменам (аналог ОГЭ в России). Этот экзамен считается первым значимым испытанием в жизни ученика.

В 1949 году 80% населения Китая составляли неграмотные люди, т.е. 400 миллионов из 550 миллионов человек. Благодаря распространению обязательного начального образования на сегодняшний день коэффициент безграмотности составляет 4,08% (54 миллиона из 1,33 миллиарда человек).

Гаокао – вершитель судеб

Китайскую среднюю школу второй ступени можно сравнить с российской старшей школой (или 10-12 классами). Эти годы нужны ученику, чтобы вырасти в подготовленного специалиста по рабочей специальности или успешного абитуриента для продолжения обучения в высших учебных заведениях.

Гаокао (高考, полное название — 普通高等学校招生全国统一考试) - это экзамен, аналог российского ЕГЭ. Без успешного прохождения этого экзамена невозможно поступить в ВУЗ.

За эти 3 года ученики должны выбрать класс: с математическим, физическим и химическим уклоном (т.е. естественные науки) или класс с политическим, историческим и географическим уклоном (предметы гуманитарного цикла).

На диаграмме отмечены основные дисциплины, знания которых будут проверены на экзамене. Общие для всех предметы: китайский язык, математика и иностранный язык. Для учеников, выбравших специализацию по естественным наукам, - физика, химия и биология (обычно задания объединены в один экзамен); для гуманитариев - политика, история, география.
На диаграмме отмечены основные дисциплины, знания которых будут проверены на экзамене. Общие для всех предметы: китайский язык, математика и иностранный язык. Для учеников, выбравших специализацию по естественным наукам, - физика, химия и биология (обычно задания объединены в один экзамен); для гуманитариев - политика, история, география.

Максимальный суммарный балл на экзамене - 750. Подготовка к гаокао - самое напряженное время для учеников, учителей и родителей.

Гаокао считается самым сложным экзаменом в мире! Сдается он в 3-дневный срок. По сути, в процессе экзамена проверяется не только интеллектуальная, но также физическая и психологическая подготовка выпускников. Для китайских школьников успешно сданный гаокао - дорога в жизнь. И это не метафора. Без высокого балла на экзамене невозможно поступить в ВУЗ (конкурс в некоторые учебные заведения достигает 100 и больше человек на место), найти высокооплачиваемую работу и сделать карьеру. Перед каждым китайским учеником стоит задача - сдать любой ценой. Порой попытки продолжаются годами.

-6
Экзамен длится всего 1,5-2 часа, и если выпускник не уложился в это время, экзамен считается проваленным. За списывание экзаменуемого могут лишить возможности пересдать гаокао от 3-х лет до пожизненного срока. А в 2016-м году власти ввели за мошенничество на экзамене тюремный срок – до 7 лет.

Русскоязычные СМИ часто пишут о том, что в период гаокао Китай замирает. И это чистая правда. С 7 по 9 июня в местах, где проходят экзамены, прекращаются любые строительные работы, автолюбители пересаживаются на общественный транспорт, полиция строго следит за порядком, самолетам отменяют посадки.

Родители переживают не меньший стресс

Поскольку в Китае все разделяют утверждение о том, что “экзамены решают судьбу”, родители стараются сделать все возможное, чтобы их дети справились с испытанием. К сожалению, не всегда цель оправдывает средства. Родители, имеющие финансовые возможности или связи, нередко пытаются давать взятки и оказывать давление на экзаменационную комиссию. Существует еще одна проблема: наиболее амбициозные родители нагружают ребенка дополнительными занятиями и в итоге доводят его до состояния физического и психологического истощения. Высокая конкуренция и стремление победить любой ценой оборачивается для некоторых учеников самой настоящей трагедией.

Краткие выводы

-7

Западные страны часто критикуют систему китайского школьного образования: она нивелирует индивидуальность учеников, подвергает их огромному стрессу, возлагает на семьи школьников слишком большую нагрузку. Однако при этом многие страны изучают китайский опыт и даже стараются его перенимать. Например, в Великобритании уже внедряли китайские пособия по математике. Не так давно был реализован очень интересный проект - Are Our Kids Tough Enough? Chinese School. Датские исследователи проводили сравнение своей образовательной системы с китайской, и, стоит отметить, что по многим параметрам победу одержала именно китайская образовательная парадигма.

Стоит понимать, что Китай – особенное государство. В этой стране проживают почти 1,4 миллиарда человек. Чтобы предоставить населению возможность получить высшее образование, необходимо проводить очень жесткие экзамены, по результатам которых будут выбраны самые выносливые ученики, которые смогут выстоять и в дальнейшей конкурентной борьбе за место под солнцем.

Лично я оцениваю свой опыт обучения в Китае как самое грустное, но и самое ценное время в моей жизни!

Читайте также:

Как устроена школа в Бразилии?

Как устроена школа в Австралии?