Добавить в корзинуПозвонить
Найти в Дзене
Сделай Сам

Самодельный инверторный плазморез. Часть 1

Часто приходится резать металл болгаркой, инструмент конечно отличной, но вырезать отверстия или различные фигуры то еще удовольствие. Мысль о покупке плазмореза посетила меня давно, присмотрел себе самый дешевый cut40, хотел брать, но перебила мысль о постройке аппарата плазменной резки своими руками, по сути это все тот же сварочный инвертор, но выходное напряжение выше, а ток ниже.За основу была взята простая схема сварочника по схеме прямоходового преобразователя. Изменению подверглась выходная часть, был добавлен второй силовой транзистор в параллель, питание шим и драйвера сделал от отдельного блока питания. На плате с блоком питания разместил автоматику для управления плазморезом, схема автоматики простая, без микроконтроллеров, на "рассыпухе" С разводкой плат пришлось повозится, в итоге получилось три платы: основная плата инвертора с осциллятором, плата выпрямителя с софт стартом и плата блока питания с автоматикой. Помимо деталей, были куплены на алиэкспресс: резак PT-31,

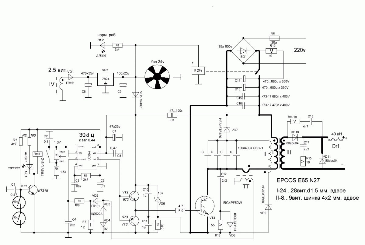
Часто приходится резать металл болгаркой, инструмент конечно отличной, но вырезать отверстия или различные фигуры то еще удовольствие. Мысль о покупке плазмореза посетила меня давно, присмотрел себе самый дешевый cut40, хотел брать, но перебила мысль о постройке аппарата плазменной резки своими руками, по сути это все тот же сварочный инвертор, но выходное напряжение выше, а ток ниже.За основу была взята простая схема сварочника по схеме прямоходового преобразователя.

Схема сварочного инвертора
Схема сварочного инвертора

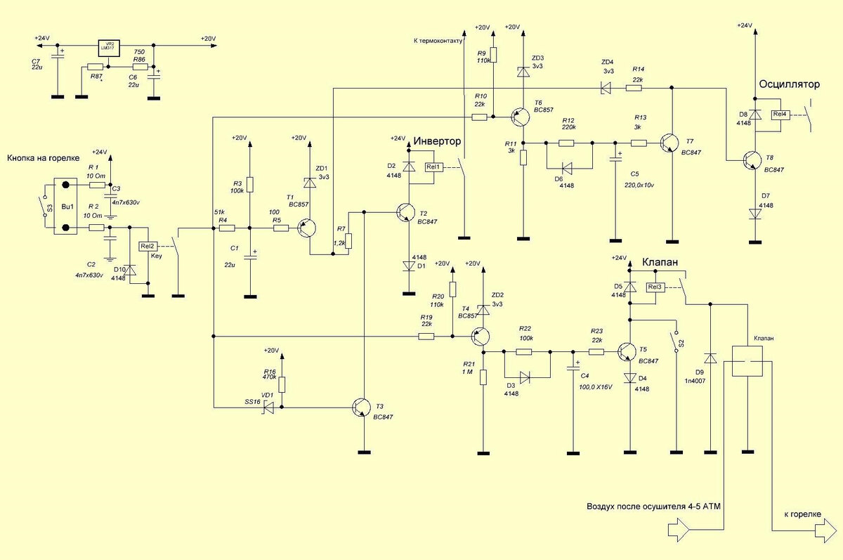
Изменению подверглась выходная часть, был добавлен второй силовой транзистор в параллель, питание шим и драйвера сделал от отдельного блока питания. На плате с блоком питания разместил автоматику для управления плазморезом, схема автоматики простая, без микроконтроллеров, на "рассыпухе"

Схема управления плазморезом
Схема управления плазморезом

С разводкой плат пришлось повозится, в итоге получилось три платы: основная плата инвертора с осциллятором, плата выпрямителя с софт стартом и плата блока питания с автоматикой.

-3

Помимо деталей, были куплены на алиэкспресс: резак PT-31, штуцер для шланга резака, электромагнитный клапан и осушитель

-4

-5

Ну а дальше травление, сверление плат, сборка, сборка, сборка.

-6

-7

-8

-9

-10

-11

На данный момент запущена только плата с автоматикой.Все остальное будет в следующей части))

Запись пользователя impulsnik из сообщества Сделай Сам на DRIVE2