Добавить в корзинуПозвонить
Найти в Дзене
забаненный канал

Атомизация "Газпром-медиа"

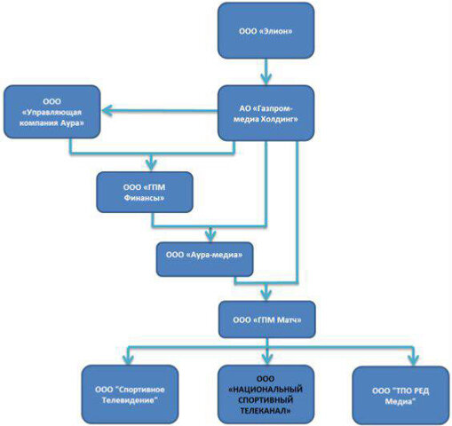
Один из крупнейших медиахолдингов страны Газпром-Медиа Холдинг (ГМХ) принадлежит ПАО "Газпром". Однако между ними в структуре собственности, помимо "Газпромбанка", существует еще 8 компаний, некоторые из которых зарегистрированы в маленьких региональных городах. Еще более сложная и разветвленная структура собственности у самих СМИ, входящих в медиахолдинг. Мы решили взять последнее приобретение ГМХ, телеканал "Матч ТВ", и посмотреть в открытых источниках (Росстат и ЕГРЮЛ), на какие компании зарегистрирован новый телеканал. Спойлер: путь от "Матч ТВ" до ПАО "Газпром" складывается из 14 компаний. Специально под телеканал "Матч ТВ" (официально ООО "Национальный спортивный телеканал") была создана компания (субхолдинг) ОАО "ГПМ Матч" с уставным капиталом всего 10 тыс рублей. Она прямой и единственный владелец телеканала. У субхолдинга основной владелец далеко не Газпром-Медиа Холдинг, а некая ООО"Аура Медиа". Доля владения 70 процентов, то есть она вложила в уставной капитал 7 тысяч рублей

Один из крупнейших медиахолдингов страны Газпром-Медиа Холдинг (ГМХ) принадлежит ПАО "Газпром". Однако между ними в структуре собственности, помимо "Газпромбанка", существует еще 8 компаний, некоторые из которых зарегистрированы в маленьких региональных городах. Еще более сложная и разветвленная структура собственности у самих СМИ, входящих в медиахолдинг. Мы решили взять последнее приобретение ГМХ, телеканал "Матч ТВ", и посмотреть в открытых источниках (Росстат и ЕГРЮЛ), на какие компании зарегистрирован новый телеканал. Спойлер: путь от "Матч ТВ" до ПАО "Газпром" складывается из 14 компаний.

Специально под телеканал "Матч ТВ" (официально ООО "Национальный спортивный телеканал") была создана компания (субхолдинг) ОАО "ГПМ Матч" с уставным капиталом всего 10 тыс рублей. Она прямой и единственный владелец телеканала. У субхолдинга основной владелец далеко не Газпром-Медиа Холдинг, а некая ООО"Аура Медиа". Доля владения 70 процентов, то есть она вложила в уставной капитал 7 тысяч рублей. Остальные 3 тысячи вложил как раз ГМХ. Но интересное начинается дальше.

ООО "Аура Медиа" принадлежит некой ООО "ГПМ Финансы"(уставной капитал более 20 млн рублей), та в свою очередь принадлежит ООО "Управляющая компания Аура" (уставной капитал 10 тыс рублей), и уже она на все 100 процентов принадлежит никому иному, как АО "Газпром-Медиа Холдингу". Возникает вопрос, для чего создавать цепочку из 3 компаний, если в конечном счете все они упираются в ГМХ. Стоит отметить, что ГМХ, чтобы направить средства на телеканал "Матч ТВ" может это сделать напрямую, а может через цепочку компаний. Каждый раз операции по переводу денег, безусловно, сопровождаются, помимо налоговых, многими другими финансовым операциям и отчислениями, каждый раз регистрируются в разных отчетностях разных компаний, и просто теряются.

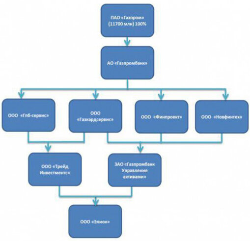
Этот текст удобнее читать ориентируясь на наши схемы. По данным Росстата АО «Газпром-Медиа Холдинг» на 100 процентов (22 000 миллионов рублей) принадлежит ООО «Элион». Самое интересное, что официально эта компания занимается лизингом и сублизингом. Элион, по данным Росстата, на 99,9 принадлежит ООО "Трейд Инвестментс". Эта фирма зарегистрирована в городе Углич Углического района Ярославской области.

-2

Кстати, уставной капитал ООО "Трейд Инвестментс" всего 50 тысяч рублей, а основной вид деятельности "Вложение в ценные бумаги".

При этом две официальные базы Росстат и ЕГРЮЛ указывают на то, что у ООО "Элион" разные владельцы. И юридически и формально такого быть не может.

А дальше следует аналогичный способ оформления. У компании есть основной владелец с долей владения более 99 процентов и второй владелец с минимальной долей участия. Так ООО "Трейд Инвестментс" прнадлежит двум компаниям: ООО «Гпб-сервис» (доля 0,01 процент) и ООО «Газкардсервис» (99,99 процента). У обеих единственный учредитель и 100-процентный владелец – это АО «Газпромбанк». Наш путь закончен. Газпромбанк полностью принадлежит ПАО "Газпром".