Добавить в корзинуПозвонить
Найти в Дзене
Злой автоэлектрик

Диагностика: Toyota DLC1 регулируем УОЗ

Речь пойдёт о бензиновых ДВС оснащённых трамблёром и выпускавшихся до 1996 года включительно.
Если нет под рукой стробоскопа я сейчас расскажу и поделюсь, своим опытом изготовления. Возвращаемся к DLC1 снова. Теперь нам интересен контакт [IG-] — эдакий выход для подключения диагностического тахометра либо спец. инструмента. У меня не было стробоскопа, я его соорудил из платы управления вежливой подсветкой салона и разбитого LED фонарика с хорошим 5вт белым светодиодом ( полноценные фото добавлю чуть позже) Для настройки нам потребуется:
1. прогреть мотор до рабочей температуры, когда обороты холостого хода снизятся до 650-750 об/мин
2. установить перемычку E1-Te1 в DLC1 разъёме, на панели приборов у нас начнут выводиться при этом коды ошибок, если они есть и УОЗ будет зафиксирован согласно величине указанной на подкапотной табличке. В большинстве случаев для тойоты угол : 10 BDTC
3. подключаем стробоскоп к питанию от АКБ, и на работающем моторе с установленной до запуска перемычкой "

Итак вторая запись на тему Cделай сам и настрой ))
Речь пойдёт о бензиновых ДВС оснащённых трамблёром и выпускавшихся до 1996 года включительно.
Если нет под рукой стробоскопа я сейчас расскажу и поделюсь, своим опытом изготовления.

Возвращаемся к DLC1 снова.

Теперь нам интересен контакт [IG-] — эдакий выход для подключения диагностического тахометра либо спец. инструмента.

У меня не было стробоскопа, я его соорудил из платы управления вежливой подсветкой салона и разбитого LED фонарика с хорошим 5вт белым светодиодом ( полноценные фото добавлю чуть позже)

Для настройки нам потребуется:
1. прогреть мотор до рабочей температуры, когда обороты холостого хода снизятся до 650-750 об/мин
2. установить перемычку E1-Te1 в DLC1 разъёме, на панели приборов у нас начнут выводиться при этом коды ошибок, если они есть и УОЗ будет зафиксирован согласно величине указанной на подкапотной табличке. В большинстве случаев для тойоты угол : 10 BDTC
3. подключаем стробоскоп к питанию от АКБ, и на работающем моторе с установленной до запуска перемычкой "стреляем" в шкив и смотрим положением метки относительно шкалы на кожухе ремня ГРМ.

Если угол неверный, ослабляем винт и регулируем УОЗ.

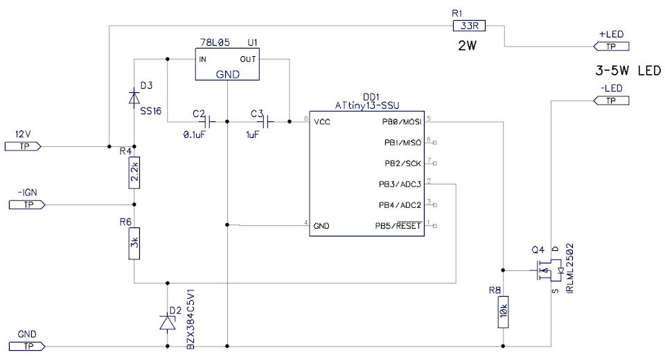
А теперь о изготовлении стробоскопа своими руками.
Я использовал микроконтроллер ATtiny13A, мне так было удобней. Я посчитал нужную мне длительность вспышки и подобрал опытным путём 330мкС, на Х.Х (600-750 об/мин) это примерно 1 — 2.5 градуса засветки для метки на шкиве.

Схема:

-2

Прошивка и исходник
прошивку написал минут примерно за 15 со всеми поправками, в комментариях к коду я на память указал свою ошибку.

Есть прошивка для работы с дисплеем на базе MAX микросхемы (у стробоскопа появляется функционал тахометра) выложу чуть позже если кому будет интересно.

Чтобы задать вопрос о прошивке, найдите меня на drive2.ru - мой ник Alexiur .

Всем удачных выходных и спасибо за внимание. Если статья была полезной — дайте мне знать, поддержите лайком!