Найти в Дзене
HAHAHA, classic...

Простые секреты успешного креатива

На всей территории постсоветского пространства работают одни и те же подходы к рекламе: аудитория реагирует положительным образом на набор определенных образов. О них мы и поговорим, а заодно предложим свой взгляд на то, как стоит проводить рекламную кампанию. 1. Планирование любой рекламной кампании начинается с создания портрета клиента. Понятно, что в идеале еще до создания проекта разработчик должен выбрать свою будущую целевую аудиторию. Но в данном случае подразумевается, что у нас уже есть определенный продукт, под который — по факту наличия — мы уже смотрим, у кого именно проект пользуется наибольшей популярностью. 2. Далее необходимо собрать базу визуалов. К примеру, для мужчин от 16 до 30 лет отлично подойдут изображения девушек. Будет отлично, если основной акцент вы сделаете на таких частях тела, как: ноги, грудь, попа, губы, язык, плечи и ключицы. Для мужчин от 25 до 45 также хорошо работают изображения автомобилей и яхт. Чем больше — тем лучше. Для женщин от 18 до 35 прек

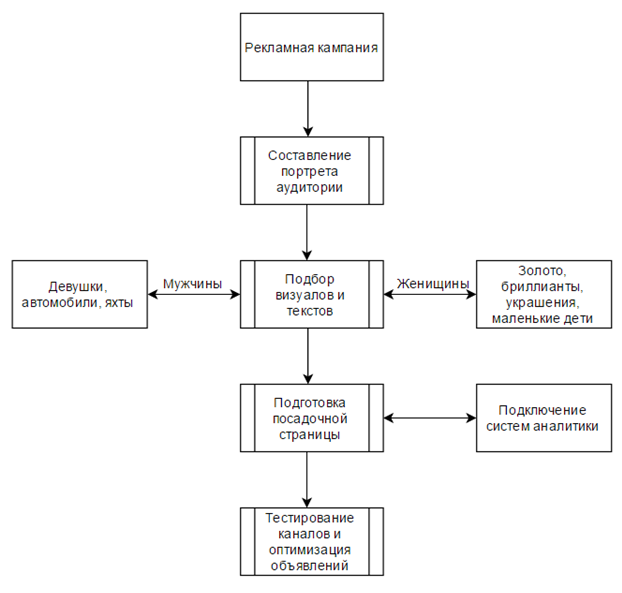
На всей территории постсоветского пространства работают одни и те же подходы к рекламе: аудитория реагирует положительным образом на набор определенных образов. О них мы и поговорим, а заодно предложим свой взгляд на то, как стоит проводить рекламную кампанию.

1. Планирование любой рекламной кампании начинается с создания портрета клиента.

Понятно, что в идеале еще до создания проекта разработчик должен выбрать свою будущую целевую аудиторию. Но в данном случае подразумевается, что у нас уже есть определенный продукт, под который — по факту наличия — мы уже смотрим, у кого именно проект пользуется наибольшей популярностью.

2. Далее необходимо собрать базу визуалов.

К примеру, для мужчин от 16 до 30 лет отлично подойдут изображения девушек. Будет отлично, если основной акцент вы сделаете на таких частях тела, как: ноги, грудь, попа, губы, язык, плечи и ключицы. Для мужчин от 25 до 45 также хорошо работают изображения автомобилей и яхт. Чем больше — тем лучше.

Для женщин от 18 до 35 прекрасно работают акценты на маленьких детей от 0 до 3/5 лет. Для девушек от 15 до 27 — изображения животных (котики, енотики и прочее) и различные ювелирные украшения. Также хорошо привлекает внимание тема любого другого преображения: сравнение «до» и «после».

Если вы работаете с мобильным трафиком, то крайне важно добавлять на визуал кнопку «Скачать», «Установить» в Google Play или App Store.

3. Важно также большое внимание уделять текстам. В них должны быть отражены те критерии, которые заинтересуют именно Вашу целевую аудиторию. Но основные правила едины для всех:

  • как можно точнее описывайте свой товар;
  • всегда указывайте цену и скидку (если таковая имеется);
  • не забывайте о том, что вы представляете свой товар, а не компанию.

4. Не забудьте про подготовку посадочной страницы (превью продукта в качестве веб-страницы, необходимого для презентации приложения или игры конечному пользователю).

Для веб-кампаний не поленитесь подключить Google Analytics или Яндекс.Метрику с активным вебвизором и проставить utm-метки на каждое объявление.

Если вы продвигаете мобильное приложение, то интегрируйте и используйте удобную для вас систему мобильной аналитики (трекер). При грамотной настройке событий это позволит проводить не только оптимизацию по выгодной цене, но и повышать общее качество, отключая объявления и аудитории с низким результатами. Из наиболее удобных и распространенных сейчас мобильных систем аналитики: Adjust, Appsflyer и Tune.

5. После того как все объявления готовы, можно начинать тестирование. Оптимальный объем теста каждого объявления в районе 100-1000 кликов, в зависимости от объекта вашей рекламы и прогноза конверсии. Далее анализируем полученные результаты (понятно, что хороший результат — это тот, который окупает вложения на рекламу) и предпринимаем действия по оптимизации.

Примеры хорошего креатива:

Использованы образы, направленные на выбранного целевого клиента (девушки). В тексте отражены отдельные особенности приложения. Картинка показывает, что это приложение и его можно скачать в Google Play.
Использованы образы, направленные на выбранного целевого клиента (девушки). В тексте отражены отдельные особенности приложения. Картинка показывает, что это приложение и его можно скачать в Google Play.
Образ, направленный на женскую аудиторию. Цветовая гамма подкрепляет текст и эмоции, которые должна вызвать реклама. Иконка App Store!
Образ, направленный на женскую аудиторию. Цветовая гамма подкрепляет текст и эмоции, которые должна вызвать реклама. Иконка App Store!
Образ для потребителя мужчины. Описание того, в чем может помочь продукт.
Образ для потребителя мужчины. Описание того, в чем может помочь продукт.
Женский образ вызовет интерес мужчин. Отражены скидки и описан продукт.
Женский образ вызовет интерес мужчин. Отражены скидки и описан продукт.

Примеры плохого креатива:

Образы не вызывают интереса у целевой аудитории. Нет иконки, которая подсказала бы, где можно приобрести приложение. Картинка отражает негативные эмоции и идет вразрез с текстом.
Образы не вызывают интереса у целевой аудитории. Нет иконки, которая подсказала бы, где можно приобрести приложение. Картинка отражает негативные эмоции и идет вразрез с текстом.
Приложение о материнстве, но отсутствует образ ребенка, что значительно снизит интерес целевой аудитории. Нет иконки, которая подсказала бы, где можно приобрести приложение.
Приложение о материнстве, но отсутствует образ ребенка, что значительно снизит интерес целевой аудитории. Нет иконки, которая подсказала бы, где можно приобрести приложение.
Не используются привлекающие ни одну аудиторию образы. Отсутствует информация о скидке.
Не используются привлекающие ни одну аудиторию образы. Отсутствует информация о скидке.
Не описывает продукт. Образы не привлекательны.
Не описывает продукт. Образы не привлекательны.