Добавить в корзинуПозвонить
Найти в Дзене

100 ватт за час.

Основные достоинства этого усилителя - это простота сборки, ненадобность настройки, доступность и низкая стоимость элементов, из которых он состоит. Из электрических параметров хочется отметить очень высокую линейность в рабочем диапазоне частот (20Гц-20кГц). Недостатки есть - куда без них - несколько повышенный уровень шума, однако этот недостаток можно немного компенсировать - ниже посмотрим как. Идеальный вариант для дачи, деревни, короче говоря, для тех ситуаций, где дорогую технику использовать нежелательно, а громкого звука ну уж очень хочется.
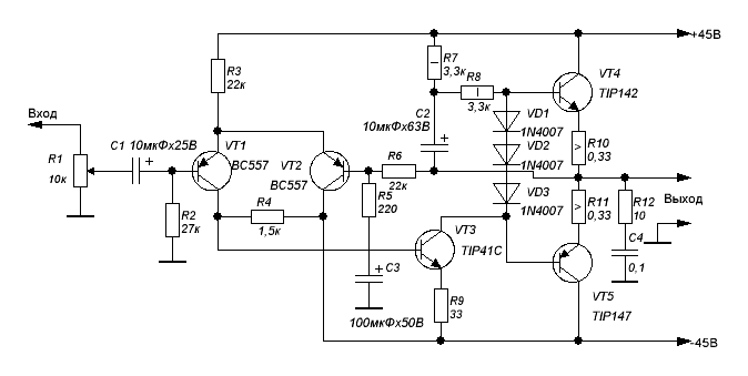
Смотрим схему: Как видите - проще уже некуда. Всего делов, что 5 транзисторов и несколько дополнительных компонентов.
В принципе, из этого усилителя можно выжать и 150 ватт, но думаю, что не стоит так экстремально экспериментировать.
Для уменьшения уровня шума на вход нужно поставить переменный резистор, сопротивлением 47 кОм. В этом случае, при малой громкости шума практически не будет, а при большой - он будет маскироваться полез

Основные достоинства этого усилителя - это простота сборки, ненадобность настройки, доступность и низкая стоимость элементов, из которых он состоит.

Из электрических параметров хочется отметить очень высокую линейность в рабочем диапазоне частот (20Гц-20кГц). Недостатки есть - куда без них - несколько повышенный уровень шума, однако этот недостаток можно немного компенсировать - ниже посмотрим как.

Идеальный вариант для дачи, деревни, короче говоря, для тех ситуаций, где дорогую технику использовать нежелательно, а громкого звука ну уж очень хочется.


Смотрим схему:

Как видите - проще уже некуда. Всего делов, что 5 транзисторов и несколько дополнительных компонентов.


В принципе, из этого усилителя можно выжать и 150 ватт, но думаю, что не стоит так экстремально экспериментировать.


Для уменьшения уровня шума на вход нужно поставить переменный резистор, сопротивлением 47 кОм. В этом случае, при малой громкости шума практически не будет, а при большой - он будет маскироваться полезным сигналом.

Транзисторы VT3-VT5 устанавливаются на радиатор, разумеется, через изолирующие прокладки. Термопаста приветствуется, поскольку при большой выходной мощности выходные транзисторы греются очень основательно.

Вообще говоря, этот усилитель можно паять как угодно и где угодно.


Кстати, этот усилитель отлично подойдет для сабвуферов - низкие частоты он передает очень хорошо, а небольшие размеры позволят встроить его даже в небольшой ящик.

источник Журнал радио