Найти в Дзене
Войти
Schotki
135 подписчиков
Подписаться
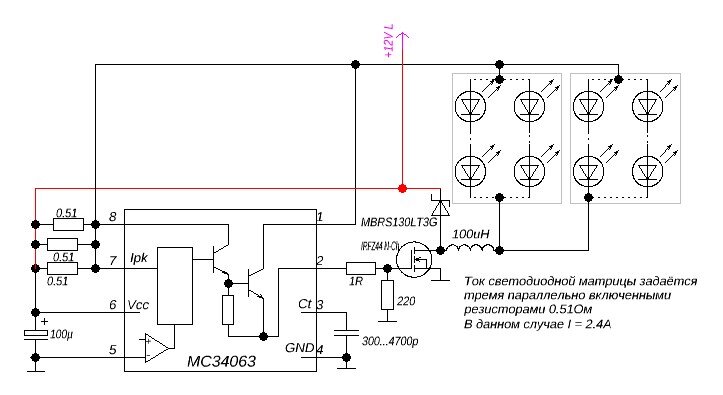
Драйвер светодиодной матрицы для автомобильной фары.
4 ноября 2018
4 ноя 2018
52
~1 мин
Все Китайские драйверы сгорают, приходится колхозить свои.
Все Китайские драйверы сгорают, приходится колхозить свои.
...
Читать далее
Все Китайские драйверы сгорают, приходится колхозить свои.
6