Найти в Дзене
Александр Демахин

Описание и схема сборки уникальной звуковой приманки для рыб

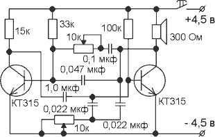
Два варианта схем звуковой приманки для рыб ПЕРВЫЙ ВАРИАНТ Данное устройство излучает квакающий звук, который привлекает рыбу. Параметры звука устанавливаются с помощью двух переменных резисторов. Питается устройство от трёх батареек, хватает которых на долго. В качестве излучателя применён наушник от телефонного аппарата, доработанный для погружения в воду, последовательно с ним рекомендую поставить второй наушник сопротивлением 50 Ом и установить его в корпусе приманки для контроля. Применяют устройство следующим образом: наушник на длинных проводах опускают в воду и включают устройство на 5-10 секунды с интервалом в 15-20 секунд. Устройство пригодно как для зимней, так и для летней рыбалки. Всё устройство генератора размещено в подходящей по форме коробке, например, в мыльнице. Генератор собран на двух транзисторах, нагрузкой его служит динамический громкоговоритель с сопротивлением звуковой катушки 75 Ом. С помощью двух переменных резисторов R3 и R4 можно изменить частоту звуков
Оглавление

Два варианта схем звуковой приманки для рыб

Как известно, щука, судак, карп, карась, и тому подобные рыбы часто проявляют значительный интерес к различным звукам, возникающим в толще воды. На этом основан принцип действия многих рыболовных искусственных приманок. Предлагаемые варианты представляют собой электронные звуковые генераторы с погружаемых в воду звукоизлучателей. 
Как известно, щука, судак, карп, карась, и тому подобные рыбы часто проявляют значительный интерес к различным звукам, возникающим в толще воды. На этом основан принцип действия многих рыболовных искусственных приманок. Предлагаемые варианты представляют собой электронные звуковые генераторы с погружаемых в воду звукоизлучателей. 

ПЕРВЫЙ ВАРИАНТ

Данное устройство излучает квакающий звук, который привлекает рыбу. Параметры звука устанавливаются с помощью двух переменных резисторов. Питается устройство от трёх батареек, хватает которых на долго. В качестве излучателя применён наушник от телефонного аппарата, доработанный для погружения в воду, последовательно с ним рекомендую поставить второй наушник сопротивлением 50 Ом и установить его в корпусе приманки для контроля. Применяют устройство следующим образом: наушник на длинных проводах опускают в воду и включают устройство на 5-10 секунды с интервалом в 15-20 секунд. Устройство пригодно как для зимней, так и для летней рыбалки.

-2

Всё устройство генератора размещено в подходящей по форме коробке, например, в мыльнице. Генератор собран на двух транзисторах, нагрузкой его служит динамический громкоговоритель с сопротивлением звуковой катушки 75 Ом. С помощью двух переменных резисторов R3 и R4 можно изменить частоту звуковых колебаний и таким образом подобрать наиболее привлекательный для рыб звук.

В конструкции генератора могут быть применены распространённые маломощные структуры п-р-п транзисторы типа КТ315, с любыми буквенными индексами.

В качестве звукоизлучающего громкоговорителя можно применить любой телефонный капсюль с сопротивлением обмотки около 75 Ом, например ДЭМ-4М, другой малогабаритный или пьезокерамический излучатель, которые защищаются  водонепроницаемой плёнкой. Громкоговоритель соединяется с основной схемой с помощью необходимой длины провода, и во время рыбалки погружается в толщу воды на необходимую для ужения глубину. Как видите, конструкция очень проста, дёшева и доступна для повторения.

Второй вариант.

С каждым годом всё дороже традиционные виды приманок для ловли рыб: каши, дерки, комбикорм и т.п. Выход из положения есть это — применение электронных приманок. В одно время они были популярными, но потом интерес к ним постепенно пропал. Предлагаю испытанную схему электронной приманки. Крупная рыба плывет на звуки низкой частоты, которые издаются в водоёме мелкими рачками. Стайка мелкой рыбы при кормежке издаёт звуки более высокой частоты, на звук которой тоже собирается более крупная рыба.

-3

Диапазон звуков водоема от 200 Гц до 13 кГц. Каждый вид рыбы издаёт звуки своей частоты, также как и привлекают её звуки своей частоты. Промысловики определяют по частоте, издаваемой стаей рыб, вид рыбы и её количество.

На рисунке выше дана схема приманки. Она состоит из мультивибратора длительности пауз на элементах DD1.1, DD1.2 и формирователя короткого импульса на элементах DD1.3, DD1.4. Формирователь длительности пауз является собственно задатчиком частоты. Частоту можно плавно изменять переменным резистором R2. Нагрузкой формирователя коротких импульсов, кроме пьезокерамического излучателя, может быть любой телефонный капсюль, сопротивлением 50 Ом.

-4

На рисунке выше дана разводка печатной платы электронной приманки. Устройство собирается в любой пластмассовой коробке, где помещается батарея типа 6F22 (Крона) и переменный резистор с клювиком. Для клювика желательно нанести цифровые метки, чтобы при удачном клеве в один день, в следующий раз можно было поставить нужную частоту. Излучатель необходимо хорошо загерметизировать силиконовым герметиком или эпоксидной смолой. Герметизировать надо только края мембраны и соединения проводов. Сама мембрана должна иметь контакт с водой, поэтому ее желательно покрыть тонким слоем водостойкого лака. Провод необходимой длины надо проверить на целостность изоляции. Для этого опустите его в подсоленную воду и измерьте сопротивление между водой и жилой провода. Оно должно быть большим (мегаоммы). Начинать подбор частоты надо с более низкой, т.е. движок резистора R2 должен находиться в крайнем правом положении (по схеме). Устройство потребляет малый ток и батареи хватает на долго, но громкость уменьшается. Выключатель питания можно не ставить, а после окончания рыбалки отключать батарею, а устанавливать в корпус без контакта с разъёмом.

Как зимой наловить много рыбы.

 Некоторые рыболовы прикармливают рыбу зимой, как летом: хлебом, отрубями, кашей, тестом и т.д. Но в холодное время года рыба малоактивна, поэтому растительные прикормки, обильно насыпанные на дно, долго остаются нетронутыми, отпугивая рыбу. А горе — рыбаки потом удивляются, почему на проверенных «рыбных» лунках прекращается клёв.

  Зимой рыбу лучше всего прикармливать мелким мотылем и рублеными червями, то есть «пищей» более калорийной. Однако не забывайте, что мотыль может быть загрязнен и иметь запах другого водоема. Это настораживает рыбу. Поэтому не поленитесь перед рыбалкой пропустить мотыля через лоток с отверстиями или смоченную водой сетчатую ткань, чтобы очистить от мусора, грязи и погибших личинок.

 Вслед за этим прополоскать мотыля в чистой воде. Хранить мотыля в замороженном виде в холодильнике можно длительное время. Конечно, после оттаивания он теряет двигательную способность, но сохраняет внешнюю привлекательность для рыбы (цвет и вкус) и может с успехом использоваться не только для прикормки, но и в качестве насадки.

 Прикормка помогает собрать рыбу под лункой. Но её надо еще удержать в этом месте. Для этого тоже используют мотыль, но в брикетах. Формочки (наподобие детской пластмассовой игрушечной посуды) заполняют смесью песка и личинок мотыля (можно добавить рубленого червя), добавляют немного воды и ставят на мороз.

 Чтобы достать брикет из формы, ее достаточно облить горячей водой. Отправляясь на рыбалку, полиэтиленовый пакет с брикетами оберните газетой или сухой тряпкой и поместите в другой такой же пакет.

 Теперь брикеты не подтают по дороге в электричке, троллейбусе. Брикеты тяжелее воды, сразу идут на дно, где начинают медленно таять. При этом рыба видит мотыля, пробует на вкус, ощущает запах, но сразу съесть не может и собирается вокруг брикета в большом количестве.  Рыбалка на радость рыболову.