Добавить в корзинуПозвонить
Найти в Дзене

Пришел, увидел, удалил

Организация работы с потоком электронной почты стало моим очередным шагом в личном и профессиональном развитии.
Через почту происходит максимум информативного общения с заказчиками и коллегами из связанных систем. В почте есть все: доработки; описания багов; обсуждение и того и другого; фиксации любых договоренностей. Забегу вперед и скажу, что это не лучшая практика. Пока новые процессы только выстраиваются приходиться с этим жить. В начале моей работы в роли руководителя проектов письма текли тоненьким ручейком и все они раскидывались одной левой и мизинцем правой. Сейчас письма хлещут как из брандспойта. В управлении входящими письмами образовался организованный хаос. В памяти держались обсуждения задач и следующие шаги по каждой из них: позвонить, отправить, написать, рассказать и прочее. Иногда терялись письма и задачи связанные с ними. Один раз потерялось письмо с важной доработкой, его завалило массой мелких и срочных вопросов и задачек. О доработке заказчик напомнил за день, до
Оглавление

Организация работы с потоком электронной почты стало моим очередным шагом в личном и профессиональном развитии.
Через почту происходит максимум информативного общения с заказчиками и коллегами из связанных систем. В почте есть все: доработки; описания багов; обсуждение и того и другого; фиксации любых договоренностей. Забегу вперед и скажу, что это не лучшая практика. Пока новые процессы только выстраиваются приходиться с этим жить.

В начале моей работы в роли руководителя проектов письма текли тоненьким ручейком и все они раскидывались одной левой и мизинцем правой. Сейчас письма хлещут как из брандспойта. В управлении входящими письмами образовался организованный хаос. В памяти держались обсуждения задач и следующие шаги по каждой из них: позвонить, отправить, написать, рассказать и прочее. Иногда терялись письма и задачи связанные с ними.

Один раз потерялось письмо с важной доработкой, его завалило массой мелких и срочных вопросов и задачек. О доработке заказчик напомнил за день, до того как она должна быть на продакшене. Доработку сделали и выкатили в срок, но ценой большого напряжения и перерасхода сил. Это не гуд.

Необходимость изменений в процессах стала в полный рост. К тому моменту я уже вовсю экспериментировал с различными методиками управления задачами и собственным временем. Но ни одна не приживалась. Не сразу я пришел к мысли о том, что требуется разработать систему, подходящую и удобную лично мне. Разумеется, я не совершал революции, а использовал уже готовые знания и материалы. Взяв отовсюду по чуть-чуть, я сотворил своего «франкенштейна», которым пользуюсь до сих пор с периодическими изменениями. Проблему с почтой я стал решать аналогично.

У Максима Дорофеева я подсмотрел понятие «пустой инбокс». Заинтриговало. У Максима речь идет об периодическом и обязательном опустошении всех сборников входящих (инбоксов). Я же решил воплотить этот принцип только для ящика входящей почты.

Я проанализировал все входящие письма и разделил их на две категории: информационные письма и задачи.
Информационные письма — содержат информацию, которая не требует от меня действий. В письме справочная инфорация. При необходимости она сохраняется во внешней системе. Я использую Evernote.
Задачи — на основании письма надо что-то сделать: исправить баг; запилить доработку; предоставить какую-то информацию и прочая.

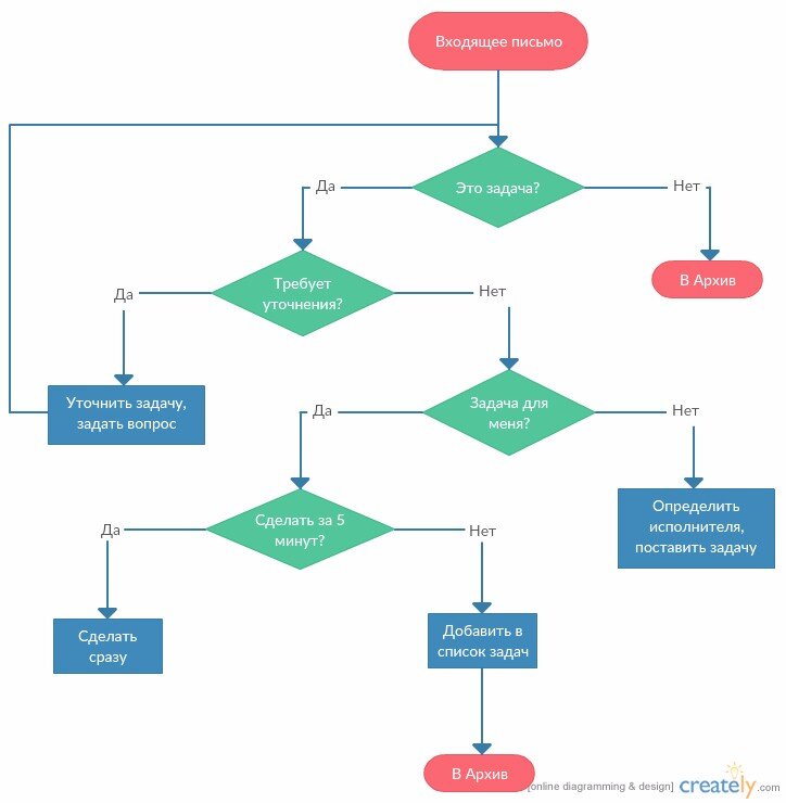
Абсолютно каждое письмо в почте я стал воспринимать как входящую задачу с темой «Прочитать письмо и понять, что с ним надо делать». После включается алгоритм обработки писем собранный мною с бору по сосенке. Всякие оповещения и иные сервисные письма Гугл и без меня довольно успешно прячет в разные вкладки, поэтому подобного рода спам я даже не рассматриваю. Далее письмо двигается по алгоритму:

-2

Шаг 1 Что?

Письмо попадает во «Входящие». Если это задача, то требуются ли по ней какие-то уточнения? Понятные задачи добавляются в трекер задач с назначением исполнителя. Письмо архивируется.
Если из письма непонятно, что конкретно нужно сделать и каков должен быть результат, то задаю уточняющие вопросы автору задачи. Письмо также отправляется в Архив и оно пропадает из поля зрения. Раньше я бы оставил письмо в списке входящих и помнил бы о нем. Это засоряло память, выжирало «мыслетопливо», добавляло беспокойства. Когда таких подвисших задач 10, голова взрывается и память начинает сбоить. Когда же заказчик ответит на мои вопросы — я вновь увижу письмо и вернусь к задаче. Если заказчик ничего не ответит, значит задача не важная и мне тем более не стоит о ней беспокоится.

Разумеется, из всего есть исключения. Если письмо касается важного проекта и я предполагаю, что заказчик может затянуть с ответом и дать его в последний момент, то я сам создам себе напоминание поторопить заказчика с ответом. Но письмо все равно отправлю в архив, т. к. прямо сейчас с ним ничего не будет сделано.
В инбоксе гугла можно отложить задачу на некоторое время. Когда оно придет, задача вновь появится во входящих.

Шаг 2 Кто?

Решаю должен ли эту задачу делать именно я. Могу ли я ее делегировать? Если да, то запускается механизм передачи задачи исполнителю, создаются напоминания о контроле выполнения задач и т. д.

Шаг 3 Когда?

Представим, что задача моя и делать ее только мне. Могу ли я сделать задачу в течении 2-5 минут? Если да, то делаю сразу и забываю про нее. Если задача не уложится в это время, то она добавляется в список входящих задач и получает срок выполнения, о чем уведомляется заказчик.

Первый же факап случился, когда я полдня разбирал почту и сразу выполнял сиюминутные мелкие дела. Важные задачи оказались продолблены. Именно так было потеряно письмо с важной доработкой из начала поста.

Множество маленьких задач занимают много времени.

Потребовалось строго регламентировать время разбора почты. Я разбираю входящую почту два раза в день: утром и после обеда. На это уходит 30-60 минут. Гуру джедайских техник утверждают, что все входящие должны быть обработаны в конце дня. Мой же ящик может опять наполниться к вечеру. И это поле для моего роста и оттачивания техники.
В течении дня я все равно порой заглядываю в почту в свободную минтуку, чтобы не пропустить письмо «ААаааа! Пожаааа-а-а-р!». Если таких писем нет, то остальные я не трогаю — они ждут своего времени.

Итого:

  • Все письма в почте воспринимаются как задачи по-умолчанию.
  • Свои задачи делаю сразу или ставлю в план себе или другим ответственным.
  • Все обработанные письма отправляются в Архив. В Инбоксе от гугла — отметка о выполнении. Ни в коем случае не остаются во входящих. Если письмо продолжает висеть во входящих — значит оно не обработано.
  • Наслаждаюсь пустым ящиком входящих. Это и правда кайф.
-3