Добавить в корзину
Позвонить
Найти в Дзене
Войти
ГДЗ по математике
87 подписчиков
Подписаться
Гдз Виленкин 5 класс 56 задание
26 августа 2018
26 авг 2018
12
~1 мин
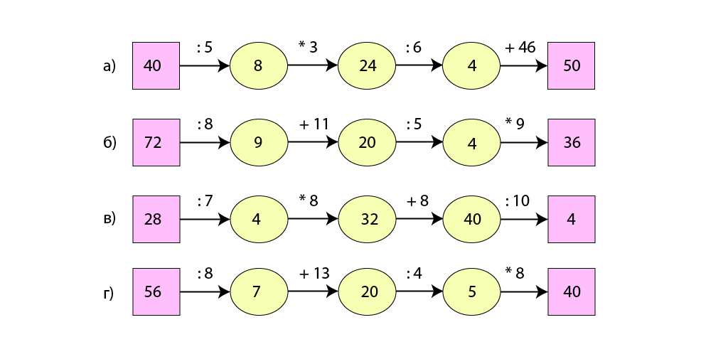
Задание: Какое число надо вписать в последнюю клетку цепочки? Решение:
Задание: Какое число надо вписать в последнюю клетку цепочки? Решение:
...
Читать далее
Оглавление
Задание:
Решение:
Задание:
Какое число надо вписать в последнюю клетку цепочки?
Решение:
3383007232.932.1777759076457.64835