Найти в Дзене
Всё про ...

Защита автомобильных аккумуляторов от перезарядки

Простая схема защиты автомобильного АКБ от перезарядки на TL431 и реле. Перезарядка аккумуляторов ведет к выкипанию электролита, осыпанию и разрушению положительных пластин, а длительный перезаряд может вызвать взрыв, пожар и даже несчастный случай. Вреден любой перезаряд малым или большим током.Промышленные зарядные устройства обычно имеют встроенную защиту от перезаряда, но многие самодельные устройства ее не имеют, а часто для заряда используются любые источники постоянного тока. Для защиты от перезаряда предложено много разных схемных решений. Описываемая приставка – одно из таких устройств. Она проста для повторения, малогабаритна, выполнена отдельным блоком и может соединяться с любым зарядным устройством. Основной элемент схемы – регулируемый кремневый стабилитрон TL 431 ( КР142ЕН19А), который используется в качестве компаратора. В отличие от известных компараторов TL431 имеет только один вход, а стабилизированное опорное напряжение  вырабатывается в самой микросхеме, что замет

Простая схема защиты автомобильного АКБ от перезарядки на TL431 и реле.

Перезарядка аккумуляторов ведет к выкипанию электролита, осыпанию и разрушению положительных пластин, а длительный перезаряд может вызвать взрыв, пожар и даже несчастный случай. Вреден любой перезаряд малым или большим током.Промышленные зарядные устройства обычно имеют встроенную защиту от перезаряда, но многие самодельные устройства ее не имеют, а часто для заряда используются любые источники постоянного тока.

Для защиты от перезаряда предложено много разных схемных решений.

Описываемая приставка – одно из таких устройств. Она проста для повторения, малогабаритна, выполнена отдельным блоком и может соединяться с любым зарядным устройством.

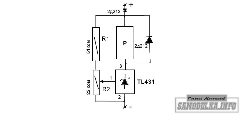
Основной элемент схемы – регулируемый кремневый стабилитрон TL 431 ( КР142ЕН19А), который используется в качестве компаратора. В отличие от известных компараторов TL431 имеет только один вход, а стабилизированное опорное напряжение  вырабатывается в самой микросхеме, что заметно упрощает конструкцию приставки.

 Нагрузка микросхемы – реле с сопротивлением обмотки 280 Ом.
Допустимый ток микросхемы – 100 МА, поэтому сопротивление обмотки реле при напряжении 14….16 вольт должно быть, по крайней мере, не меньше 150 Ом.

Работа устройства
Напряжение на управляющем электроде 1 микросхемы задается делителем R1, R2. Когда на выводе 1 напряжение больше 2,5 вольт микросхема открыта. Меньше 2,5 вольт – закрыта. Регулируя R2 можно добиться включения микросхемы при заданном напряжении U. Делитель не обязательно должен быть тех номиналов, которые указаны на схеме. Их можно выбрать из соотношения

R2/R1=2,5/ (U-2,5)
Нагрузка микросхемы – реле с сопротивлением обмотки 280 Ом. Допустимый ток микросхемы – 100 МА, поэтому сопротивление обмотки реле при напряжении 14….16 вольт должно быть, по крайней мере, не меньше 150 Ом. Работа устройства Напряжение на управляющем электроде 1 микросхемы задается делителем R1, R2. Когда на выводе 1 напряжение больше 2,5 вольт микросхема открыта. Меньше 2,5 вольт – закрыта. Регулируя R2 можно добиться включения микросхемы при заданном напряжении U. Делитель не обязательно должен быть тех номиналов, которые указаны на схеме. Их можно выбрать из соотношения R2/R1=2,5/ (U-2,5)

Настройка

Подключите устройство к  источнику постоянного тока и установите на нем напряжение U, при котором аккумулятор должен отключиться. По поводу величины U существуют разные мнения.

Одни авторы рекомендуют общепринятое напряжение 14,4 вольт, другие 14,6 вольт, а некоторые даже 14,7 вольт (2,45 вольт на банку). Трудно сказать кто из них прав, но у каждого есть свой резон. Теперь переменным резистором R2 добейтесь включения реле при заданном U.Если у вас резистор с винтовой регулировкой, а именно такие применяют для точной настройки, то нащупать момент включения очень трудно. Не ясно, в какую сторону нужно вращать винт.

Присоедините к выводам 1 и 2 микросхемы мультиметр в режиме измерения напряжения и, поворачивая винт настройки резистора, следите за изменением напряжения.  Сразу становится ясно, в какую сторону нужно вращать винт.

При 2,5 вольтах реле должно сработать. В разработанном устройстве  выводы 1 и 2 соединены с гнездами, выведенными на лицевую панель.

Теперь проверьте работу устройства наоборот. Установите U меньше 14 вольт и постепенно увеличивайте напряжение. Когда U  достигнет установленного вами значения, реле срабатывает. При необходимости подкорректируйте настройку.

Диод в плюсовом проводе установлен для защиты схемы от переплюсовки.

Примененное реле содержит две группы мощных перекидных контактов, работающих на замыкание и размыкание.

-3

Клеммы выводов контактов реле установлены на лицевой панели.

-4

Использовать контакты можно по-разному. Если предполагается заряжать аккумулятор током 5,5 ампер, то контакты обеих групп нужно запаралелить. Если ток меньше, то одну группу контактов можно использовать для индикации конца зарядки, например с помощью контрольной лампы. Именно так сделано на демонстрационной фотографии.