Добавить в корзинуПозвонить
Найти в Дзене
Монтажный столик

Ламповые схемы без мистики: многосеточные лампы в триодном режиме

Аудиофилы любят триоды. И, признаться, у них есть для этого некоторые основания. Спектр нелинейных искажений триода относительно короткий и содержит в основном четные гармоники, которые на слух воспринимаются приятнее нечетных, характерных для тетродов и пентодов в классическом включении. Правда, триод вчистую проигрывает своим многосеточным собратьям по КПД, но для современного хайэнда экономичность никогда не стояла на первом смысле. Во всех смыслах — как в электрическом, так и в финансовом. Но есть одна небольшая проблема. Мощных триодов, способных работать в оконечных каскадах усилителей НЧ — раз два и обчелся. Потому что наши отцы и деды, в отличие от современных аудиофилов, отлично умели считать и рубли, и ватты. Что же делать, если позарез нужен триод, а под рукой его нет? Очень просто — берем подходящий по мощности тетрод или пентод и включаем его по триодной схеме. Вот классическая схема включения пентода в реостатном каскаде: Экранирующая сетка по постоянному току подключ

Аудиофилы любят триоды. И, признаться, у них есть для этого некоторые основания. Спектр нелинейных искажений триода относительно короткий и содержит в основном четные гармоники, которые на слух воспринимаются приятнее нечетных, характерных для тетродов и пентодов в классическом включении. Правда, триод вчистую проигрывает своим многосеточным собратьям по КПД, но для современного хайэнда экономичность никогда не стояла на первом смысле. Во всех смыслах — как в электрическом, так и в финансовом.

Но есть одна небольшая проблема. Мощных триодов, способных работать в оконечных каскадах усилителей НЧ — раз два и обчелся. Потому что наши отцы и деды, в отличие от современных аудиофилов, отлично умели считать и рубли, и ватты. Что же делать, если позарез нужен триод, а под рукой его нет? Очень просто — берем подходящий по мощности тетрод или пентод и включаем его по триодной схеме.

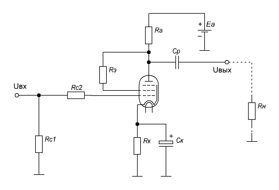
Вот классическая схема включения пентода в реостатном каскаде:

Экранирующая сетка по постоянному току подключена к источнику питания через резистор , а по переменному — зашунтирована на землю через конденсатор .

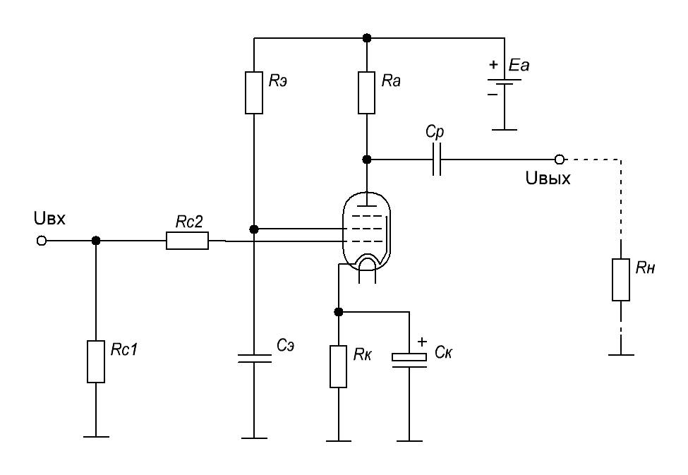
А теперь изменим схему включения экранирующей сетки и легким движением руки наш пентод превращается в триод:

-2

Собственно, экранирующей сетки у лампы больше нет — она стала частью анода. Антидинатронная сетка осталась на своем месте но ее существование отныне потеряло всякий смысл, ведь триоды, как известно, не страдают динатронным эффектом. Лампа теперь ведет себя как самый настоящий триод: низкое внутреннее сопротивление, высокое значение емкость Миллера, анодная характеристика — напряжение пропорционально корню третьей степени тока.

Номинал резистора выбирают небольшим, от 10 Ом до 1 кОм, типичное значение — 100 Ом. Его единственная функция в такой схеме — предотвращение самовозбуждения на ВЧ. Вполне можно заменить его закороткой, но с ним как-то спокойнее жить. Аналогичную функцию, только для управляющей сетки, выполняет резистор Rc2.

Остается единственный вопрос — а где взять характеристики «новорожденного» триода? Ведь в старых справочниках приведены в основном данные, характерные для пентодной схемы включения, триодные приводятся крайне редко. Лучше всего, конечно, определять экспериментально, снимая характеристики реальной лампы на стенде. Существуют и методики аналитического пересчета паспортных характеристик тетродов и пентодов для триодной схемы включения. Ну и вариант для ленивых — воспользоваться плодами трудов ваших предшественников. Например, программа TubeCurve, о которой я уже рассказывал в предыдущей статье, поставляется с большой базой анодных характеристик наиболее популярных ламп, в том числе и для триодного включения. А можно и просто воспользоваться Яндекс.Картинками:

-3

На этом все на сегодня.

А в следующей статье поговорим про аудиофильскую классику - трансформаторный выходной каскад в режиме А.