Добавить в корзинуПозвонить
Найти в Дзене
Andrey774mag

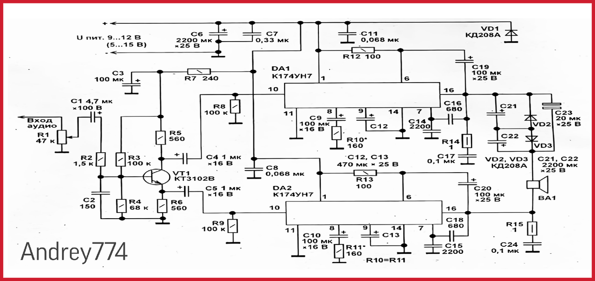
К174УН7 в мост

Я тут набросал на лапках микросхем детальки и получился усилитель))) в полне прилично играет, даже как то повеяло 80тыми годами, и звук как то мягче, и насыщенней, или это просто у меня элюзия))) предлогаю статью и схему рассуждению, как думаете!?
В статье дам немного рекомендацый и чем можно заменить электронную базу, а вдруг кто захочет повторить!?
В эпоху расцвета отечественной
Оглавление

Я тут набросал на лапках микросхем детальки и получился усилитель))) в полне прилично играет, даже как то повеяло 80тыми годами, и звук как то мягче, и насыщенней, или это просто у меня иллюзия))) предлогаю статью и схему рассуждению, как думаете!?

В статье дам немного рекомендацый и чем можно заменить электронную базу, а вдруг кто захочет повторить!?

В эпоху расцвета отечественной радиоэлектроники (1970–1980‑е годы) микросхема К174УН7 занимала ключевое место в трактах усиления звуковой частоты (УЗЧ). Этот одноканальный усилитель мощности звуковой частоты (УМЗЧ) с однополярным питанием обладал максимальной выходной мощностью 4,5 Вт и находил применение:

в полупроводниковых телевизорах;
в переносной и стационарной звуковоспроизводящей аппаратуре;
в узлах кадровой развёртки чёрно‑белых телевизоров (как генератор пилообразного напряжения).

Сегодня К174УН7 считается устаревшей, однако её потенциал раскрывается при нестандартном подходе - построении мостового усилителя на двух микросхемах.

Использование двух ИМС К174УН7 (аналог - TBA810S) позволяет:

увеличить выходную мощность на той же нагрузке;
сохранить напряжение питания на прежнем уровне.

Ключевой элемент схемы - фазоинвертирующий каскад на транзисторе VT1. Входной сигнал звуковой частоты поступает на базу VT1 через:

  • регулятор громкости R1;
  • разделительный конденсатор C1;
  • резистор R2.

С эмиттера и коллектора VT1 снимаются сигналы, сдвинутые по фазе на 180°. Этот метод получения противофазных сигналов эффективнее, чем формирование противофазного сигнала из выходного напряжения одного плеча мостового УМЗЧ.

Коэффициент усиления каждой ИМС (DA1, DA2) регулируется сопротивлением резисторов R10 и R11 (должны быть идентичны). В данной схеме усиление снижено примерно втрое относительно типовой схемы, что уменьшает искажения.
Конденсаторы C21-C23 исключают влияние постоянного напряжения на выводах 16 ИМС (разность может достигать 50 мВ) на динамическую головку.
  • Диоды VD2, VD3 - защита конденсаторов C21, C22 от обратного напряжения.
  • Конденсаторы C19, C20 - вольтодобавка.
  • C12, C13 - фильтры питания.
  • VD1 - защита от переполюсовки питания.
  • C6–C8, C11 - блокировочные конденсаторы по цепи питания.

Каждая ИМС имеет индивидуальную демпферную цепь:

  • для DA1 — R14-C17;
  • для DA2 — R15-C24.

Конструктивные особенности

  • Метод монтажа: навесной, мой любимый
  • Критичные соединения: выводы ИМС 1, 11, 14 и соответствующие выводы элементов C12, C13, C17, C24 должны быть припаяны отдельными проводниками к выводам конденсатора C6.

Компоненты и их аналоги

основной: КТ3102В;
замены: КТ3102, КТ645, КТ6111, SS9014.

Диоды VD2, VD3

основной: КД208А;
замены: КД208, КД243, КД247, КД257, 1N4001-1N4007.

Конденсаторы

оксидные: К50-35 (возможна замена на импортные аналоги);
неполярный C23: К50-16, К50-51 или плёночный К73;
керамические C2, C8, C11: К10-7, К10-17, КМ-5;
неполярные C4, C5: К73-9, К73-17, К73-24 (0,15…0,33 мкФ).

Резисторы

общие: малогабаритные любого типа;
R14, R15: мощность не менее 0,5 Вт.
  • Ток покоя при напряжении питания 12 В: =25 мА.
  • Сопротивление нагрузки:
  • при напряжении до 10 В - не менее 4 Ом;
  • при большем напряжении - не менее 8 Ом.

Области применения

Мостовой усилитель на К174УН7 демонстрирует высокое качество звучания и может использоваться:

  • в устройствах сигнализации и голосовой связи;
  • для модернизации старой звуковоспроизводящей аппаратуры;
  • при разработке новых аудиоустройств.

Несмотря на "возраст" микросхемы К174УН7, её применение в мостовом включении открывает новые возможности для радиолюбителей. Схема сочетает:

простоту реализации;
доступность компонентов (в том числе из старой аппаратуры);
достойное качество звука.

Этот проект - яркий пример того, как ретро‑компоненты могут обрести вторую жизнь в современных устройствах.